Potentiometer Types Explained: A Complete Guide
About Types of Potentiometer, There is a huge possibility that the first electrical component that you saw was a resistor. You know the colorful bead-like component attached with tiny strings of wires. Yes, those are resistors. Resistors are instruments used to measure the resistance to the flow of electricity within a wire or conductor.
There are different types of resistors. There are Surface Mount Device (SMD) Resistor, Variable Resistor, Carbon Resistor, Metal Film Resistor, Semiconductor Resistor, and Wire Wound Resistor.
This article will thus, discuss a specific type of resistor, the Variable Resistor, also known as a Potentiometer. Also, we will discuss the types of potentiometers, their uses, importance, and other important details.
What is a Potentiometer ?
The potentiometer is also known as a variable resistor. It is a resistor that allows you to control the flow of electricity with the help of its contact and its terminals. A potentiometer has three terminals and movable contact with manually adjustable voltage.
For every potentiometer, there is an electronic and mechanical control that helps alter the resistance to the flow of electricity. However, due to the altered resistance, the current and voltage running through and across the potentiometer get regulated by Ohm’s Law.
Potentiometers
Characteristics of Potentiometers
Below are some of the characteristics;
The Taper:
This is one of the major features of a potentiometer. It helps you to effectively use it, and choose the ideal application or the right device.
This feature is better known as the taper of pots or laws of pots, and it is simply the ratio between the resistance and the wiper position. As an engineer, you may find that this ratio takes a linear, logarithmic, or antilogarithmic format when plotted as a graph.
Double Potentiometer
Marking Codes:
This is to indicate the maximum resistance that a potentiometer can attain. It helps engineers make an informed decision when choosing a potentiometer. Therefore, manufacturers usually input marking codes for pots. Thus, a pot marked with 100K can only attain a resistance of 100K ohms.
Besides, a marking code also functions as an indicator for a pot’s taper. However, in this case, the marking codes are different and mean different things, depending on the region of the user.
Resolution:
It simply refers to the minimum amount of resistance that you can vary in a pot. For instance, if you see a pot with a resistance of 50k ohms and a resolution of 10, this means that the minimum variation in the resistance is 10 ohms.
Furthermore, this means that the smallest variation in resistance will be in multiples of ten. For example, 10 ohms, 20 ohms, 30 ohms, and so on.
Hop On Hop Off Resistance:
Firstly, it deals with the behavior of the wiper in the potentiometer. In a pot, you will find the resistive material in between two terminals, made of metals with low resistance.
As a result of the low resistance, there is usually a sudden change in resistance whenever the wiper enters or leaves the region between the two terminals. This action of the wiper is what technicians refer to as hop on hop off resistance.
How does a Potentiometer work?
The potentiometer uses three terminals. To use the pot, you need to connect the three terminals to a circuit as follows; you connect two fixed terminals to the ends of the resistive strip and the last terminal to the wiper.
The two fixed terminals are the area that receives the input voltage while the output voltage goes out through the first terminal and the terminal connected to the wiper.
Types of Potentiometer
Here we will focus on potentiometers based on their modus operandi. Under this category, there are three POT types: the Rotary Potentiometer, Digital Potentiometer, and Linear Potentiometer.
Rotary Potentiometer
Do you remember the knob used to control the volume on a stereo player? By turning the knob in either direction, you can either increase or decrease the volume of the stereo. This is exactly how the rotary potentiometer works.
The POT delivers adjustable supply voltage to electronic and electrical circuits by converting its circular movement into variable resistance.
In this type of potentiometer, you will find two contacts placed in a half-circle with uniform resistance. The third terminal is a wiper, and it links to the rotating knob.
When you move the knob, the wiper also moves across the resistance, and this alters the resistance of the potentiometer.
Regulatory knobs in various versions
There are many types of Rotary potentiometers. They include the Single-turn Pot, Dual Gang Pot, Multi-turn Pot, Servo Pot, and Pots using Concentric shafts.
Linear Potentiometer
The linear POT works exactly the same way as the rotary POT does except that it uses linear motion instead of a rotary motion to deliver varying resistance.
However, linear POTs find the best use when used to measure the internal resistance of a battery cell or compare a standard cell with a battery cell.
variable resistors
There are different types such as the linear slider potentiometer, Multi-turn slide, dual slide, and motorized fader.
Digital Potentiometer
The last two types of POT explained above are mechanical potentiometers. Therefore, they come with issues such as accuracy variations.
Also, mechanical potentiometers have other issues such as humidity, size mechanical wear, wiper contamination, sensitivity to vibration, and resistance drift.
Electronic board with Potentiometer
With this type of potentiometer, you need not worry about the accuracy of your measurements or the other issues.
Note: You can classify the different types of potentiometers based on two main factors; the manufacturing materials used for making them and their working principle.
Based on the material used for manufacture, there are numerous types of pot which include carbon composition POT, metal film POT, conductive plastic, and cermet.
Symbol of Potentiometer
Potentiometer Symbol
Source: Wikipedia Commons
The symbol of a POT resembles that of a resistor a lot. It consists of a resistor’s symbol with an arrow representing the wiper, pointing at the resistor.
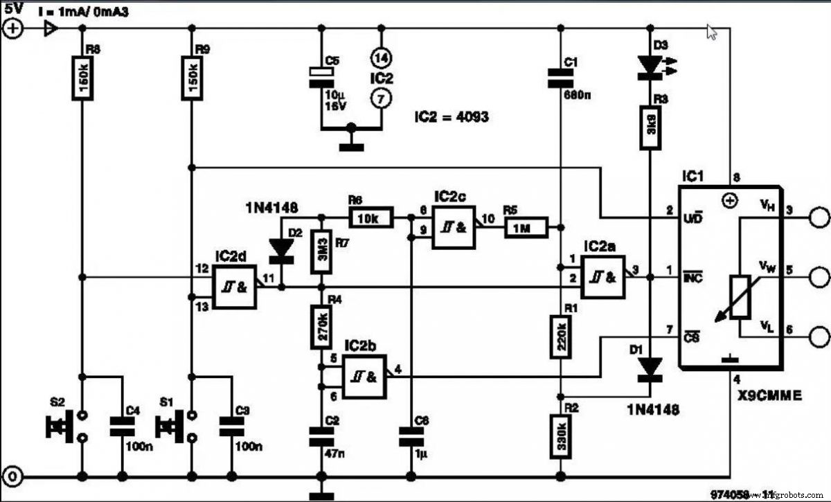
Digital Potentiometer Circuit
source: https://www.electroschematics.com
Above is a circuit diagram showing a Type X9CMME digital potentiometer with an optical indicator, a delayed frequency change, and two controls labeled S1 and S2.
When you open the optical indicators, two resistors labeled R8 and R9 hold the output voltage for a NAND, IC2D and the U/D input voltage of the IC1.
Applications of Potentiometers
A potentiometer has numerous applications in an electric circuit and also in machinery.
- Firstly, the potentiometer allows you to measure the electromotive force or resistance in a cell.
- Also, it functions as an adjustable voltage divider in an electronic circuit.
- Besides, there is also an audio application for a potentiometer in a TV or Radio receiver as a medium for volume control, absolute linearity control, or tone control.
- Finally, there are also power applications for potentiometers, especially with machinery.
Potentiometer Value
One of the features of a potentiometer is its variable voltage and ability to hold up multiple resistance values. To reduce the complexity of the circuit, manufacturers reduce the resistance value of the POT into multiples of 10, 20, 22, 25, 47, and 50. As a result, some popular potentiometer values are 10k ohms, 1k ohms, 5k ohms, and 100k ohms.
Disadvantages of a Digital Potentiometer
- Variation in temperature affects its internal resistance
- With the absence of the knob, it is not user-friendly as the other types
- You cannot use it for the high current magnitude
Advantages of Digital Potentiometer
- First, it uses a digital interface
- Then, it offers a wide resolution
- Also, it functions perfectly well in harsh conditions
- Besides, it is portable and lightweight
- Finally, it provides higher reliability than the mechanical types.
Summary
The potentiometer is an important electrical component that engineers use to measure the internal resistance in a battery cell, among other uses. This article is a complete guide into the workings of potentiometers. For more questions and inquiries, please contact us.
Industrial Technology
- Mastering Stainless Steel Welding: A Comprehensive Guide
- Mastering Aluminum Soldering: Expert Techniques & Tips
- Mastering Inventory Management: Proven Strategies for Every Business
- Master Robotic Welding: A Comprehensive Guide to Quality, Efficiency, and Cost Savings
- IC4017 Decade Counter: Complete Beginner's Guide
- A Comprehensive Guide to Encoder Types for Precise Motor Control
- Mastering Ultrasonic Sensor Circuits: The Ultimate Guide
- CR2025 vs CR2032: The Definitive Button Battery Comparison
- CD4027 Dual JK Flip‑Flop: Comprehensive User Guide
- Ultimate Guide to CNC Machining Materials: Metals & Plastics