TDA2822 Amplifier IC: A Comprehensive Technical Guide
Operational amplifiers (Op-Amps) play a crucial part in amplifying electrical signals in electronic circuits. An op-amp amplifies the signal producing a single-ended output 10,000 times larger than the potential difference between the inputs. Furthermore, it’s an operational amplifier that’s ideal for noise-free working. Coupling its results to the speakers is easy and can be done with decoupling capacitors. Today’s article looks at the TDA2822 IC, its configuration, features, working, and applications. Let’s get going.
What Is the TDA2822?
It’s a dual-channel low-power single-chip amplifier in a dual package. It has a minimal quiescent current, low crossover distortion, and a voltage supply of between 3 to 15 Volts.
Furthermore, it has an excellent sound quality and voltage range.
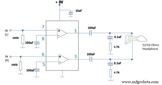
TDA2822 Pin Configuration
The Features
- Firstly, available in 8-pin dual in-line package (dip)
- Secondly, start voltage supply: 3-15 volts
- Also, maximum operating voltage: 15 volts
- Fourthly, output power: 3.2 watts
- Audio-load impedance: 8 ohms
- Amplifier gain: 39 db
- Working supply current: 12 mAmperes
- Additionally, bias current at input: 0.1 uAmperes
- Finally, power Supply Rejection Ratio (PSRR): 40 dB
How Does the TDA2822 Work?
The TDA2822 has two Op-Amps, meaning it’s a dual amplifier IC.
Additionally, they have a total bandwidth gain making them suitable for audio amplification.
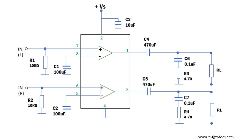
Using the dual audio amplifier IC in the stereo circuit in the section below is pretty straightforward.
Follow the following steps for a successful circuit connection.
- First, Connect the left load via the electrolytic capacitor C4 to the output pin 1
- Second, Connect the right load via capacitor C5 to the output pin 3
- Then, Connect the inverting pins 5 and 8 to the ground via electrolytic capacitors
- Connect the non-inverting pins 6 and 7 to input 1 and input 2
- Additionally, connect the DC supply to the IC pin 2 and connect pin 4 to the ground.
- Finally, you’ll connect the electrolytic capacitor C3 across the Vcc and the ground. The connection helps it to work as a filter capacitor.
TDA2822 Circuit
The TDA2822 Test Circuit (Stereo)
TDA2822 Test Circuit (Bridge)
The TDA2822 Typical Application in Portable Players
TDA2822 Low-Cost Application in Portable Players
TDA2822 3V Stereo Cassette Player with Motor Speed Control
Equivalents
Equivalents: C4556C, NJM4560
Alternatives: LM386, AD620, IC6283, JRC45558
Applications
Portable Music Player
Conclusion
As we’ve seen, setting up a dual power amplifier circuit is very simple yet very interesting. Furthermore, the IC has a low quiescent current and crossover distortion making it a good candidate for typical power applications.
If you’re planning on making a portable audio device, consider using the TDA2822 IC or its alternatives.
And for assistance with your project or if you have some gray areas that need our clarification, contact us.
Industrial Technology
- Mastering Stainless Steel Welding: A Comprehensive Guide
- Mastering Aluminum Soldering: Expert Techniques & Tips
- Mastering Inventory Management: Proven Strategies for Every Business
- Master Robotic Welding: A Comprehensive Guide to Quality, Efficiency, and Cost Savings
- Step‑by‑Step: Connect Your Ender 3 to WiFi for Seamless Printing
- IC4017 Decade Counter: Complete Beginner's Guide
- Potentiometer Types Explained: A Complete Guide
- Mastering Ultrasonic Sensor Circuits: The Ultimate Guide
- CR2025 vs CR2032: The Definitive Button Battery Comparison
- CD4027 Dual JK Flip‑Flop: Comprehensive User Guide