Industrial manufacturing
Industrial Internet of Things | Industrial materials | Equipment Maintenance and Repair | Industrial programming |
home  MfgRobots >> Industrial manufacturing >  >> Manufacturing Technology >> Industrial Technology

Reed Relays Explained: A Complete Guide from Basics to Applications

In an electrical circuit, relays are switches tasked with opening and closing a circuit contact. The relays can do so either electromechanically or electronically. Furthermore, relays fall into two groups; mechanical relays and semiconductor relays. Thus in this article, we take a comprehensive look at the type of mechanical relay called reed relay.

Ready, let us begin

What is a Reed Relay?

As earlier stated, reed relays are a type of mechanical relay. Mechanical in the sense that their contacts open and shut mechanically.

Now reed relays use an electromagnetic coil to manage one or even up to a maximum of eight reed switches.

The reed switches (or switch) are found in the relay coil, consisting of self-contained copper wire or copper wound around a bobbin.

Reed Relays Explained: A Complete Guide from Basics to Applications

A reed switch

Structure Comparison: Relay Versus Reed Relay

This section helps you understand how a relay compares and differs from a reed relay.

Reed relays may be mechanical, but they are dissimilar to (traditional) electromagnetic relays.

Reed Relays Explained: A Complete Guide from Basics to Applications

Electromagnetic relay

For instance, electromagnetic relays use the suction force provided by the input circuit to function. You can find the input circuit in the middle of the armature and the electromagnetic core.

In other words, this type of relay is substantial in size, slow to function, has a short lifespan but is dependable.

Meanwhile, reed relays are more compact, work fast, have higher energy efficiency, and last longer.

In addition, reed relays can handle a higher voltage notwithstanding the input or output or load end.

Reed Relays Explained: A Complete Guide from Basics to Applications

Cross section of a reed relay

Source: Wikimedia Commons

How Does a Reed Relay Work

Reed relays have a relatively simple way of working. When voltage is applied, the reed relay electromagnetic coil produces a current.

Secondly, the current produced by the electromagnetic coil will release a magnetic field, which closes the reed relay’s switch contacts.

On the other hand, the electromagnetic coil opens the reed relay switch contacts when you remove the voltage.

Reed Relays Explained: A Complete Guide from Basics to Applications

Working of reed relay

Source: Wikimedia Commons.

Reed Relay Characteristics 

Reed Relay Applications

Since reed relays have a stellar reputation for being highly flexible and, most importantly, long-lasting, industry experts have found numerous uses for them. 

They include

Reed Relays Explained: A Complete Guide from Basics to Applications

Car battery

How to Choose the Right Relay?

To choose a suitable relay, you need to know the various types of relay and their applications:

Now to select the suitable relay;

Consider the amount of current required as various loads have different load requirements.

Voltage driving load; your relay voltage rating should equal or more than the load driving voltage.

Check the relay’s switching speeds.

Application circuit examples

Below we look at circuits that employ the reed relay switching applications.

Current Monitoring Circuit

This circuit uses a resistor, an LED, and a reed switch to indicate current presence through a course.

Reed Relays Explained: A Complete Guide from Basics to Applications

Resistors

Usually, a reed switch needs between 10 and 110 ampere-turns(AT). You calculate ampere-turns by multiplying the number of coil turns and the current on the coil.

Hence the lower the Ampere turns, the higher the sensitivity of the reed switch.

For instance, a car headlight with both bulbs requires up to 8 Ampere at 12V functioning.

Meaning that for a 50 AT reed switch to monitor the current, it will require eight turns of the coil.

Thus, when one of the bulbs malfunctions, it reduces current, making the reed switch open its contact, shutting the bulb.

Working principle

Current monitor 1

Reed Relays Explained: A Complete Guide from Basics to Applications

Current monitor 1

The LED will only light up from the above diagram when the reed switch is closed, which shows that the current is present.

Current monitor 2

Reed Relays Explained: A Complete Guide from Basics to Applications

Current monitor 2

Here the reverse is true. When the reed switch is open, the LED lights up, signaling that the current is unavailable.

Cupboard lights switch

A cupboard light refers to an automated LED lamp with a timer. You can use it to light up your cupboard for clear viewing when getting items.

When you open the cupboard, the LED lights stay on for 1 to three minutes. Furthermore, when you close the cabinet, the LED goes off.

Reed Relays Explained: A Complete Guide from Basics to Applications

Cupboard Light switch diagram

Working principle

In the above circuit, components C2 and R2 facilitate the time (1 or 2 minutes) the light bulb is on. Also, the IC1 NE 555 timer provides a time delay.

A 9v battery provides the power the circuit needs, and the reed relay switch allows for circuit automation.

The magnet moves near the switch, and the reed contacts separate when you close the cupboard door. Hence, the LED light goes off.

Note that the magnet affects the reed contacts due to their ferromagnetic nature.

Meanwhile, when you open the door, the reed contacts link, powering the circuit.

As a result of the timer pin two triggers ground, the timer will activate, increasing its output and lighting the bulb.

If you want to make your cupboard light, industry experts advise keeping the circuit and the magnet closer.

Smaller gap size is essential for your circuit to be practical.

Arduino Security Alarm

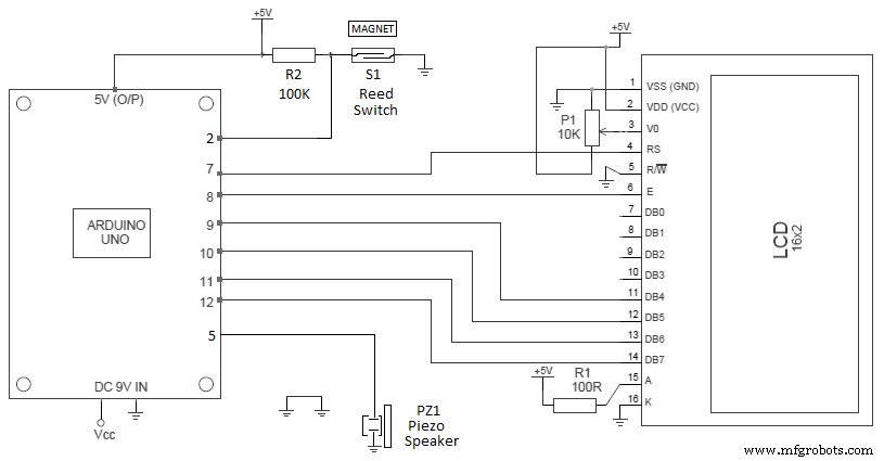
This Arduino security alarm circuit works by producing a loud sound when its front-end sensor notices a burglary attempt.

Moreover, the system has an LCD screen to enhance performance.

Reed Relays Explained: A Complete Guide from Basics to Applications

Arduino security alarm circuit

Source: Electroschematics

Working principle

When you turn on the alarm, the circuit immediately goes into standby mode, and the LCD screen indicates “ALARM.”

Bear in mind that the system uses a bar magnet and N/0 reed switch to indicate any defaults. Hence when on standby, check that the reed switch is “closed” (reed contacts are linked).

Secondly, when the reed switch opens, the Arduino pin goes high aided by resistor R2 and the piezo speaker releases the alarm signal.

Consequently, the LCD screen displays “ALARM ACTIVATED.” The LCD message will then be displayed until the reset switch on the Arduino board works.

This system can inform the owner how many times the alarm was triggered.

Also, R2 works as the LCD backlight current damper, and P1 is the display differentiation manager.

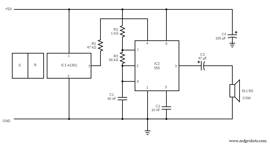
Door ajar alarm

This beeper circuit uses a reed switch and bar magnet as the sensors.

Working principle

When you close the door, the bar magnet moves closer to the reed switch, and the contacts (made of magnetic material) remain closed.

Consequently, the low logic state at the input terminals disables the beeper circuit.

On the other hand, the magnet moves away from the reed switch and opens when you open the door.

Resulting in a high logic state, which makes the speakers start beeping continuously at periods of 0.8 seconds on and 0.8 seconds off.

After assembling your circuit, please place it in plastic for protection against external contamination. Then mount the magnet in a straight line facing the relay switch.

Reed Relays Explained: A Complete Guide from Basics to Applications

Door Jar Alarm circuit

Reed Relay Advantages

Summary

Reed relays have helped automate numerous functions, enhancing security and reducing accident occurrence.

We thus hope that after going through the article, you have gained a more profound understanding of reed relays and their applications. However, you can always contact us for more information.


Industrial Technology

  1. Understanding Relay Construction: From Solenoids to Industrial Applications
  2. Solid‑State Relays: Advantages, Limitations, and Practical Insights
  3. Mastering PCB Stiffeners: A Complete Guide for Flex PCBs
  4. Protocase CNC Turning Guide: Fast, Custom Parts & Prototypes
  5. Mastering Surface Finish: A Comprehensive Guide to Measurement and Function
  6. Beginner's Guide to Non-Planar 3D Printing: Master the Basics with Confidence
  7. Build an Ultrasonic Fogger Circuit: Step‑by‑Step Guide
  8. DPDT Relays Explained: Complete Wiring & Applications Guide
  9. Master Arduino Relay Shield: Comprehensive Usage Guide
  10. Precision CNC Machining: From Concept to Production Excellence