Hybrid Supercapacitors: A Unified Solution for Advanced Energy Storage
While rechargeable batteries and supercapacitors each bring distinct advantages, their combined strengths can be realized in a single hybrid device. A hybrid supercapacitor merges the high‑power density of an electrochemical capacitor with the energy capacity of a lithium‑ion cell, offering a compelling alternative for many applications.
The electrochemical double‑layer capacitor (EDLC), often called a supercapacitor or ultracapacitor, boasts faradic capacitances that enable rapid charge and discharge cycles while maintaining a compact footprint. In remote sensing, IoT, and energy‑harvesting scenarios, supercaps can replace batteries or pair with them to offset each technology’s weaknesses. The choice between a pure battery, a pure supercap, or a tandem arrangement depends on the specific performance priorities of the system.
A hybrid supercapacitor is not simply a battery and a supercap stacked together; it is a single integrated assembly that functions simultaneously as both. Figure 1 illustrates this architecture, showing that the device’s electrodes serve dual roles in charge storage and ion transport.

Figure 1: Hybrid supercapacitor structure—an integrated unit that operates as both a supercap and a Li‑ion battery (Image source: Taiyo Yuden).
Leading vendors include Taiyo Yuden, which markets these devices as lithium‑ion supercapacitors, as well as Eaton and Maxwell Technologies (now part of Tesla). Their product lines demonstrate the feasibility of merging two energy‑storage paradigms into a single package.
Industry comparisons, such as the one from Maxwell Technologies and Battery University (Table 1), highlight the trade‑offs: supercaps excel in power density and cycle life, whereas lithium‑ion batteries provide higher energy density. Each source emphasizes different metrics, reflecting the rapid evolution of the technology.

Table 1: Key performance metrics for supercapacitors versus lithium‑ion batteries (Image source: Maxwell Technologies, via Battery University).
Hybrid devices often mirror the success of composite materials—such as reinforced concrete or carbon‑fiber‑reinforced polymers—that combine strengths while mitigating individual weaknesses. Yet, like any multi‑functional system, hybrids can introduce new challenges, especially in control and management. Batteries require careful monitoring of charge rates, coulomb counting, and temperature, while supercaps demand precise voltage and current regulation. The question is whether a single management strategy can satisfy both requirements.
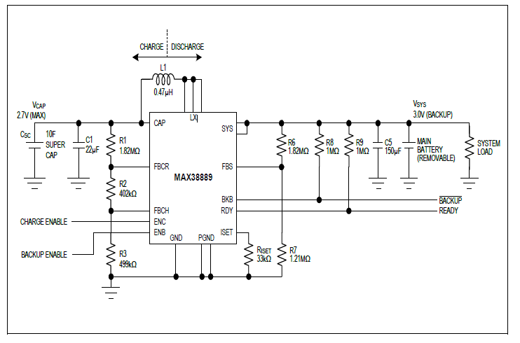
Recent ICs illustrate the feasibility of unified control. The Maxim MAX38889, a 2.5 V to 5.5 V, 3 A reversible buck/boost regulator, is engineered for supercap backup and can accommodate a battery in the same circuit (Figure 2). Such components simplify integration and reduce system complexity.

Figure 2: The MAX38889 targets supercapacitor management but can also support a battery (Image source: Maxim Integrated Products).
Choosing a hybrid solution requires a quantitative assessment: does the combined performance “1 + 1 > 2” while keeping new shortcomings within acceptable limits? For some high‑power, long‑cycle applications, the benefits outweigh the added complexity. For others, a dedicated battery or supercap may still be preferable.
What has been your experience with hybrid or merged energy‑storage solutions? Do the overall gains justify any added complexity? Share your insights and help refine the decision framework.
References
Eaton, “Hybrid supercapacitors explained”
Eaton, “HS Hybrid supercapacitor white paper”
Battery University, “BU‑209: How does a Supercapacitor Work?”
Taiyo Yuden, “Lithium Ion Capacitors: The Ultimate EDLC Replacement”
Taiyo Yuden, “Power Storage Devices: Lithium Ion Capacitors; Electric Double‑Layer Capacitors”
Tech Briefs, “Supercapacitors Go Hybrid for Increased Performance and Efficiency”
> This article was originally published on our sister site, EE Times.
Related Contents:
- Addressing design challenges in precision DC energy metering
- Battery management system features redundancy for autonomous vehicle applications
- Assessing lithium‑ion battery life for implantable medical devices
- Using power analysis to optimize battery life in IoT devices
- Low quiescent‑current PMICs help extend battery life
- Integrated devices simplify power management in mobile platforms
- Low quiescent‑current PMICs help extend battery life
For more Embedded, subscribe to Embedded’s weekly email newsletter.
Embedded
- BGM220: A Secure, Precertified Bluetooth Low Energy Module for Ultra‑Low‑Power IoT
- Key Questions Every Energy Storage Investor Should Ask
- Advances in Iron Oxide Nanostructures for High-Performance Energy Storage
- Accurate Energy Estimation of Supercapacitors Using Fractional Differential Models
- 3D‑Printed Supercapacitors Reach Record Energy Density, Matching Traditional Batteries
- Alternative Energy Powers Reliable Vaccine Cold Chains
- Aramco Investment Boosts Worldwide Rollout of Energy Vault's Sustainable Energy Storage
- Reinventing Idle Oil & Gas Wells as Renewable Energy Storage – USC Study
- Eco-Friendly Hardware Solutions: Our Sustainable Offerings
- Delrin: A Strong, Versatile Plastic Alternative to Metal for High-Performance Applications