Solar Battery Charger Circuits: Operation, Applications, and Step-by-Step Guide
Solar panels are pretty popular these days. And the primary reason is that it’s a simple device that uses photovoltaic cells—to change solar energy to electricity. Also, the solar battery charger circuits aren’t left out. After all, it helps you charge your battery quickly via solar power—and it’s cost-effective. Apart from the fact that the circuit is easy to build, it’s efficient enough to meet your battery’s basic needs.
Further, the solar battery charger works by creating a constant voltage to charge the control circuit.
So, if you want to learn how to build this proficient device, you’re in luck—because this article highlights all the necessary steps you need.
Let’s proceed!
What is a Solar Battery Charger Circuit?
Solar Battery Charger Circuit
Source: Wikimedia Commons
The solar battery charger circuit is a device that behaves like a control circuit. And it helps to track and control the method of charging different batteries (between the 4 to 12V range).
Also, the device comes with a photovoltaic solar panel that functions as the input source. Plus, it helps with the method of charging batteries. Interestingly, the device is quite economical, and hence, you can easily construct it from simple electronic components.
The operation of the circuit depends on two key factors:
1. How the solar panel terminal-load voltage matches the input terminals.
2. The correct number of battery cell units you can charge to the output circuit via a voltage regulator (current limited). With this, you’ll have limited heat build-up, fast charging, and a rotary switch.
And the rotary switch helps you pick the proper voltage quickly—based on the solar light intensity.
How Does the Solar Battery Circuit work?
Solar battery charger Circuit Structure
Source: Wikimedia Commons
The working principle of the solar battery circuit is simple! It generates constant voltage. That said, the current (charging) goes through to the D1 via the voltage regulator first.
Then, the voltage regulator adjusts its pin to control the output current and voltage. Consequently, a similar draft will charge the battery.
The Solar Battery Charger Circuit Design
Solar Battery Charger Circuit
Source: CircuitDiagram
First, let’s take a look at the circuit components you’ll need for this setup. Then, we’ll look at the circuit design:
Components Needed for the Design
- Connecting wires
- DC battery
- Pot (2K)
- Solar Panel (18V)
- Capacitor (0.22uF)
- Voltage regulator (LM317)
- Resistors (470, 100, 120 Ohms)
- Schottky diode (3A, 50V)
- Diode (1N4001)
Solar Battery Charger Circuits– The Circuit Design
The idea behind using the LM317 is to give your circuit a variable voltage regulator. Moreover, an adjustable voltage regulator is a must-have for your course. That said, the LM317 generates a voltage range of 1.25 to 37V. Also, it produces a maximum current of 1.5A.
In addition, the voltage drop range of the voltage regulator is 2 – 2.5V. Subsequently, you’d have to opt for a solar panel that has less load and more voltage. Hence, we’ll work with the 18V solar panel.
The best way to avoid a reverse voltage affecting the solar panel and the LM317 when your battery isn’t charging—is by using the Schottky diode.
Also, it would help if you had a lead-acid battery with a specification of 12V/1.3Ah. Further, you can use any 3A diode for the setup.
How Do You Charge a 12V Battery?
First, you have to ensure that your output voltage sets at 14.5V. As for the current (charging), it’s a division of the solar panel wattage and voltage.
In this setup, the solar panel wattage is 5, while its voltage is 18.
Charging current = 5/18 = 0.28A.
But that’s not all.
Since the LM317 can generate about 1.5A, it’s crucial to use high wattage panels. But this applies if you want your setup to generate more current.
Further, LM317 isn’t an ideal voltage regulator—if your battery needs an initial current higher than 1.5A.
How long does the setup take to charge?
Charging time = 1.3Ah/0.29A per 4.4hours.
So, the power dissipation of the solar panel is 5 watts. Also, the power entering the battery is 4W, while the energy going into the regulator is 1W.
A tip here is to ensure that you consider every necessary parameter—before charging a battery.
How Can I Use the Solar Battery Charger Circuit for a 6V Application?
Look at the specifications on your battery and set the output voltage (7.5 to 8V). Then, use the reference above to calculate the power dissipation and charging current.
That said, it’s vital to note that this project has issues with power limitations. And it’s all thanks to the heat sink and voltage regulator’s thermal resistance. So, you have to limit your power to about 10W—to ensure that the temperature stays below 1250C.
Furthermore, the voltage regulator may shut down automatically if it gets too hot. And it’s because it has a temperature limiting circuit.
Hence, when you start charging your battery, your heat sink will have some warmth. But, if you finish setting with maximum voltage, the heat sink will be hot. And the heat occurs due to the excess power, which you don’t need—when charging the battery.
.
So, how do you limit the current? Well, since the solar panel tends to offer constant current—it poses as a current limiter.
So, your circuit doesn’t need a current limiter.
Solar Battery Charger Circuits– The Specifications of the Solar Charger
- A maximum current of 1.5A that’s internally limited to 2.2A
- Maximum power dissipation of 10W—which includes the Schottky diode’s power dissipation
- Voltage regulation of +/- 100mV
- Solar panel rating of 10W (6V) or 20W (12V)
- Typical drop out the value of 2 to 2.75V
- Vout range of 5 to 14V
Solar Battery Charger Circuits– Steps on How to Use this Solar Battery Charger Circuit
1. Pay attention to the circuit diagram above and adhere to your connections accordingly.
2. Put your solar panel where there is sunlight.
3. Modify your pot RV1 to set your output voltage.
4. Use a digital multimeter to confirm your battery’s voltage.
Also, you can build a solar battery charger circuit with the LM338.
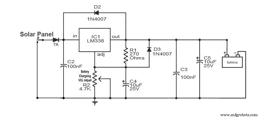
How to Create a Solar Battery Charger Circuit with an LM338
LM338 Battery solar charger circuit
Source: Flickr
The materials you need for the project are:
- LM338
- Lead-acid battery
- R1 (120)
- R3 (0.7/chg. current)
- Ammeter (0 to 10A)
- Solar panel
- Transistor BC547
- P1 (10K)
The LM338 is yet another versatile chip that can handle the charging process conveniently. Plus, the process is safe. That said, the circuit represents a simple setup that supplies standard regulated power.
The design infuses a current control feature. So, if you use this setup, the current will rise at the input. But this can happen when the intensity of the sun increases proportionately. And there’s a proportionate drop in the voltage’s charger—which reduces current to a specified rating.
So, when you connect the emitter of BC547 over the ADJ and ground, it helps to activate the current control actions. Also, when there’s an increase in the input current, your battery will start drawing additional current.
Therefore, it results in a voltage build-up across R3. And this creates the transistor’s corresponding base drive. Then, the transistor uses the LM338 to conduct and correct the voltage. That way, the current will adjust based on your battery’s safety requirements.
You can calculate the R3 or current limit by dividing 0.7 by the maximum current limit.
i.e., R3 = 0.7/current limit (maximum)
That said, you can also build a cheaper solar battery charger circuit design without breaking the bank.
How to Build a Simple and Cheap Solar Battery Charger Circuit
The materials you need are:
- Diodes (1N5408) – 9
- Voltmeter
- Battery (12V)
This type of circuit is perfect if you’re looking for a very affordable and effective option. However, the setup is pretty technical. Also, the layout needs some diodes and a voltmeter. Or you can use a rotary switch and multimeter.
That said, you have to add your nine diodes in series. Thus, it protects your panel from connecting to the battery voltage. Also, it removes the maximum changing current.
Afterward, use some components to arrange the MPPT charger. So, if you calculate the combined diodes forward drop, you should have about 5V. And if you add the 14.4V charging voltage, the total will be an estimate of 20V.
So, when there is peak sunshine and you connect your diodes in series, your panel voltage may reduce to 19V. And this represents an efficient battery charge. Also, if the sun drops, the panel voltage will decrease below the rated voltage.
Hence, you can skip some diodes till your battery restores by getting optimal power.
Applications of the Solar Battery Circuit
- Ni-Cd batteries
- Lead-Acid batteries
Solar Battery Charger Circuits–Benefits of the Solar Battery Circuit
- It’s cost-effective and simple
- You can adjust the output voltage
- It’s possible to use common components
- There’s no battery discharge in the absence of sunlight
Wrapping Up
The solar battery circuit allows you to get solar energy. Then, the circuit converts it to electrical energy that you can repeatedly reuse in different applications like charging your tablets, etc.
So, it’s practically an excellent option when it comes to harvesting free energy.
Which of the circuits do you plan to build? Or do you have questions and recommendations? Please feel free to reach us.
Industrial Technology
- Passive Averager and Op‑Amp Summer Circuits: From Averaging to Addition
- Understanding Differentiator and Integrator Op‑Amp Circuits
- Current Divider Circuits: Theory, Formula, and Practical Applications
- Step-by-Step Guide: Wiring a Solar Panel to a 12V DC Load and Battery
- PWM Solar Charge Controllers: Function, Sizing, and Selection Guide
- Diodes Explained: Types, Functions, and Applications
- Schmitt Trigger Explained: Design, Function, and Practical Applications
- Understanding LDO Circuits: Principles, Design Tips & Applications
- Low-Voltage Cutoff Circuit: Design, Operation, and DIY Guide
- TSOP‑1738 Infrared Receiver: Step‑by‑Step Circuit Connection Guide