Passive Tone Control Circuits: Design, Applications, and Audio Benefits
Tone Control Circuit
Source: Flickr
Why do you need an audio tone control circuit? First, it allows you to regulate the signal’s bandwidth going into the audio power amplifier. No doubt, if your bandwidth is not limited, you may not be able to get the original signal. Second, the passive tone control circuit helps you enjoy your music. What if you want to separate frequencies in your audio signal? Well, to achieve that, you need the audio tone control circuits.
And we have two types: passive tone control circuit and active control circuit. So, the difference between both types is that the former doesn’t have an amplifier, while the latter does.
This article will focus on the passive tone control circuit, how it works, the applications, and more.
Let’s begin!
What Is Passive Tone Control?
You don’t need electric power for a passive system. And the passive parts have components like capacitors and resistors.
But the active system has components like integrated circuitry, e.g., op-amps, transistors, etc. And the parts can only operate with external power.
Integrated Circuit
Source: Wikimedia Commons
Also, the passive tone control can cut a high-frequency roll-off. That said, you can define the term as a low pass filter that has a capacitor and potentiometer (variable resistor).
Further, the passive tone control’s circuit diagram shows that it may work effectively—even if you supply low source impedance and move into a high load impedance.
That said, it may be a bad idea to deliver boost and cut (in terms of the controls). And it’s because of the circuit’s passive features.
In addition, the circuit tends to have losses if you configure it to provide a treble or bass boost. But in reality, the circuit offers diminishing losses instead of an increased signal level. Hence, it’s ideal to consider about 12dB fundamental loss when dealing with this design.
Can you use the passive tone control for headphone output? Oh yes, it’s possible. But you’ll need to decrease the signal’s attenuation by tweaking some resistor values. Consequently, it will adjust the circuit’s response.
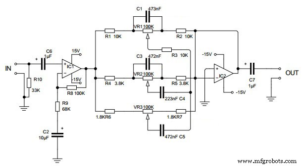
How Does Passive Tone Control Work?
First, you need to put an input signal into the circuit’s input. Consequently, the sound signal will have two paths. The first path will be through a low pass filter. And the low pass filter consists of the C1, R1, C2, R2.
In addition, the low pass filter has the VR1. So, you can modify the VR1 to a low-frequency ratio gain or the bass.
The second path, on the other hand, goes through the high pass frequency filter. And this section consists of components like VR2, R5, C4, and C5. Hence, you can adjust the values to regulate the treble or high frequency.
After that, the signals from the low pass filter and high pass frequency filter will pass to the output through R3 and R4. With this, the noise signal will exit through C3.
Passive Tone Control Circuit Design
Passive Tone Circuit Diagram
Source: Wikimedia Commons
The components:
- VR1
- R1
- R2
- VR2
- R3
- C1
- C2
- C3
- C4
- C5
Where:
- VR – potentiometers
- R – resistors
- C – ceramic capacitors
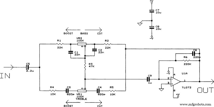
The passive tone control circuit has two parts.
The first part is the preamplifier stage (op-amp based). And the second part is the circuitry (passive Baxandall tone control).
That said, R2 is a feedback resistor, while the preamplifier stage refers to a non-inverting amplifier that you can base on TL072. Also, the R2 combines with R1 to set this stage’s gain.
Further, you can use this equation to show the voltage gain in the non-inverting mode: Av = 1 + (R2/R1). So, you can get the value of R3 by using the estimate of TL072’s output impedance.
And the C2 puts the low-frequency cut off-limit. Plus, the C2 is the DC decoupling capacitor’s input. The R4, on the other hand, helps to lessen the effect of the offset voltage (output) on the amplifier’s output.
Also, the R4 stands for the offset minimizing resistor. In addition, the value of R4 is the estimate of the R1 and R2 parallel (R1 || R2).
Further, you can power the preamplifier stage with a dual supply (+15/-15). Also, the C3 combines the tone control stage and preamplifier stage.
The Tone Control Stage
The tone control stage refers to the passive Baxandall tone control circuit. And it helps to produce a boost or cut (20dB). That said, you can control the treble with the POT R9. Also, the POT R6 helps you to regulate the bass.
What is the function of the POT R10 and R11? The POT R10 helps you to control volume, while POT R11 helps with modifying balance. Plus, you can use the R8 to offer some isolation between the treble and bass control stages.
Why do you need the passive Baxandall tone control circuit? This stage is crucial for quality audio applications. After all, it helps to modify the treble and bass independently. And the performance is relatively superior even if the circuit has passive components.
Baxandall tone control circuit
Source: Science Direct
The Simulation
From the look of things, the passive tone circuit doesn’t have a linear response. Also, if you decide to set the circuit at 15%, you’ll notice a flat response. Hence, it means that the circuit focuses more on reducing signals than increasing them.
Further, if you set the circuit on 100% of treble and bass, you’ll notice more reduction on the middle frequency. That way, you’ll get an effect like boosting the treble and bass. Hence, the circuit is ideal for high-level sources like headphone outputs, etc.
Important Things to Note
- The best option for assembling the circuit is a PCB. But you can opt for a Perf or Vero board.
- It’s crucial to mount the TL072 (IC1) on a holder.
- You can change the preamplifier stage by altering the voltage gain value (R1 and R2)
- R2, C1, and C2 affect the bass level.
- So, if you increase the capacitors and reduce the resistor, the bass level will rise.
- C3 and C4 help you to regulate the treble signal
Advantages of the Audio Tone Control Circuit
- It’s quite portable
- The circuit helps with hearing impairment
- The circuit is cheap
- You can use fewer components
- It covers up recording deficiencies
- The circuit allows you to adjust your sound based on preference
Applications of the Audio Tone Control Circuit
You can use the audio tone control unit in the following application:
- Disco unit
- Stereo amplifier
- Headphone output
- Music players
- Speaker output
Final Words
The passive tone control circuit is effective for regulating bass and treble. Plus, it’s only possible to use it for a high-level source. And that’s because the circuit can only reduce signal.
Also, if you want to use this circuit for headphone output, it’s crucial to alter some resistor values. Consequently, it will help to decrease the signal’s attenuation, which modifies the circuit’s response.
So, what do you think about the topic? Do you need help with the passive tone control circuit? Please feel free to contact us.
Industrial Technology
- Designing Robust Circuit Protection, Control, and Sensing for Smart Home Security Systems
- 14 Innovative Nanotech Applications: From Medicine to Materials
- Crowbar Circuits: How They Protect Against Overvoltage
- Induction Heater Circuit Explained: Principles, Design, and Work Coil Applications
- CD4049 CMOS Hex Inverter IC: Features, Applications & Circuit Diagram – Your Ultimate Guide
- Polyimide PCBs: Advanced Materials for High-Performance Electronics
- Silicon Circuit Boards: Advantages and Design Tips for Reliable Electronics
- Essential PCB Components & Their Applications: How They Drive Modern Electronics
- Overcoming Challenges in RF PCB Design: Proven Solutions for Reliable Performance
- Optimizing LED PCB Design: Proven Strategies for Superior Quality and Reliability