Optical Sensors in Electronics: How They Work, Types, and Applications
This article explains how optical sensors convert light into electrical signals, outlines their main types, key selection criteria, and real‑world uses across industry, healthcare, and consumer electronics.
Optical sensors are compact electronic components that detect incident light and transform it into measurable electrical signals. Depending on the design, they can quantify light intensity, distance, temperature, or presence of objects, enabling precise control in a wide array of systems.
Below we cover the underlying principles, common sensor families, design considerations, and the sectors that benefit most from this technology.

Example of an optical sensor. Image courtesy of ROHM
Applications of Optical Sensors
Optical sensors are integral to modern electronics and machinery in industrial, consumer, healthcare, and automotive domains.
Medical and Healthcare
During the COVID‑19 pandemic, the demand for contactless monitoring surged. Optical sensors now power sanitizer dispensers, ensuring hygiene compliance in long‑term care facilities. Other medical uses include breath‑analysis systems that employ tunable diode lasers and photoplethysmography (PPG) devices that monitor heart rate by measuring reflected light from the skin. Wearable health trackers also rely on optical sensors for continuous vital‑sign monitoring.
Industrial & Commercial
In manufacturing and process control, optical sensors perform distance, temperature, and level detection. For instance, infrared LED‑based level meters gauge petroleum levels in tank farms, while photo‑interrupters verify component placement on assembly lines, supporting Industry 4.0 automation goals.
Consumer Electronics
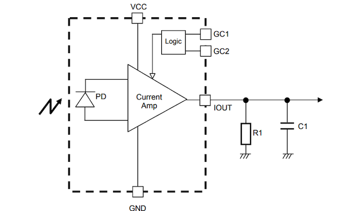
Smartphones use ambient‑light sensors to adjust display brightness, extending battery life. The schematic below demonstrates how a microcontroller and an LED driver IC generate a current proportional to environmental light, mimicking human eye sensitivity.

Figure 1. Ambient light sensor IC block diagram. Image courtesy of ROHM
Photointerrupters and reflective sensors find applications in printers, 3D scanners, and surveillance systems, detecting motion and preventing intrusions.
Types of Optical Sensors
Key sensor families include:
- Transmission‑type photo‑interrupters – detect object presence by interrupting a light beam; used for position and speed sensing.
- Reflective photosensors – sense motion through reflected light intensity changes.
- Photoconductive devices – become conductive when illuminated, enabling current‑based detection.
- Photodiodes – convert incident photons directly into electric current.
- Phototransistors – similar to photodiodes but offer internal amplification, ideal for low‑light applications.
Operation of Optical Sensors
Effective optical sensing requires a stable, monochromatic light source. LEDs and lasers are the most common due to their compactness and reliability. LEDs emit photons as electrons recombine with holes at a p‑n junction, while lasers achieve coherent light through stimulated emission in materials such as glass or crystal.

Figure 2. Optical proximity sensor block diagram. Image courtesy of ROHM
Each sensor type reacts differently to light. For example, a photo‑interrupter’s output is LOW when light reaches the phototransistor (no object present) and HIGH when the beam is blocked, allowing straightforward integration with microcontrollers.

Figure 3. Photointerrupter construction. Image courtesy of ROHM
Design Considerations
Engineers must balance response time, cost, size, and sensitivity when selecting a sensor:
- Response time – critical for high‑speed applications; many sensors include built‑in timing circuits to manage rise and fall delays.
- Cost – influenced by manufacturing, testing, and R&D; bulk procurement can reduce unit prices.
- Size – ranging from 3.6×3.3 mm to 8×4.2 mm for photo‑interrupters; miniaturization trends favor smaller, high‑performance modules.
- Sensitivity – sensors with ±40 % spectral sensitivity can achieve up to four times faster proximity or ambient‑light measurements.

Figure 4. Product image of the RPI‑246 (left) and the RPI‑44C1E (right). Image courtesy of ROHM
Benefits of Optical Sensors
- Lightweight, compact packages
- Immunity to electromagnetic interference (EMI)
- High reliability and wide dynamic range
- High sensitivity across visible and infrared spectra
- Chemical inertness, suitable for hazardous environments
These attributes make optical sensors ideal for non‑contact, high‑precision measurement in safety‑critical settings, especially in the wake of heightened hygiene requirements.
ROHM Solutions for Optical Sensing
ROHM offers a portfolio of high‑performance optical sensors—including proximity and ambient‑light modules, photo‑interrupters, infrared LEDs, photodiodes, and phototransistors—designed for automation, motion detection, and security. With an operating temperature range of –25 °C to +85 °C and ultra‑compact packages, ROHM’s solutions cater to demanding industrial and consumer applications.
For more information about ROHM’s optical sensing solutions, please visit the ROHM website.
Industry Articles are a form of content that allows industry partners to share useful news, messages, and technology with All About Circuits readers in a way editorial content is not well suited to. All Industry Articles are subject to strict editorial guidelines with the intention of offering readers useful news, technical expertise, or stories. The viewpoints and opinions expressed in Industry Articles are those of the partner and not necessarily those of All About Circuits or its writers.
Sensor
- How Extrusion Drives Precision in 3D Printing
- Optical Sensors: Fundamentals, Types, and Practical Applications
- How Sensors are Transforming Manufacturing Today and Tomorrow
- Tailoring Electronic and Optical Properties of WSSe Bilayer via Strain Engineering
- Harnessing Real-Time Data for Precise Control of Modern Industrial Systems
- How 5G Revolutionizes Manufacturing: Speed, Reliability, and Real‑Time Connectivity
- Choosing the Right Filling Sensor: Accuracy, Reliability & Profitability
- Revolutionary COVID-Detecting Facemask: How It Works and Its Impact
- How IoT Sensors Revolutionize Industries: From Pest Control to Climate Monitoring
- How Blockchain is Revolutionizing Manufacturing: Enhancing Security, Transparency, and Efficiency