MicroRNA‑326‑5p Protects Neurons in Stroke: Suppressing STAT3 Reduces Apoptosis and Mitochondrial Damage
Abstract
Studies have greatly explored the role of microRNAs (miRNAs) in cerebral ischemia/reperfusion injury (CI/RI). But the specific mechanism of miR-326-5p in CI/RI is still elusive. Hence, this study was to unmask the mechanism of miR-326-5p/signal transducer and activator of transcription-3 (STAT3) axis in CI/RI. Two models (oxygen and glucose deprivation [OGD] in primary rat cortical neurons and middle cerebral artery occlusion [MCAO] in Sprague–Dawley rats) were established to mimic CI/RI in vitro and in vivo, respectively. Loss- and gain-of function assays were performed with OGD-treated neurons and with MCAO rats. Afterward, viability, apoptosis, oxidative stress and mitochondrial membrane potential in OGD-treated neurons were tested, as well as pathological changes, apoptosis and mitochondrial membrane potential in brain tissues of MCAO rats. Mitofusin-2 (Mfn2), miR-326-5p and STAT3 expression in OGD-treated neurons and in brain tissues of MCAO rats were detected. Mfn2 and miR-326-5p were reduced, and STAT3 was elevated in OGD-treated neurons and brain tissues of MCAO rats. miR-326-5p targeted and negatively regulated STAT3 expression. Restoring miR-326-5p or reducing STAT3 reinforced viability, inhibited apoptosis and oxidative stress, increased mitochondrial membrane potential and increased Mfn2 expression in OGD-treated neurons. Up-regulating miR-326-5p or down-regulating STAT3 relieved pathological changes, inhibited apoptosis and elevated mitochondrial membrane potential and Mfn2 expression in brain tissues of rats with MCAO. This study elucidates that up-regulated miR-326-5p or down-regulated STAT3 protects against CI/RI by elevating Mfn2 expression.
Introduction
Cerebral ischemia/reperfusion injury (CI/RI) is a kind of brain injury followed by ischemic stroke [1]. The most characteristic feature of cerebral I/R is initial transient cerebral ischemia following reperfusion [2]. CI/RI activates neuronal apoptosis and leads to hippocampal and cortical damage [3]. At present, the most common clinical application is thrombolytic for CI/RI [4]. However, reperfusion would increase the production of reactive oxygen species (ROS), leading to intracellular DNA damage, oxidative stress-related damage, protein oxidation and lipid peroxidation, thus further deteriorating blood–brain barrier and edema [5]. Thus, the urgency to search for new targeted options tops the priority for CI/RI.
MicroRNAs (miRNAs) are extensively considered as potential and prognostic roles in CI/RI [6, 7]. For example, an article has demonstrated that miR-202-5p attenuates neuronal damage and neurological deficits, as well as oxygen and glucose deprivation (OGD)-induced cell damage in middle cerebral artery occlusion (MCAO) model rats in ischemic injury [8]. Additionally, it is found that up-regulation of miR-98 improves neurological outcomes in mice with I/R stroke [9] and overexpression of miR-451 alleviates ischemic cerebral apoptosis in mice with CI/RI [10]. Specifically, miR-326-5p has pro-angiogenic ability for endothelial progenitor cells and could improve cardiac function after acute myocardial infarction [11]. However, the study pivoting on miR-326-5p in CI/RI is still in its infancy. Signal transducers and transcriptional activator (STAT) are an unique family of proteins that is activated by CI/RI [12]. STAT3 was predicted as a target of miR-326-5p on the bioinformatics website; thus, we studied the role of miR-326-5p-mediated STAT3 in CI/RI. STAT3 deteriorates ischemic neuro-inflammatory processes and secondary brain injury by releasing pro-inflammatory mediators [13, 14]. Specifically, Janus-activated kinase 2(JAK2)/STAT3 pathway plays a functional role in blocking cell apoptosis induced by CI/RI [15]. Mitofusin-2 (Mfn2) is a mitochondrial fusion factor that could protect against cardio-cerebrovascular I/RI [16] and ameliorate hypoxia-induced neuronal apoptosis in ischemic brain damage [17]. It has been also recorded that Mfn2 exerts protective effect on CI/RI [18].
In a word, less in-depth investigation has discovered the combined role of miR-326-5p and STAT3 in CI/RI. Given that, this study is launched with the hypothesis that miR-326-5p attenuates CI/RI via targeting STAT3.
Materials and Methods
Ethics Statement
The experiments were approved by the Animal Care and Use Committee of Affiliated Hospital of Yangzhou University; Yangzhou University, and it was carried out with the Guide to the Care and Use of Experimental Rats of Affiliated Hospital of Yangzhou University; Yangzhou University.
Experimental Animals
Male adult Sprague–Dawley rats (6–8 weeks old, 250 ± 30 g) from the Centre of Comparative Medicine, Yangzhou University (Yangzhou, China), were kept in a specific pathogen-free environment with free access to food and water, (24 ± 1)°C, (50 ± 5)% humidity and 12-h light/dark cycle.
Cell Isolation and Identification
The rats were euthanized by decapitation, and their brains were cut into 1 mm3 to configure cell suspensions, which were mixed with 0.4% trypan blue solution at 9:1 (the final concentration of trypan blue was 0.04%) and the cell density and survival rate were calculated by a hemocytometer. The cells (1 × 106 cells/mL) were seeded in a cell culture flask pre-coated with L-polylysine (0.1 mg/mL) at 5 × 106 cells per flask. When the cells adhered to walls, they were incubated with the renewed medium (NeurobasalA + B27 + L-glutamine) and continuously cultured for 6–7 d with the medium changed in half every 2–3 d.
Cell identification: Rat cortical neurons were utilized to prepare neuron slides which were incubated with the primary rabbit anti-rat Nestin (NES) polyclonal antibody (1:200), as well as the fluorescein isothiocyanate (FITC)-labeled goat anti-rabbit immunoglobulin G (1:50, both from Cell Signaling Technology, Beverly, MA, USA). Afterward, the cells were sealed with an anti-fluorescent quencher and observed by a fluorescence microscopy.
OGD Model Establishment
Neurons were cultured in a glucose-free Earle's solution and exposed to a mixed gas of 95% N2 and 5% CO2. After 30 min of positive pressure ventilation, a hypoxic environment was formed in which the cells were incubated (ischemia simulation by OGD in vitro). After 90 min of incubation, the cells were incubated with the maintenance cell medium after the glucose-free Earle’s solution was removed. The cells were routinely cultured for subsequent experiments (reperfusion simulation by oxygen-glucose reperfusion in vitro). The normal medium under normoxia served as the control.
Neurons were divided into the control group; the OGD group, the negative control (NC) group (OGD-treated neurons transfected with scrambled oligonucleotides), the miR-326-5p agomir group (OGD-treated neurons transfected with miR-326-5p agomir), the sh-STAT3 group (OGD-treated neurons transfected with STAT3 shRNA) and the miR-326-5p agomir + overexpression (oe)-STAT3 group (OGD-treated neurons transfected with miR-326-5p agomir and pcDNA-STAT3 vector). Oligonucleotides and vectors were all provided by GenePharma (Shanghai, China).
Using lipofectamine 2000 (Invitrogen; Thermo Fisher Scientific), scrambled oligonucleotides, miR-326-5p agomir, STAT3 shRNA or miR-326-5p agomir and pcDNA-STAT3 were transfected into primary rat neurons and the transfection efficacy was tested by reverse transcription quantitative polymerase chain reaction (RT-qPCR) or Western blot after 48 h.
3-(4, 5-Dimethylthiazol-2-yl)-2, 5-Diphenyltetrazolium Bromide (MTT) Assay
Neurons were made to a suspension at 1 × 106 cells/mL and cultured for 0, 24 and 48 h, respectively. In a sterile environment, neurons were incubated for 2–4 h in 10% MTT solution and added with 150 μL Formanzan dissolved solution (Dimethyl Sulfoxide) until the crystal was sufficiently dissolved. The optical density (OD) value was measured on a microplate reader at 570 nm.
Flow Cytometry Apoptosis Assay
Neurons were detached with 0.25% trypsin, centrifuged at 2000 rpm and resuspended in PBS. Then, neurons were centrifuged at 2000 rpm, and the pellet was resuspended by binding buffer and incubated successively with 5 μL Annexin V-FITC and 5 μL propidium iodide (PI). A flow cytometer was applied to detect apoptosis rate.
JC-1 Mitochondrial Membrane Potential Detection
Cells in the 6-well plate were rinsed with PBS, added with 1 mL cell culture medium and 1 mL JC-1 staining working solution (50 μL JC-1, 8 mL ultrapure water and 2 mL JC-1 staining buffer) (SolarbioScience, Beijing, China) and incubated for 15 min. The 1 × JC-1 staining buffer was configured by 4 mL distilled water and 1 mL JC-1 staining buffer. After incubation, cells were trypsinized, resuspended in JC-1 buffer, and tested on a flow cytometer. The relative proportion of green fluorescence was calculated.
Oxidative Stress Detection
Intracellular ROS levels were measured by 2,7-dichlorofluorescein diacetate (DCF-DA) Detection Kit (Abcam). In short, neurons were detached with 0.25% trypsin, resuspended and incubated with 10 μm DCF-DA for 30 min. After that, DCF fluorescence with excitation/emission light at 495 nm/529 nm was measured by fluorescence spectroscopy (BD Biosciences).
Detection of intracellular malondialchehyche (MDA), glutathione (GSH) contents and superoxide dismutase (SOD) activity was detected by chemical colorimetry using commercial assay kits (Beyotime Biotechnology Co., Shanghai, China). OD value was measured by a microplate reader.
Rat Model Establishment
Rats were anesthetized by intraperitoneal injection of pentobarbital sodium (50 μg/kg). A midline incision was made on the neck, the external carotid was ligated, and the common carotid artery was blocked with an arterial clip. A 3–0 silicone-coated monofilament nylon suture was carefully inserted into the internal carotid artery until light resistance. After 90 min of transient cerebral ischemia, the suture was withdrawn, and reperfusion was performed for another 24 h. The sham group received the same treatment, except that the suture did not enter the internal carotid artery. During the operation, a thermostatic bed was used to maintain the rectal temperature at 37 ± 0.5 °C [19].
Rats were allocated into 6 groups (n = 6) and injected with plasmid or miR into lateral cerebroventricular before the establishment of MCAO models, including the sham group, the MCAO group (modeled rats), the NC group (modeled rats with lateral cerebroventricular injection of 5 μL scrambled oligonucleotides [100 μM]), the miR-326-5p agomir group (modeled rats with lateral cerebroventricular injection of 5 μL miR-326-5p agomir [100 μM]), the sh-STAT3 group (modeled rats with lateral cerebroventricular injection of 5 μL STAT3 interference vector [100 μM]) and the miR-326-5p agomir + oe-STAT3 group (modeled rats with lateral cerebroventricular injection of 5 μL miR-326-5p agomir [100 μM] and 5 μL STAT3 overexpression vector [100 μM]) [20, 21].
Specimen Collection
Rats were euthanized by anesthesia, the hearts were perfused, and the entire brains were obtained. The brain injured tissues were cut into 1 × 1 × 1 mm3 tissue masses for paraffin section preparation, RT-qPCR, western blot analysis and mitochondrial membrane potential detection.
Detection of Mitochondrial Membrane Potential in Cerebral Cortex
Cerebral cortex of SD rats was separated and cut into 1 mm3. The tissue blocks were placed on a 300 mesh nylon net and added with PBS. Then, the cell suspension was centrifuged at 1000 r/min, added with 70% ethanol and centrifuged at 1000 r/min again. Afterward, the sample was resuspended in 1 mL of PBS, and the suspension (1 × 106 cells, 100 μL) was reacted with Rhodamine123 dye solution (10 μL, 5 μg/mL) and analyzed on a flow cytometer at 488 nm.
HE Staining
The rat brain tissue was immersed in 4% paraformaldehyde for 24 h, and paraffin sections were prepared, cut into 4 μm, spread in 40 °C water and baked at 60 °C. Routinely dewaxed and hydrated, the paraffin sections were stained by HE staining solution. After HE staining, the damaged neurons showed contraction of the nucleus, cellular edema, vacuolization and darkened nuclei. The light microscope (Nikon, Japan) was used to obtain the image, and the number of surviving neurons (mm2) of the ischemic cortex was counted.
TUNEL Staining
The paraffin sections were dewaxed and dehydrated with 100%, 95%, 80% and 70% alcohol. Then, the sections were immersed in 4% paraformaldehyde which was followed by incubation with 0.1% Triton X-100 sodium citrate buffer for 20 min and TUNEL reaction mixture for 1–1.5 h. Next, the sections were developed by peroxidase solution and diaminobenzidine (DAB), counterstained by hematoxylin, dehydrated by gradient alcohol, permeabilized, and sealed in neutral gum. The sections were observed under a light microscope to count TUNEL-positive cells. Brownish yellow particles in the nucleus were defined as TUNEL-positive cells (apoptotic cells).
Immunohistochemistry
The sections were dewaxed, hydrated and retrieved by citrate antigen, and the endogenous catalase was blocked by 3% H2O2. Each sections was added with goat serum (50 μL), incubated with the primary antibody (50 μL) and reacted with the secondary antibody (50 μL) and horseradish-peroxidase-labeled streptavidin (50 μL). The sections were developed by DAB and counterstained by hematoxylin, which was followed by gradient alcohol dehydration, xylene permeabilization and neutral gum sealing. The sections were observed by a microscope (cytoplasm or nucleus of ischemic brain tissues was yellow or brownish-yellow particles). OD values were measured and averaged.
RT-qPCR
Total RNA extraction from tissues and cells was performed by Trizol (Invitrogen). mRNA expression was analyzed through qPCR using SYBR Green PCR Mix (Applied Biosystems, CA, USA) and QuantStudio TM 6Flex real-time PCR system (Applied Biosystems). Specific stem-loop reverse transcription primers and forward/reverse primers (BioTNT, Shanghai, China) were designed to analyze miRNA levels. Table 1 listed all primers. The 2−△△CT method was adopted to calculate miRNA or mRNA levels.
Western Blot Analysis
The protein samples were separated by 10% sodium dodecyl sulphate polyacrylamide gel electrophoresis and electroblotted onto a polyvinylidene fluoride (PVDF) membrane. After that, the PVDF membrane was blocked with 5% skim milk powder in Tris-containing saline, probed with the primary antibodies and re-probed with the secondary antibody for 2 h. Then, the protein bands were analyzed with alkaline phosphatase buffer containing Nitroblue tetrazolium chloride and 5-Bromo-4-Chloro-3-Indolyl Phosphate and quantified by ImageJ software (NIH, Bethesda, MD, USA). The main antibodies were STAT3 (1:1000), Mfn2 (1:1000, Abcam, MA, USA) and glyceraldehyde-3-phosphate dehydrogenase (GAPDH) (1:1000, Cell Signaling Technology, Beverly, MA, USA).
Dual Luciferase Reporter Gene Assay
The STAT3 3′UTR containing miR-326-5p wild-type (WT) or mutant (Mut) binding sites was cloned into pmirGLO vector (Promega, WI, USA), named as STAT3-WT and STAT3-Mut. Cells were seeded in a 24-well plate at 2 × 104 cells/well and co-transfected with 100 ng of STAT3-WT or STAT3-Mut luciferase vector and 50 nM miR-326-5p agomir or it agomir NC at 70% confluence. Luciferase activity was measured using the Dual-Luciferase Reporter Assay System (Promega Corporation, WI, USA).
Statistical Analysis
SPSS 21.0 (IBM, NY, USA) statistical software was used for data analysis. The data were expressed as mean ± standard deviation (SD). The difference between two groups was analyzed by Student’s t-test, while multiple comparisons were analyzed by one-way analysis of variance (ANOVA), followed by Tukey’s post hoc test. P represented two-sided test, and P < 0.05 was considered of statistically significance.
Results
Up-regulation of miR-326-5p or Down-Regulation of STAT3 Attenuates Apoptosis of OGD-Treated Cortical Neurons
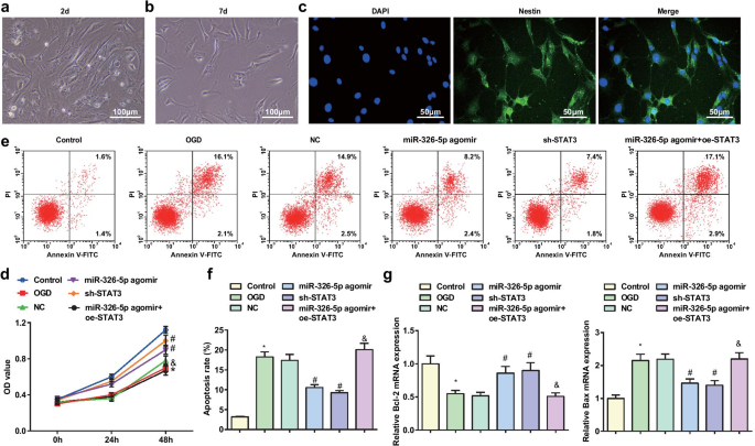
Cultured for a week, the rat cortical neurons were differentiated and matured. Microscopically, the neurons showed larger neuron bodies, more transparent cytoplasm, large nucleus with low density, and strong refractive index. The neuron bodies were conical or round, and the dendrites were staggered and adhered to walls (Fig. 1a, b). NES was a specific chemical marker of cerebral neurons to locate neurons with high specificity through immunofluorescence assay. Neurons were found to specifically bind to NES and showed green fluorescence (Fig. 1c).

Up-regulation of miR-326-5p or down-regulation of STAT3 attenuates apoptosis of OGD-treated cortical neurons. a Cerebral neurons with 2-d adherent culture (scale bar: 100 μm); b Cerebral neurons with 7-d adherent culture (scale bar: 100 μm); c Cerebral neurons with 7-d adherent culture stained by NES immunofluorescence assay (scale bar: 50 μm); d Viability of OGD-treated cortical neurons by MTT assay; e Apoptosis of OGD-treated cortical neurons detected by flow cytometry; f Apoptosis rate of OGD-treated cortical neurons; g Bcl-2 and Bax mRNA expression in OGD-treated cortical neurons; *P < 0.05 compared with the control group; #P < 0.05 compared with the NC group; &P < 0.05 compared with the miR-326-5p agomir group
MTT assay was applied to detect cortical neuron viability (Fig. 1d). The results demonstrated that rat cortical neuron viability was impaired in the OGD group and the miR-326-5p agomir + oe-STAT3 group versus the control group and the miR-326-5p agomir group, but enhanced in the miR-326-5p agomir group and sh-STAT3 group versus the NC group (all P < 0.05).
Rat cortical neuron apoptosis was determined by flow cytometry, while Bcl-2 and Bax mRNA expression by RT-qPCR (Fig. 1e–g). The results explained that in comparison with the control group and the miR-326-5p agomir group, the OGD group and the miR-326-5p agomir + oe-STAT3 group demonstrated increased apoptosis rate, reduced Bcl-2 expression and increased Bax expression (all P < 0.05). With the NC groups by contrast, the apoptosis rate was lowered, Bcl-2 level was elevated and Bax level was suppressed in the miR-326-5p agomir group and the sh-STAT3 group (all P < 0.05).
Up-regulation of miR-326-5p or Down-Regulation of STAT3 Increases Mfn2 and Mitochondrial Membrane Potential Level in Cortical Neurons After OGD Injury
Mfn2 expression in OGD-treated cortical neurons was detected by western blot analysis (Fig. 2a, b). With respect to the control group and the miR-326-5p agomir group, Mfn2 protein expression reduced in the OGD group and miR-326-5p agomir + oe-STAT3 group, while increased in the miR-326-5p agomir group and sh-STAT3 group versus the NC group (all P < 0.05).

Up-regulation of miR-326-5p or down-regulation of STAT3 increases Mfn2 and mitochondrial membrane potential level in OGD-treated cortical neurons. a, b Mfn2 protein expression in OGD-treated cortical neurons; c JC-1 flow cytometry of mitochondrial membrane potential level in OGD-treated cortical neurons; d ROS content in OGD-treated cortical neurons after up-regulating miR-326-5p or down-regulating STAT3; e GSH activity in OGD-treated cortical neurons after up-regulating miR-326-5p or down-regulating STAT3; f MDA content in OGD-treated cortical neurons after up-regulating miR-326-5p or down-regulating STAT3; g SOD activity in neurons after up-regulating miR-326-5p or down-regulating STAT3; *P < 0.05 compared with the control group; #P < 0.05 compared with the NC group; &P < 0.05 compared with the miR-326-5p agomir group
Mitochondrial membrane potential detected by JC-1 found that (Fig. 2c, d) with respect to the control group and miR-326-5p agomir group, the mitochondrial membrane potential level decreased in the OGD group and the miR-326-5p agomir + oe-STAT3 group (all P < 0.05). Relative to the NC groups, mitochondrial membrane potential level increased in the miR-326-5p agomir group and sh-STAT3 group (all P < 0.05).
ROS and MDA contents, and GSH and SOD activities in OGD-treated cortical neurons were determined and the results indicated that versus the control group and the miR-326-5p agomir group, the OGD group and the miR-326-5p agomir + oe-STAT3 group presented increased ROS and MDA contents and impaired GSH and SOD activities (all P < 0.05). In comparison with the NC groups, the miR-326-5p agomir group and sh-STAT3 group showed reduced ROS and MDA contents and reinforced GSH and SOD activities (all P < 0.05) (Fig. 2e–g).
Up-regulation of miR-326-5p or Down-Regulation of STAT3 Impedes Pathological Damage of Cortical Neurons and Inhibits Apoptosis in Rats with CI/RI
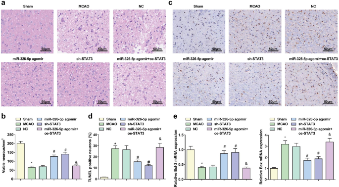
HE staining was adopted to observe the pathological damage of brain tissues (Fig. 3a, b), showing that in the sham group, the neurons were normal in structure and neatly arranged with pale red cytoplasm, blue nucleus and clear nucleolus. In the MCAO group, the NC group and the miR-326-5p agomir + oe-STAT3 group, except for necrosis, it was observed that neurons were disorderly arranged and stained darker, with nuclear membrane rupture, cell structure disappearance, karyopyknosis, deep stained nucleus and lysis in a large amount. In the miR-326-5p agomir group and the sh-STAT3 group, neurons swelling was alleviated and neurons were arranged orderly, and the necrotic cells were reduced, indicating a better status in relation to the MCAO group and the NC group.

Up-regulation of miR-326-5p or down-regulation of STAT3 impedes pathological damage of cortical neurons and inhibits apoptosis in rats with CI/RI. a Pathological damage of brain tissues in MCAO rats observed by HE staining (scale bar: 50 μm); b The number of intact neurons of MCAO rat brain tissues after up-regulating miR-326-5p or down-regulating STAT3; c Neuronal apoptosis in MCAO rat brain tissues detected by TUNEL staining (scale bar: 50 μm); d TUNEL-positive rates in MCAO rat brain tissues after up-regulating miR-326-5p or down-regulating STAT3; e Bcl-2 and Bax mRNA expression in MCAO rat brain tissues after up-regulating miR-326-5p or down-regulating STAT3; *P < 0.05 compared with the sham group; #P < 0.05 compared with the NC group; &P < 0.05 compared with the miR-326-5p agomir group
TUNEL staining was utilized for detection of neuronal apoptosis and RT-qPCR for Bcl-2 and Bax mRNA expression in brain tissues. The results displayed that (Fig. 3c–e) in comparison with the sham group and the miR-326-5p agomir group, the TUNEL-positive rate increased, Bcl-2 mRNA expression decreased and Bax mRNA expression increased in the MCAO group and the miR-326-5p agomir + oe-STAT3 group (all P < 0.05). Lower TUNEL-positive rate and Bax mRNA expression, and higher Bcl-2 mRNA expression showed in the miR-326-5p agomir and the sh-STAT3 group than the NC group (all P < 0.05).
Up-regulation of miR-326-5p or Down-Regulation of STAT3 Increases Mitochondrial Membrane Potential Level in Brain Tissues in Rats with CI/RI
Mfn2 protein expression detection in rat brain tissue was performed by immunohistochemistry, and the results displayed that (Fig. 4a, b) lower Mfn2 protein expression was tested in the sham group and the miR-326-5p agomir group versus the MCAO group and the miR-326-5p agomir + oe-STAT3 group, while higher Mfn2 protein expression was measured in the miR-326-5p agomir group and the sh-STAT3 group instead of the NC group (all P < 0.05).

Up-regulation of miR-326-5p or down-regulation of STAT3 increases mitochondrial membrane potential level in brain tissues in rats with CI/RI. a Mfn2 expression detected by immunohistochemistry in rat brain tissue (scale bar: 50 μm); b Number of Mfn2-positive cells in MCAO rat brain tissues after up-regulating miR-326-5p or down-regulating STAT3; c Mitochondrial transmembrane potentials in neurons of MCAO rat brain tissues after up-regulating miR-326-5p or down-regulating STAT3; *P < 0.05 compared with the sham group; #P < 0.05 compared with the NC group; &P < 0.05 compared with the miR-326-5p agomir group
Detection of mitochondrial membrane potential level discovered that (Fig. 4c) by comparison with the sham group and the miR-326-5p agomir group, mitochondrial membrane potential level decreased in the MCAO group and the miR-326-5p agomir + oe-STAT3 group, while it increased in the miR-326-5p agomir group and the sh-STAT3 group in contrast to the NC group (all P < 0.05).
miR-326-5p Targets STAT3
miR-326-5p and STAT3 expression in cortical neurons and brain tissues were detected by RT-qPCR and western blot analysis. In cortical neurons in vitro, a decrease suggested in the miR-326-5p expression and an increase in the STAT3 expression in the OGD group relative to the control group (both P < 0.05). With respect to the NC group, miR-326-5p expression elevated and STAT3 expression reduced in the miR-326-5p agomir group (both P < 0.05); STAT3 expression decreased (P < 0.05) in the sh-STAT3 group. By contrast to the miR-326-5p agomir group, STAT3 expression was raised in the miR-326-5p agomir + oe-STAT3 group (P < 0.05) (Fig. 5a–c).

miR-326-5p targets STAT3. a miR-326-5p and STAT3 mRNA expression in OGD-treated cortical neurons in vitro; b, c STAT3 protein expression in OGD-treated cortical neurons in vitro; d miR-326-5p and STAT3 mRNA expression in MCAO rat brain tissues; e, f STAT3 protein expression in MCAO rat brain tissues; g Predicted binding site of miR-326-5p and STAT3 by bioinformatics software; h The targeting relationship between miR-326-5p and STAT3 validated by dual luciferase reporter gene assay; In Figure a–c, *P < 0.05 compared with the control group; #P < 0.05 compared with the NC group; &P < 0.05 compared with the miR-326-5p agomir group. In Figure d–f, *P < 0.05 compared with the sham group; #P < 0.05 compared with the NC group; &P < 0.05 compared with the miR-326-5p agomir group
In brain tissues in vivo, in relation to the sham group, lower miR-326-5p and higher STAT3 appeared in the MCAO group (both P < 0.05). Relative to the NC group, miR-326-5p expression rose while STAT3 expression decreased in the miR-326-5p agomir group (both P < 0.05). STAT3 expression decreased in the sh-STAT3 group (P < 0.05). With the miR-326-5p agomir group by contrast, STAT3 expression elevated in the miR-326-5p agomir + oe-STAT3 group (P < 0.05) (Fig. 5d–f).
The potential miR-326-5p targeting sites on STAT3 3′UTR were found by DIANA and miRDB software (Fig. 5g). STAT3 3′UTR containing the WT miR-326-5p binding site and Mut binding site were constructed and inserted into the pmirGLO plasmid. The binding of miR-326-5p to STAT3 3′UTR was further validated by luciferase reporter assay. Luciferase reporter assay revealed that miR-326-5p agomir reduced the relative luciferase activity of STAT3-WT, but not STAT3-Mut (Fig. 5h), implying that STAT3 was a direct target gene of miR-326-5p.
Discussion
CI/RI is the leading cause of cerebrovascular death [22]. miRNAs are indicated to be involved in CI/RI [23]. However, the comprehensive understanding of miR-326-5p-related mechanism is still insufficient in CI/RI. Thus, this study is targeted to unearth the concrete roles of miR-326-5p in CI/RI with the emphasis on the combined reciprocal of miR-326-5p and STAT3. Productively, this study has declared that up-regulation of miR-326-5p attenuated CI/RI and elevated Mfn2 expression via STAT3 inhibition.
At the beginning, miR-326-5p expression was determined to reduce in CI/RI in vivo and in vitro. Subsequently, we arranged a series assays and found that up-regulating miR-326-5p enhanced neuron viability and mitochondrial function, elevated Mfn2 expression and restrained oxidative stress and apoptosis. Furthermore, in vivo experiments in rats further verified the functional roles of restored miR-326-5p in CI/RI. As a matter of fact, high miR-326 is proved to correlate with long overall survival of patients with glioblastoma, the common type of brain tumor [24]. Also, miR-326 expression has been further evidenced to reduce in Parkinson's disease and miR-326 could suppress apoptosis of dopaminergic neurons and reduce inflammatory response [25]. Except for that, the reduction in miR-326-5p is manifested in endothelial progenitor cells in the course of myocardial infarction, and introduction of endothelial progenitor cells overexpressing could promote cardiac function recovery [11]. There has been a study illustrating that up-regulation of miR-326 improves the behavioral function, enhances neuronal viability and depresses neuronal apoptosis in mice with Alzheimer's disease [26]. Furthermore, it is documented that up-regulation of miR-326 by miR-326 mimic could suppress inducible nitric oxide synthase in dopaminergic neurons in Parkinson's disease [27].
In this study, we found that STAT3 was a target gene of miR-326-5p. Supported by an advanced study, it is indicated that STAT3 expression is negatively regulated by miR-326 in human endometrial carcinoma stem cells [28]. In the present study, we measured that STAT3 expression was enhanced in CI/RI. Currently, it has been found that I/R injury and OGD would induce STAT3 expression to increase [29]. Intriguingly, STAT3 mRNA expression trends to an increment in I/R animals [30]. Additionally, STAT3 protein expression is reported to up-regulate in CI/RI [31]. Next, our study revealed that down-regulating STAT3 had the therapeutic effects on CI/RI rats and OGD-treated neurons. As supported by a study, it is concluded that miR-31 induction discourages oxidative stress by inactivation of JAK/STAT3 pathway in ischemic stroke [32]. Also, inhibition of JAK2/STAT3 pathway is beneficial to oxidative stress impairment in CI/RI [31]. Furthermore, knockdown of JAK/STAT3 pathway is identified to enhance cell viability, and reduce oxidative stress and neuron apoptosis in ischemic brain injury [33]. Lately, inhibited JAK/STAT3 signaling pathway is witnessed to relieve myocardial infarction in myocardial I/R injury [34]. As demonstrated, depleted STAT3 undermines neuronal apoptosis in rats with white matter injury [35]. Moreover, the suppression of neuronal apoptosis, and alleviation of cerebral infarct size are attributed to JAK2/STAT3 inhibition in rats with CI/RI [36].
Finally, we focused on the effects of miR-326-5p and STAT3 on Mfn2 expression and discovered that the reduced level Mfn2 in rats with CI/RI and OGD-treated neurons could be elevated by either restoring miR-326-5p or silencing STAT3. As implicated by a previous study, it is documented that Mfn2 is decreased in the lately phase of reperfusion and poorly expressed of Mfn2 exacerbates CI/RI via restrained autophagosome formation and autophagosome and lysosome fusion [18]. Additionally, Mfn2 is implied to reduce even disappear in I/R injury in old hepatocytes [37]. However, few researches have discussed the regulatory mechanism of miR-326-5p and STAT3 for Mfn2.
Conclusion
In general, this study has elucidated the mechanisms that elevated miR-326-5p inhibits neuronal apoptosis, attenuates pathological damage of neurons and increases the expression of Mfn2 via STAT3 downregulation in CI/RI. The study may update the potential mechanism of miR-326-5p and STAT3 in CI/RI. However, more studies are still needed for further development of the molecular mechanism in CI/RI.
Availability of data and materials
Not applicable.
Abbreviations
- miRNAs:
-
MicroRNAs
- STAT3:
-
Signal transducer and activator of transcription-3
- OGD:
-
Oxygen and glucose deprivation
- MCAO:
-
Middle cerebral artery occlusion
- ROS:
-
Reactive oxygen species
- STAT:
-
Signal transducers and transcriptional activator
- Mfn2:
-
Mitofusin-2
- FITC:
-
Fluorescein isothiocyanate
- NES:
-
Nestin
- NC:
-
Negative control
- Oe:
-
Overexpression
- RT-qPCR:
-
Reverse transcription quantitative polymerase chain reaction
- OD:
-
Optical density
- PI:
-
Propidium iodide
- MDA:
-
Malondialchehyche
- GSH:
-
Glutathione
- SOD:
-
Superoxide dismutase
- DAB:
-
Diaminobenzidine
- PVDF:
-
Polyvinylidene fluoride
- WT:
-
Wild-type
- Mut:
-
Mutant
- SD:
-
Standard deviation
- ANOVA:
-
One-way analysis of variance
Nanomaterials
- Cellulose–POSS–Silica/Gold Core–Shell Hybrid Nanocomposites: One‑Step Sol‑Gel Synthesis and Multifunctional Properties
- PEGylated Liposomes Enhance Bufalin’s Solubility, Pharmacokinetics, and Glioma Cytotoxicity
- High‑Performance Dual‑Emissive Mn‑Doped InP/ZnS Quantum Dots with 78 % Photoluminescence Quantum Yield: A Growth‑Doping Approach
- Nanoalginate Carriers via Inverse‑Micelle Synthesis: Doxorubicin Encapsulation and Cytotoxicity in Murine Breast Cancer Cells
- Accurate and Efficient Simulation of Nanoscale Optical Trapping Using FETI-DP and Maxwell Stress Tensor
- Assessing Machining-Induced Subsurface Defects: Impact on Dislocation Dynamics and Mechanical Performance via Nano-Indentation
- MicroRNA‑18a from M2 Macrophages Drives Nasopharyngeal Carcinoma Progression by Targeting TGFBR3 in the TGF‑β Pathway
- Restoring miR‑133a‑3p or Reducing PSAT1 Limits Endothelial Damage‑Driven Intracranial Aneurysm by Inhibiting the GSK3β/β‑Catenin Pathway
- Efficient ICP Etching for Black GaAs Nanoarrays: Simple Fabrication & Low Reflectance
- MicroRNA‑499‑5p Restores Lung Function in Sepsis‑Induced Injury by Targeting Sox6