Industrial manufacturing
Industrial Internet of Things | Industrial materials | Equipment Maintenance and Repair | Industrial programming |
home  MfgRobots >> Industrial manufacturing >  >> Manufacturing Technology >> Industrial Technology

Bd139 Pinout Explained: The Ultimate Technical Reference for Power Transistor Control

When you want to control high currents or voltages, chances are the first thing that comes to mind are Darlington transistors. But, if you don’t have access to Darlington pairs, you would search for an alternative. Thankfully, we have what you need. Power transistors are also great for high current gain control—especially the Bd139 Pinout.

The Bd139 is one of the best transistors for such applications. And, it was not so expensive.

So, in this article, you’ll learn everything about the Bd139, how to run it safely in your circuit, and the different Bd139 circuit projects.

Let’s dive in!

What is Bd139?

Bd139 Pinout Explained: The Ultimate Technical Reference for Power Transistor Control

Bd139 Transistor

The Bd139 is an NPN transistor that controls large voltages in audio amplifiers and drivers with complementary circuits. Since it’s an NPN transistor, the emitter and collector are in a P-N junction or open(reverse biased). Also, when you connect the base pin to the ground and receive a signal, the base pin will become forward biased (closed).

Additionally, the amplification capacity from the Bd139 depends on the transistor’s gain value—40 to 160. However, the Bd139 has a 1.5A current limit, making it impossible to connect loads requiring currents higher than 1.5A. 

Furthermore, when you fully bias this transistor, it’ll allow the flow of the maximum 1.5A current across the emitter and collector. Thus, the base pin needs a 1/10th supply of the collector current and voltage (5v maximum) to entirely bias this transistor. 

Bd139 Pinout Explained: The Ultimate Technical Reference for Power Transistor Control

Phillips Bd139

Bd139 Pinout

The Bd139 has three major pinouts, which we’ll describe in the table below:

PinTypeParameters
Pin 1EmitterEmitters are usually connected to the ground and mainly work for current drains.
Pin 2CollectorThe collector handles the flow of current, and it’s usually connected to the load.
Pin 3BaseThe base handles the full biasing of the transistor. With it, you can turn the transistor on/off.
Bd139 Pinout Explained: The Ultimate Technical Reference for Power Transistor Control

Bd139 Pinout Diagram

Bd139 Features

Bd139 Pinout Explained: The Ultimate Technical Reference for Power Transistor Control

Electronic Circuits

Here are the significant features of the Bd139:

Replacement and Equivalent of Bd139

You can replace your Bd139 with the following equivalents: 

Bd237, Bd179, Bd139G, Bd230, Bd169, Bd379, MJE244, Bd237G, MJE722, MJE242, Bd791, or Bd789.

Applications of Bd139

Here are the different applications of the Bd139:

How to Safely Long Run Bd139 in Your Circuit

It’s easy to damage your Bd139 when you apply an excessive load. Thus, there are some steps you need to follow to run your Bd139 safely. 

First, don’t use the Bd139 on voltages higher than 80V. Also, driving loads that require more than 1.5A is dangerous for this transistor. It’s also essential to use a heat sink that works best with the transistor, 

In addition to using a suitable heatsink, find the correct base resistor for the base current supply. Also, keep this transistor away from temperatures below and above the survival temperature—which is -55 to +150oC.

Bd139 Circuit Projects

Here, we will discuss three different applications of the Bd139. These three applications include Bd139 working as an amplifier, Bd139 working like a switch, and Arduino project using Bd139.

Bd139 Working as an Amplifier

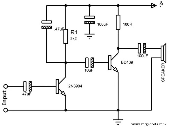
Bd139 Pinout Explained: The Ultimate Technical Reference for Power Transistor Control

Bd139 Amplifier Circuit Diagram

We have a 2-watt class A-B audio power amplifier that generates a comprehensive frequency response and low harmonic distortion for this application.

This circuit can drive an 8Ω loudspeaker. The output power of this speaker is approximately 5 watts making the supply voltage of this circuit between 12V and 18V.

The circuit also features a two-stage transistor consisting of 2n3904 and Bd139. However, both transistors have the exact technical specifications.

Also, these transistors work with a standard emitter configuration, and thus, they can bypass the input signal whenever it reaches the input capacitor.

Then, the Q1 transistor amplifies the input signal and sends it to transistor Q2. Finally, the Q2 transistor amplifies the call again and sends it to the output.

BD139 Working as a Switch

Bd139 Pinout Explained: The Ultimate Technical Reference for Power Transistor Control

Bd139 Switch Circuit Diagram

Here, we have a basic switch circuit model that uses the Bd139. Also, there are two resistors on the circuit that drive the LEDs and transistors.

So, when the switch closes, it allows the base resistor supply, which switches on the Bd139. Then, it begins to emit light since the pulse has gotten to the LED.

Also, the entirely biased state of the Bd139 is the saturation region. And the base-emitter voltage (VBE) and collector-emitter (VCE) can only handle 80 volts. So, the Bd139 transistor switches off when the base current is out.

Arduino Project using Bd139

Bd139 Pinout Explained: The Ultimate Technical Reference for Power Transistor Control

Bd139 Arduino Application Circuit Diagram

Here is an Arduino project that makes use of a Bd139 transistor. In this circuit, the Bd139 handles the speed controlling operations and applications.

This circuit is a speed control circuit that controls the speed of a fan. Also, we can see from the circuit diagram that the PMW terminal and Bd139 transistor are connected. Thus, allowing the Bd139 transistor to control the fan’s speed through the pulses on the Arduino board.

Summing Up

Bd139 Pinout Explained: The Ultimate Technical Reference for Power Transistor Control

Bd139 Transistor 

Bd139 transistors are well-known NPN transistors that work in various electronic circuits. Also, it’s one of the best transistors to use in your courses because of how affordable it is and its high collector current.

For this reason, you can find Bd139 transistors in commercial electronic circuits and educational projects, and it’s also capable of driving 1.5A. Thus, you can move some high current devices like LEDs, high current relays, and motors.

Bd139 Pinout Explained: The Ultimate Technical Reference for Power Transistor Control

LEDs

Additionally, it owes its high durability to its high collector base and collector-emitter voltage (80 volts). Plus, its 12.5W collector dissipation makes it the ideal transistor for amplifier applications. Moreover, its saturation voltage is a small 0.5v—making it one of the best transistors for power control.

WeWe’veow comes to the end of this article. Remember, we always appreciate your suggestions and questions. So, if you have any, be sure to contact us. We’ll be delighted to help.


Industrial Technology

  1. Ultimate Guide to Motor Controllers: Function, Protection, and Usage
  2. The Ultimate Guide to PCB Annular Rings: Design Tips & Solutions
  3. Comprehensive Guide to LM317 Pinout and Voltage Regulation
  4. Hall Effect Sensor Pinout Explained: A Complete Reference
  5. USB Pinout Explained: A Comprehensive Beginner’s Guide
  6. SL100 Transistor Explained: Design, Specs & Applications
  7. TIP31C Transistor Pinout & Technical Guide for NPN Power Applications
  8. STM32 Pinout Guide: Mastering Microcontroller Connections
  9. Transistor Types Explained: Your Complete Reference
  10. RoboDK's All-in-One Manufacturing Cell: Streamline Production, Reduce Costs, and Boost Efficiency