Industrial manufacturing
Industrial Internet of Things | Industrial materials | Equipment Maintenance and Repair | Industrial programming |
home  MfgRobots >> Industrial manufacturing >  >> Manufacturing Technology >> Industrial Technology

Build a Reliable DIY RFID Reader: Step-by-Step Guide

Does your project involve radio wave frequencies, and you’re looking for a great project idea, or have you heard about DIY RFID Reader before and want to know more about it?

Then you’re in the right place.

This article will introduce you to an RFID reader.

RFID means Radio Frequency Identification and radio frequencies are critical in many industries.

However, it’s not very affordable to repair or even buy. Plus, its nature can be complex.

So, in this article, we’ll show you how to make an easy RFID reader circuit without Arduino.

Let’s begin!

What is an RFID Reader?

Build a Reliable DIY RFID Reader: Step-by-Step Guide

RFID Chip 2

An RFID reader uses radio wave frequencies to detect and communicate with RFID tags. Both RFID readers and RFID tags are essential aspects of the RFID technology, and you can’t have one without the other.

So, RFID tags contain information that you can read with an RFID reader. You can find RFID tags as theft prevention stickers on supermarket products, key chains, plastic cards like ATM cards and credit cards, and even under the skin of pets.

On the other hand, we have stationary RFID readers that stay in fixed positions like on walls and desks. We have mobile RFID readers that are flexible enough to allow you to read RFID tags and communicate with an intelligent device or host computer.

Here’s where things get interesting.

You can find RFID in almost all consumer-grade technology like mobile phones, toll booths, and even pet tracking chips. Also, RFID was once for the military only, and now, everyone can use this technology to read and identify RFID tags.

Build a Reliable DIY RFID Reader: Step-by-Step Guide

Mobile Phones

Furthermore, we have two types of RFID, which are passive and active RFID.

Passive RFID

Systems with passive RFID use an antenna and circuit that holds a code. However, these RFID systems don’t have power sources. Passive RFID tags only activate when you send a signal from your high-powered RFID receiver. 

First, the reader sends a low-frequency which wakes up the reader antenna of the passive RFID tag and turns on the connected circuit. 

Then, the tag would use a different frequency to send a coded message back to the receiver, thus completing the process. 

The range of a passive RFID system is 1 to 30 meters long. However, it depends on the transmitted frequency. 

So, if you want to track an item’s location, you’d need a lot of RFID readers. 

Additionally, passive RFID tags don’t rely on batteries. Hence, they’ll last forever, and it also makes them less complex.

Passive RFID readers don’t send only low-frequency signals; they also have a variety of frequencies. However, the ones commonly used are:

Though they have short frequency ranges, Passive RFID readers still work in many applications because of how affordable they are and their ability to work virtually forever.

Active RFID Readers 

Active is a more powerful RFID reader that needs a power source to send its codes. These RFID systems transmit over ranges longer than the passive RFID, and some can even reach a few hundred meters. The standard operating frequency of an active RFID is about 433 MHz or 915 MHz. 

Active RFIDs have two types, which are beacons and transponders.

Beacons can send signals with no need for activation from the reader. However, this feature dramatically affects the battery life of beacon tags.

Moreover, transponders are like the opposites of beacons. They work more like passive RFID systems and require the reader to send a signal before sending its code.

Unlike passive RFID, active RFIDs can last up to five years, depending on the battery capacity. Also, you can replace the batteries of some tags while others use permanent batteries.

 Note: Both passive and active RFIDs have writable and read-only tags. For read-only tags, you can’t modify the data coded in the title. In contrast, writable tags allow you to select the data the label should contain.

How Does RFID Work?

The RFID reader and RFID tag both work differently. Some RFID readers require you to connect them to the electrical network. However, RFID tags are different.

The typical RFID stickers you can find on products in supermarkets or RFID-based access control cards don’t use any form of power supplies to operate.

What they use is the principle of induction. Thus, these tags are passive.

So, to power the chip or sticker, you’ll have to remove the electromagnetic field that allows the flow of electrons through the tag’s antenna. 

When the chip powers up, it’ll transmit the encoded information through radio frequencies. You can call this process backscattering.

Finally, the RFID reader detects and translates the backscatter and sends the interpreted data to a microcontroller (like Arduino) or a computer. This way, you’ll be able to read the encoded message on the tag.

Build a Reliable DIY RFID Reader: Step-by-Step Guide

Arduino Board

DIY RFID Reader– How to Make an RFID Reader

Now let’s look at how to build an easy RFID circuit without Arduino.

RFID Card Reader without Arduino

Here’s an easy RFID circuit you can build without using Arduino. This circuit has two parts, which include the transmitter and the receiver. Thus, when you place the transmitter close to the receiver, it should trigger a buzzer. 

Also, in this project, we’ll learn how to make the transmitter and receiver. Here are the circuit diagrams:

Build a Reliable DIY RFID Reader: Step-by-Step Guide

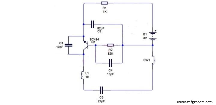
Circuit Diagram for Transmitter

Build a Reliable DIY RFID Reader: Step-by-Step Guide

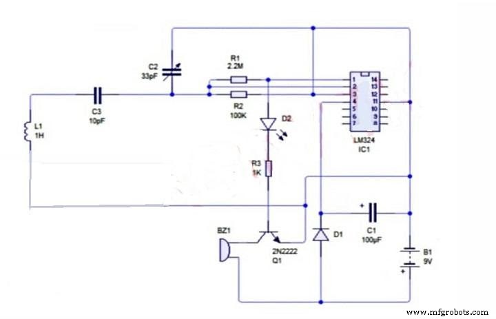
Circuit Diagram for Receiver

DIY RFID Reader– Components Required

Here are the components you need for this project:

Build a Reliable DIY RFID Reader: Step-by-Step Guide

LEDs

DIY RFID Reader– LM324 Comparator IC

Here is the pinout diagram for the LM324 comparator IC:

Build a Reliable DIY RFID Reader: Step-by-Step Guide

LM324 Pinout

DIY RFID Reader– Steps for Building the RFID Transmitter

Now, here are the steps you should follow to build this RFID transmitter:

Step 1

Always make sure your components are ready before starting any project. 

Step 2

Get one Vero board and solder your BF494 NPN transistor to the board. After that, connect an 82K ohm resistor to the transistor’s base and solder the connection.

Step 3

Next, place the 10pF and 82pF capacitors parallel to the 82k resistor and solder the connections. Also, connect the 1k resistor in series with the 82pF capacitor and solder.

Step 4

Take your 25 gauge copper wire and make a six-turn coil. Next, connect one end to the transistor’s collector and the other end to the 27pF capacitor. Don’t forget to solder.

Step 5

Finally, connect your pushbutton and the antenna coil cell to the Veroboard and solder the connections.

DIY RFID Reader– Steps for Building the RFID Receiver

Here are the steps for building the RFID receiver:

Step 1

Place the LM324 comparator IC on the Veroboard and connect a 100uF capacitor between IC’s pin 11 (-ve) and pin 4 (-ve). Also, solder the 2.2M Ohm resistor between pin one and pin two and connect a 100k resistor between pin two and pin 3.

Step 2

Next, connect your 33pF variable capacitor between pin two and pin three and solder a 10pF capacitor in series with the 33pF capacitor.

Step 3

Take your LED and connect the +ve pin to the comparator’s pin 1. Also, click the LED –ve terminal to the base of the 2n2222 transistor with your 1k resistor.

Step 4

Next, connect the 5V buzzer –ve terminal to the transistor’s collector and the +ve terminal to 1N4148 Zener diode’s +ve terminal. Also, attach a 25 gauge copper wire coil between the transistor’s emitter and the 10pF capacitor.

Step 5

Finally, take your battery and connect the positive terminal to pin four and the negative terminal to pin 11. Now, you can turn on the circuit and test if it works.

DIY RFID Reader– Applications

Some applications of the RFID receiver:

Build a Reliable DIY RFID Reader: Step-by-Step Guide

Anti-Theft 

Build a Reliable DIY RFID Reader: Step-by-Step Guide

Inventory Tracking

Wrapping Up

As I mentioned earlier, RFID systems have access to various frequencies within the radio spectrum. Also, the frequencies in the radio spectrum are between the infrared and the ELF (Extremely Low Frequency).

Build a Reliable DIY RFID Reader: Step-by-Step Guide

Radio Frequencies

However, it’s worth mentioning that radio waves in the radio spectrum don’t have the same behavior at all frequencies. Thus, it would help if you chose a frequency that fits the application you have in mind. 

Based on this, we have three RFID systems, which include LF (Low Frequency) systems, HF (High Frequency) systems, and UHF (Ultra High Frequency) active systems.

Well, that wraps up this article. Let us know if you have questions, and we’ll be happy to help.


Industrial Technology

  1. RFID Technology Explained: How Radio Frequency Identification Works & Key Uses
  2. Building an Effective Change Management Process: A Proven Blueprint
  3. Build an Arduino RFID Door Lock – Master RFID Technology with a Step‑by‑Step Guide
  4. Ensuring REACH Compliance for Electronics: A Practical Guide
  5. DIY Timer Explained: Design, Function, and Practical Uses
  6. Tachometer Circuit Explained: Function, Design, and Build Guide
  7. Build an Arduino Joystick Module: A Step-by-Step Guide
  8. Build Your Own LED Driver: Benefits, Safety Tips, and Step‑by‑Step Guide
  9. Build Your Own Thermoelectric Generator: How It Works & DIY Guide
  10. DIY LED Heat Sink: Build a Professional-Grade Cooling Solution