Build a Waterproof FM Radio for Your Shower with Arduino Nano, RDA5807, Nokia LCD & PAM8403
Components and supplies
![]() |
| × | 1 | |||
| × | 1 | ||||
| × | 1 | ||||
| × | 1 | ||||
| × | 1 | ||||
| × | 1 | ||||
| × | 1 | ||||
![]() |
| × | 1 | |||
![]() |
| × | 1 | |||
![]() |
| × | 6 | |||
![]() |
| × | 1 | |||
| × | 1 | ||||
| × | 1 | ||||
| × | 1 | ||||
| × | 2 | ||||
![]() |
| × | 1 | |||
| × | 1 |
About this project
A few years ago, I bought a Chinese shower cabin which has installed the TR028 control system with radio. Unfortunately one nice day I found this system competely dead. Nobody could repair it so I bought another, cheaper shower radio. It died after about one year.
My family used to have a radio in the shower cabin, so I started studiyng how these radios were made. Inside the TR028 system I found a strange TEA5767 module. Some searches let me know that it is a small cheap FM radio module. In search results I found another interesting FM radio module - RDA5807. It's very similar to TEA5767, but has RDS, volume control and bass boost features. So my decision was to use RDA5807 in my new project.
I searched the Internet and found several projects where RDA5807 module was used:
- Main project which inspired my vision.
- Variation where I found a great signal strengh sign and more useful information.
- Another variation.
- Great radio module library
- Useful information (in russian).
- One More
It was possible to repeat one of these projects, but no one met my vision exactly.
My vision was:- The device with touch screen to ensure water proof construction. (I used enclosure with touch panel from dead TR0289).
- Radio
- Several favorite radio stations presets
- Volume control
- Automatic radio station seek feature
- Possibility to memorize seeked radio station
- A clock to see the current time.
- On/Off feature
- Light control
- Some minor information display like temperature inside a cabin, RDS.
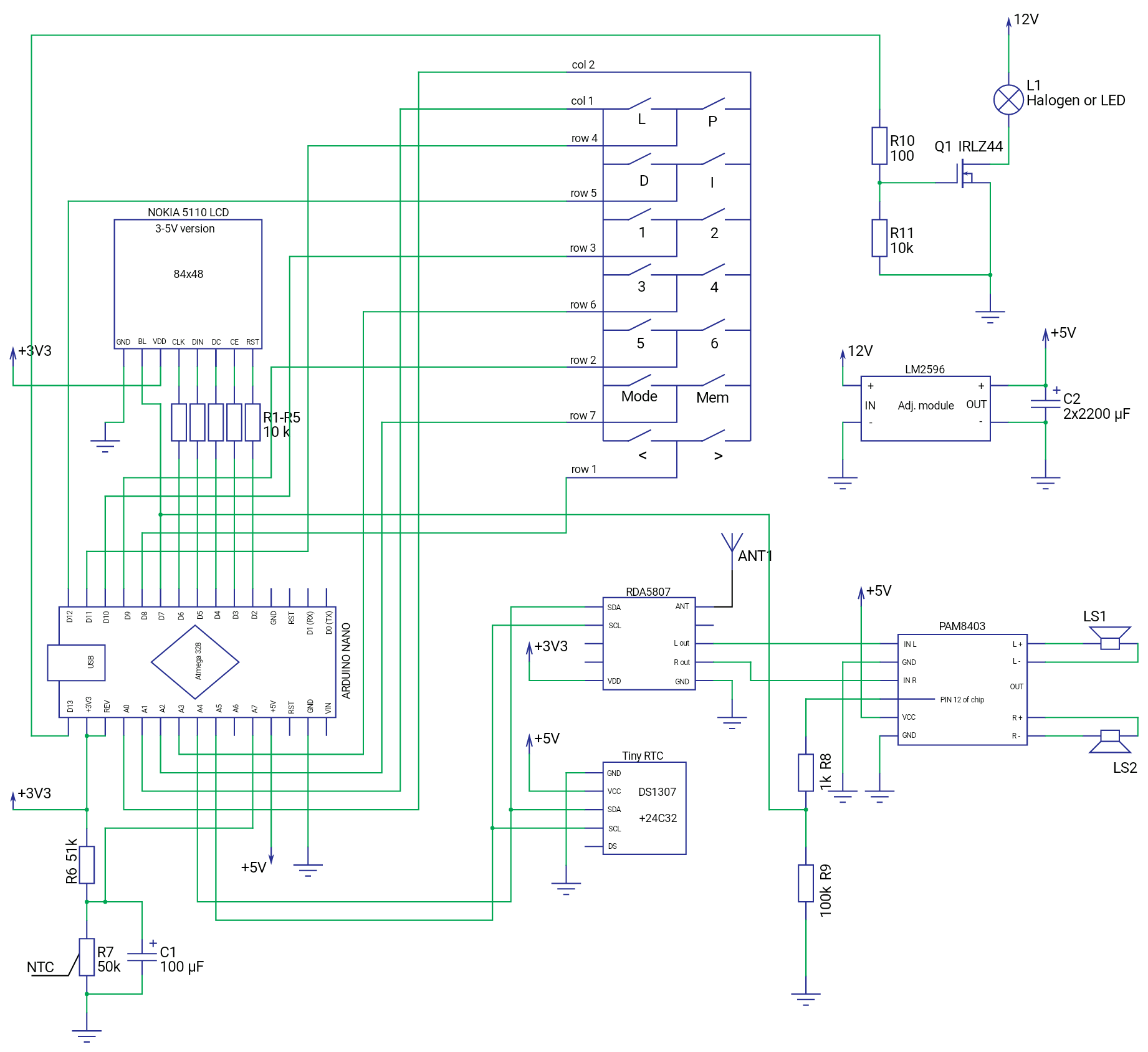
On Aliexpress I bought RDA5807, Tiny RTC with 32kb EEPROM, PAM8403, NOKIA 5110 LCD, LM2596 modules for less than 10€ and started experiments.
What finaly I got:- FM radio with 2 rows (!) RDS
- 6 presets for favorite radio stations
- Automatic or manual tuning
- Possibility to store favorite radio station to one of 6 presets
- Volume and bass boost control
- Shower cabin lights control
- A clock ant calendar
- RSSI (radio signal strengh indicator)
- Stereo mode indicator
- On/Off feature

For NOKIA 5110 display I found a nice library

Understood how the TR028 touch panel works. Actualy it's 2 columns X 7 rows keypad. To operate it I used this library.



Assembled board placed in the box. You can notice that I've desoldered the USB socket and soldered the cable directly. It's for possibility to connect a PC and future software improvements.




- The radio won't turn-on after power supply is connected. This prevents of radio playing if powerline is not stable or power was lost. To turn-on the radio first time you have to connect power supply and after few seconds press the power key. The radio will play last played radio station with volume at level 03. Operating mode will be VOLUME control. To turn-off the radio simly press the power key. The device will turn off LCD, LCD backlite, amplifier and LED / halogen lamp.
- To seek a radio station you can chose Auto or Manual tuning mode by pressing the "Mod" button. By pressing "<" or ">" buttons, the radio will search a radio station decresing or increasing frequency. To store a found radio station press the "Mem" button and you'll have 4 seconds to select one of six presets you like to store to.
- To see current date press the I (info) key. The date will be displayed 4 seconds. This part of code can be optimized because it uses a delay() function.
- To adjust the clock press and hold the D key for at least 2 sec when you hear a hour ending signals (time signals), or see last seconds of a hour on some accurate clock. Release the D key to set hh.00.00. If your clock was late from 15 to 1 minutes, minutes and seconds will be set to 00 and hours will be increased by 1 and if your clock was hurry from 1 to 15 minutes, only minutes and seconds will be set to 00 after adjustment procedure.
- The resonator on RTC module to have better accuracy but clock adjustment feature lets to solve this problem.
- The 5110 LCD to a bigger and brighter one. May be some 1, 8" or 2.0" color LCD because sometimes it's hard to read information on NOKIA 5110 LCD used in the project.
- The PAM8403 amplifier to PAM8610 which has 2x15W output power or TDA7297 with same characteristics.
I'm happy how my new project works. No problems were observed after 1 month of working except the clock accuracy.
I'm not a programmer so the code can be optimized better. My C/C++ programming experience is about one year, self learned. It's my first useful project using Arduino platform and the first project which I'm sharing on the hub. Please understand and forgive me for possible mistakes and my bad English.
If you have any questions do not hesistate to ask in comments or PM.
Update 1.: Minor hardware and software updates.
Hardware - installed a 2A fuse on 12V line. Just for safety reason.
Software - added the line 586 menu = 1; This restores mode to VOLUME after pressing the power key.
Update 2:
Unfortunately the LCD in my radio is going to die.

So I'm in search for cheap NOKIA 5110 LCD alternative. I won't install a new 5110 LCD because it's small and hard to read. I think I'll experiment with 1.8" TFT LCD. The good things - it's bigger, brighter, has better resolution. The bad things - I'm sure the 1.8" TFT will eat more resources which are critical.
Your advices regarding LCD replacemen are welcome.
Code
- Project sketch
- Signal strenght symbols
Project sketchArduino
/////////////////////////////////////////////////////////////////
// Arduino based shower FM Radio Project //
// Arduino NANO, RDA5807M, RTC, EEPROM, LCD5110, Thermistor //
/////////////////////////////////////////////////////////////////
#include <LCD5110_Graph.h> //http://www.rinkydinkelectronics.com/library.php?id=48
#include <AT24CX.h> //https://github.com/cyberp/AT24Cx
#include <Wire.h> //Arduino IDE included
#include <RDSParser.h> //http://www.mathertel.de/Arduino/RadioLibrary.aspx
#include <radio.h> //http://www.mathertel.de/Arduino/RadioLibrary.aspx
#include <RTClib.h> //https://github.com/adafruit/RTClib
#include <RDA5807M.h> //http://www.mathertel.de/Arduino/RadioLibrary.aspx
#include <Keypad.h> //http://playground.arduino.cc/Code/Keypad
#define MAXmenu 4
#define ledPin 13
#define blPin 7
//define the cymbols on the buttons of the keypads
char keys[7][2] = {
{'L', 'P'}, //LED, POWER
{'I', 'D'}, //INFO, DISPLAY
{'1', '2'}, //presets
{'3', '4'}, //from 1
{'5', '6'}, //to 6
{'M', 'm'}, //MODE, MEM
{'<', '>'} //down, up
};
byte rowPins[7] = {11, 12, 10, 17, 9, 16, 8}; //connect to the row pinouts of the keypad
byte colPins[2] = {15, 14}; //connect to the column pinouts of the keypad
//Keypad kpd = Keypad( makeKeymap(keys), rowPins, colPins, ROWS, COLS );
Keypad keypad = Keypad( makeKeymap(keys), rowPins, colPins, 7, 2 );
boolean bass = 0, dspl = 0, memdisplay = 0, mempress = 0, adj = 0;
boolean ledPin_state, power_state;
int menu;
int volume, volumeOld = 5;
int frequency, frequencyOld;
int txtl = 0, temparray = 0;
int samples[5];
unsigned int status[6];
unsigned long timeprevious = 0, timeprev = 0;
// EEPROM object
AT24CX mem;
RTC_DS1307 rtc;
//(clk, din, dc, ce, rst)
LCD5110 lcd(6, 5, 4, 2, 3);
// Create an instance of a RDA5807 chip radio
RDA5807M radio;
/// get a RDS parser
RDSParser rds;
extern unsigned char SmallFont[];
extern uint8_t signal5[];
extern uint8_t signal4[];
extern uint8_t signal3[];
extern uint8_t signal2[];
extern uint8_t signal1[];
//--------------------------SETUP----------------------------------//
void setup()
{
analogReference(EXTERNAL);
Serial.begin(9600);
Wire.begin();
// Initialize the Radio
radio.init();
radio.debugEnable();
//initialize the Screen
lcd.InitLCD();
lcd.clrScr();
//lcd.setContrast(45); //adjust if default isn't good
lcd.setFont(SmallFont);
lcd.enableSleep(); //stand-by mode
power_state = 0; //don't "power-on" of the unit (stand by mode) when power supply is connected
//inicialize the keyboard
keypad.addStatedEventListener(keypadEvent); // Add an event listener for this keypad
keypad.setHoldTime(1500);
pinMode(ledPin, OUTPUT); // Sets the digital pin as output.
pinMode(blPin, OUTPUT); // Sets the digital pin as output.
digitalWrite(ledPin, LOW); // Turn the LED off.
digitalWrite(blPin, LOW); // Turn the BL off (stand-by mode)
ledPin_state = digitalRead(ledPin); // Store initial LED state. HIGH when LED is on.
//uncomment if rtc need to be adjusted
/*if (! rtc.isrunning()) {
Serial.println("RTC is NOT running!");
// following line sets the RTC to the date & time this sketch was compiled
rtc.adjust(DateTime(F(__DATE__), F(__TIME__)));
// This line sets the RTC with an explicit date & time, for example to set
// January 21, 2014 at 3am you would call:
//rtc.adjust(DateTime(2018, 3, 13, 22, 33, 0));
}*/
// read value of last frequency
frequency = mem.readInt(201);
volume = 2; //volume level at start
menu = 1; //shows VOLUMME mode at start
if (volume < 0) volume = 0;
if (volume > 15) volume = 15;
if (frequency < 0) frequency = 0;
if (frequency > 210) frequency = 210;
WriteReg(0x02, 0xC00d); // write 0xC00d into Reg.2 ( soft reset, enable,RDS, ) //bbz
canal(frequency);
// setup the information chain for RDS data.
radio.attachReceiveRDS(RDS_process);
rds.attachServicenNameCallback(DisplayServiceName);
//rds.attachTimeCallback(DisplayTime); //for future use. very inaccurate when RDS signal is weak.
rds.attachTextCallback(DisplayText);
}
//-----------------------end of Setup------------------------------------//
//--------------------------LOOP----------------------------------------//
void loop()
{
if ( frequency != frequencyOld)
{
frequencyOld = frequency;
mem.writeInt(201, frequency);
canal(frequency);
}
if (volume != volumeOld)
{
volumeOld = volume;
WriteReg(5, 0x84D0 | volume);
}
//read the keyboard
char key = keypad.getKey();
//check for RDS data
radio.checkRDS();
// reads temperature probe every 0,6 sec 5 times and calculates average
float average;
unsigned long timenow = millis();
if ((unsigned long)(timenow - timeprevious) > 600) {
timeprevious = timenow;
samples[temparray] = analogRead(A7);
temparray++;
}
if (temparray == 5) {
// calculating average of readings
average = 0;
for (int i = 0; i < 5; i++) {
average += samples[i];
}
printTemp(average);
temparray = 0;
}
// 4 sec timeout for MEM display and enter
unsigned long dabar = millis();
if (mempress == 1) {
timeprev = dabar;
memdisplay = 1;
mempress = 0;
}
if (memdisplay == 1) {
if ((unsigned long)(dabar - timeprev) < 4000) {
memdisplay = 1;
}
else {
memdisplay = 0;
}
}
/*Time adjustment instructions:
1. Run serial monitor
2. Set 9600 boud
3. Hit enter to activate serial reading
4. Write hXX, where XX is current hour reading on some time server and hit enter to adjust RTC hours. Serial monitor should write "Hours XX"
5. Write mXX, where XX is current minutes reading on some time server and hit enter to adjust RTC minutes. Serial monitor should write "Minutes XX"
6. Write sXX, where XX is current seconds reading on some time server and hit enter to adjust RTC seconds. Serial monitor should write "Seconds XX"
7. You can adjust only hours. I.e. when day light saving time was changed.
8. You can adjust only seconds if you need to correct time only.
9. If RTC has to be adjusted from zero (year, month, day, etc), uncomment RTC adjustment statement lines and upload the sketch.
*/
DateTime now = rtc.now();
if (Serial.available() > 0) {
char t = Serial.read();
switch (t) {
case ('h'): {
unsigned int hours = Serial.parseInt();
rtc.adjust(DateTime(now.year(), now.month(), now.day(), hours, now.minute(), now.second()));
Serial.println(F("Hours"));
Serial.println(hours);
break;
}
case ('m'): {
unsigned int mins = Serial.parseInt();
rtc.adjust(DateTime(now.year(), now.month(), now.day(), now.hour(), mins, now.second()));
Serial.println(F("Minutes"));
Serial.println(mins);
break;
}
case ('s'): {
unsigned int sec = Serial.parseInt();
rtc.adjust(DateTime(now.year(), now.month(), now.day(), now.hour(), now.minute(), sec));
Serial.println(F("Seconds"));
Serial.println(sec);
break;
}
}
}
//display various information on LCD
printSignalStrength();
printLines();
printTime();
printFreq();
printStereo();
printMode();
printMenu();
printDate();
lcd.update();
}
//------------------------End of Loop------------------------------------//
void printSignalStrength() //from 0000 to 1111 (0-63)
{
unsigned int sig;
Readstatus();
sig = status[1] / 1000;
if ((sig >= 0) && (sig <= 12)) {
lcd.drawBitmap(1, 1, signal1, 17 , 6);
}
if ((sig >= 13) && (sig <= 24)) {
lcd.drawBitmap(1, 1, signal2, 17 , 6);
}
if ((sig >= 25) && (sig <= 36)) {
lcd.drawBitmap(1, 1, signal3, 17 , 6);
}
if ((sig >= 37) && (sig <= 48)) {
lcd.drawBitmap(1, 1, signal4, 17 , 6);
}
if (sig >= 49) {
lcd.drawBitmap(1, 1, signal5, 17 , 6);
}
}
void printLines()
{
lcd.drawLine(0, 9, 84, 9);
lcd.drawLine(0, 39, 84, 39);
}
void printTemp(float average) //could be optimised :)
{
average /= 5;
average = 1023 / average - 1;
average = 51700 / average;
float steinhart;
steinhart = average / 50000; // (R/Ro)
steinhart = log(steinhart); // ln(R/Ro)
steinhart /= 3950; // 1/B * ln(R/Ro)
steinhart += 1.0 / (25 + 273.15); // + (1/To)
steinhart = 1.0 / steinhart; // invert
steinhart -= 273.15; // celsius conversion
int tmp = round(steinhart);
lcd.printNumI(tmp, 60, 1, 2);
lcd.print(F("~C"), 72, 1);
}
/// Update the ServiceName text on the LCD display when in RDS mode.
void DisplayServiceName(char *name)
{
lcd.print(name, 18, 22);
}
void DisplayText(char *text)
{
//scroll second RDS line
lcd.print(text, txtl, 30);
txtl = txtl - 66;
if (txtl == -396) txtl = 0;
}
void printTime()
{
DateTime now = rtc.now();
lcd.printNumI(now.hour(), 24, 1, 2, '0');
lcd.print(":", 36, 1);
lcd.printNumI(now.minute(), 42, 1, 2, '0');
}
void printDate()
{
if (dspl == 1) { //checks if display key was pressed
ClearRDS();
DateTime now = rtc.now();
lcd.printNumI(now.year(), 12, 22, 4);
lcd.print(".", 36, 22);
lcd.printNumI(now.month(), 42, 22, 2, '0');
lcd.print(".", 54, 22);
lcd.printNumI(now.day(), 60, 22, 2, '0');
int dw = now.dayOfTheWeek();
switch (dw) {
case 0:
lcd.print(F("Sekmadienis"), CENTER, 30); //sunday F() macro to save sdram
break;
case 1:
lcd.print(F("Pirmadienis"), CENTER, 30); //monday etc...
break;
case 2:
lcd.print(F("Antradienis"), CENTER, 30);
break;
case 3:
lcd.print(F("Treciadienis"), CENTER, 30);
break;
case 4:
lcd.print(F("Ketvirtadienis"), CENTER, 30);
break;
case 5:
lcd.print(F("Penktadienis"), CENTER, 30);
break;
case 6:
lcd.print(F("Sestadienis"), CENTER, 30);
break;
}
lcd.update();
delay(4000); //not optimal
ClearRDS();
dspl = 0;
}
}
void printMode()
{
lcd.print(F("MODE "), 0, 41);
}
void printMenu()
{
if (menu == 1) {
lcd.print(F("VOLUME "), 30, 41);
if (volume < 0) {
lcd.print(F("XX"), 72, 41);
}
else
lcd.printNumI(volume + 1, 72, 41, 2, '0');
}
if (menu == 2) {
lcd.print(F("AUTO-TUNE"), 30, 41);
}
if (menu == 3) {
lcd.print(F("MAN.-TUNE"), 30, 41);
}
if (menu == 4) {
lcd.print(F(" BASS "), 30, 41);
if (bass == 0) {
lcd.print(F("OFF"), 66, 41);
}
else
lcd.print(F(" ON"), 66, 41);
}
}
void printFreq() //displays current frequency
{
int frHundr, frDec;
unsigned int fr;
fr = 870 + frequency;
frHundr = fr / 10;
frDec = fr % 10;
lcd.printNumI(frHundr, 30, 12, 3);
lcd.print(F("."), 48, 12);
lcd.printNumI(frDec, 54, 12, 1);
lcd.print(F("MHz"), 66, 12);
}
void printStereo()
{
if (memdisplay == 1) { //if MEM key was pressed
lcd.print(F("MEM>"), 0, 12);
}
//Stereo detection
else if ((status[0] & 0x0400) == 0)
lcd.print(F("( )"), 0, 12); //means MONO
else
lcd.print (F("(ST)"), 0, 12); //means STEREO
}
void search(byte direc) //automatic seek
{
byte i; //seek up or down
if (!direc) WriteReg(0x02, 0xC30d);
else WriteReg(0x02, 0xC10d);
for (i = 0; i < 10; i++) {
delay(200);
Readstatus();
if (status[0] & 0x4000)
{
frequency = status[0] & 0x03ff;
break;
}
}
}
void canal( int canal) //direct frequency
{
byte numberH, numberL;
numberH = canal >> 2;
numberL = ((canal & 3) << 6 | 0x10);
Wire.beginTransmission(0x11);
Wire.write(0x03);
Wire.write(numberH); // write frequency into bits 15:6, set tune bit
Wire.write(numberL);
Wire.endTransmission();
}
//RDA5807_adrs=0x10;
// I2C-Address RDA Chip for sequential Access
int Readstatus()
{
Wire.requestFrom(0x10, 12);
for (int i = 0; i < 6; i++) {
status[i] = 256 * Wire.read () + Wire.read();
}
Wire.endTransmission();
}
//RDA5807_adrr=0x11;
// I2C-Address RDA Chip for random Access
void WriteReg(byte reg, unsigned int valor)
{
Wire.beginTransmission(0x11);
Wire.write(reg); Wire.write(valor >> 8); Wire.write(valor & 0xFF);
Wire.endTransmission();
//delay(50);
}
void RDS_process(uint16_t block1, uint16_t block2, uint16_t block3, uint16_t block4) {
rds.processData(block1, block2, block3, block4);
}
void ClearRDS()
{
lcd.print(" ", 0, 22);
lcd.print(" ", 0, 30);
}
// Taking care of some special events.
void keypadEvent(KeypadEvent key, KeyState kpadState ) {
switch (kpadState) {
/*
Another way to adjust time:
1. Press and hold key D for at least 2 sec, when you hear hour ending time signals, or see last hour seconds
on some accurate clock.
2. Release key D to adjust hh.00.00.
3. Ahter adjustment, if your clock was late from 15 to 1 minutes, minutes and seconds will be 00
and hours will be increased by 1.
4. If your clock was hurry from 1 to 15 minutes, only minutes and seconds will be 00.
*/
case HOLD:
if (key == 'D' && power_state == 1) {
adj = 1;
}
break;
case RELEASED:
if (key == 'D' && adj == 1) {
DateTime now = rtc.now();
if (now.minute() >= 45 && now.minute() <= 59) {
rtc.adjust(DateTime(now.year(), now.month(), now.day(), now.hour() + 1, 0, 0));
}
if (now.minute() >= 1 && now.minute() <= 15) {
rtc.adjust(DateTime(now.year(), now.month(), now.day(), now.hour(), 0, 0));
}
adj = 0;
}
break;
case PRESSED:
if (key == 'M' && power_state == 1) {
memdisplay = 0;
menu++;
if (menu > MAXmenu)menu = 1;
}
if (key == '>' && power_state == 1) {
memdisplay = 0;
switch (menu)
{
case 1:
if (volume < 0) {
if (bass == 0) {
WriteReg(0x02, 0xD00D);
volume = 0;
}
if (bass == 1) {
WriteReg(0x02, 0xC00D);
volume = 0;
}
}
else
volume++;
if (volume > 15)volume = 15;
break;
case 2:
search(0);
ClearRDS();
break;
case 3:
frequency++;
if (frequency > 210)frequency = 210; // upper frequency limit
ClearRDS();
break;
case 4:
if (bass == 0) {
bass = 1;
WriteReg(0x02, 0xD00D);
}
break;
}
}
if (key == '<' && power_state == 1) {
memdisplay = 0;
switch (menu)
{
case 1:
volume--;
if (volume < 0) {
WriteReg(0x02, 0x800D);
//volume = 0;
}
break;
case 2:
search(1);
ClearRDS();
break;
case 3:
frequency--;
if (frequency < 0)frequency = 0;
ClearRDS();
break;
case 4:
if (bass == 1) {
bass = 0;
WriteReg(0x02, 0xC00D);
}
break;
}
}
// LED lights on/off
if (key == 'L' && power_state == 1) {
digitalWrite(ledPin, !digitalRead(ledPin));
ledPin_state = digitalRead(ledPin); // Remember LED state, lit or unlit.
}
// turns "power" on or off (stand-by mode)
if (key == 'P')
{
digitalWrite(blPin, !digitalRead(blPin));
power_state = digitalRead(blPin);
if (power_state == 0) {
lcd.enableSleep();
digitalWrite(ledPin, LOW);
}
else lcd.disableSleep();
volume = 2;
menu = 1;
}
if (key == '1' && power_state == 1) {
switch (memdisplay) {
case 0:
frequency = mem.readInt(110);
ClearRDS();
break;
case 1:
mem.writeInt(110, frequency);
memdisplay = 0;
break;
}
}
if (key == '2' && power_state == 1) {
switch (memdisplay) {
case 0:
frequency = mem.readInt(120);
ClearRDS();
break;
case 1:
mem.writeInt(120, frequency);
memdisplay = 0;
break;
}
}
if (key == '3' && power_state == 1) {
switch (memdisplay) {
case 0:
frequency = mem.readInt(130);
ClearRDS();
break;
case 1:
mem.writeInt(130, frequency);
memdisplay = 0;
break;
}
}
if (key == '4' && power_state == 1) {
switch (memdisplay) {
case 0:
frequency = mem.readInt(140);
ClearRDS();
break;
case 1:
mem.writeInt(140, frequency);
memdisplay = 0;
break;
}
}
if (key == '5' && power_state == 1) {
switch (memdisplay) {
case 0:
frequency = mem.readInt(150);
ClearRDS();
break;
case 1:
mem.writeInt(150, frequency);
memdisplay = 0;
break;
}
}
if (key == '6' && power_state == 1) {
switch (memdisplay) {
case 0:
frequency = mem.readInt(160);
ClearRDS();
break;
case 1:
mem.writeInt(160, frequency);
memdisplay = 0;
break;
}
}
if (key == 'm' && power_state == 1) {
mempress = 1;
}
else {
mempress = 0;
}
if (key == 'I' && power_state == 1) {
dspl = 1;
}
break;
}
}
Signal strenght symbolsC/C++
#if defined(__AVR__)
#include <avr/pgmspace.h>
#define imagedatatype const uint8_t
#elif defined(__PIC32MX__)
#define PROGMEM
#define imagedatatype const unsigned char
#elif defined(__arm__)
#define PROGMEM
#define imagedatatype const unsigned char
#endif
imagedatatype signal5[] PROGMEM={
0xC1, 0xC2, 0xC4, 0xFF, 0xC4, 0xC2, 0xC1, 0xC0, 0xE0, 0xC0, 0xF0, 0xC0, 0xF8, 0xC0, 0xFC, 0xC0, // 0x0010 (16) pixels
0xFE,
};
imagedatatype signal4[] PROGMEM={
0xC1, 0xC2, 0xC4, 0xFF, 0xC4, 0xC2, 0xC1, 0xC0, 0xE0, 0xC0, 0xF0, 0xC0, 0xF8, 0xC0, 0xFC, 0xC0, // 0x0010 (16) pixels
0xC0,
};
imagedatatype signal3[] PROGMEM={
0xC1, 0xC2, 0xC4, 0xFF, 0xC4, 0xC2, 0xC1, 0xC0, 0xE0, 0xC0, 0xF0, 0xC0, 0xF8, 0xC0, 0xC0, 0xC0, // 0x0010 (16) pixels
0xC0,
};
imagedatatype signal2[] PROGMEM={
0xC1, 0xC2, 0xC4, 0xFF, 0xC4, 0xC2, 0xC1, 0xC0, 0xE0, 0xC0, 0xF0, 0xC0, 0xC0, 0xC0, 0xC0, 0xC0, // 0x0010 (16) pixels
0xC0,
};
imagedatatype signal1[] PROGMEM={
0xC1, 0xC2, 0xC4, 0xFF, 0xC4, 0xC2, 0xC1, 0xC0, 0xE0, 0xC0, 0xC0, 0xC0, 0xC0, 0xC0, 0xC0, 0xC0, // 0x0010 (16) pixels
0xC0,
};
Schematics

Manufacturing process
- The Evolution and Engineering of Radio Technology
- Integrated Circuits (ICs): Compact, Powerful Chips Powering Modern Electronics
- MotionSense: Smart Intrusion Detection with Arduino & ESP8266
- Build a Secure IoT Puzzle Box with Arduino MKR Bundle – Step-by-Step Guide
- MOSMusic Project Kit: MOSFET, Arduino, and More
- Build a Smart Wristband with Arduino MKR GSM 1400 & Hologram IoT
- Master Vibration Detection with Arduino: A Simple Sensor & LED Setup
- Build an All-Band Radio with Si4730 & Arduino Nano – LW, MW, SW, FM
- Build a Reliable FM Radio with SparkFun & Arduino Components
- Build a Retro-Style FM Radio with the TEA5767 Module – Step‑by‑Step DIY Guide





