Intelligent Washing Machine Timer Using Arduino Pro Mini and OLED Display
Components and supplies
![]() |
| × | 1 | |||
| × | 1 | ||||
![]() |
| × | 2 | |||
![]() |
| × | 1 | |||
![]() |
| × | 1 | |||
![]() |
| × | 1 | |||
![]() |
| × | 1 |
Necessary tools and machines
![]() |
| |||
![]() |
| |||
![]() |
| |||
![]() |
|
Apps and online services
![]() |
|
About this project
IntroductionThis is a replacement part for the washing machine I have that has a broken wash timer. The original timer was a mechanical timer/direction switch, which can control the washing tub's motor in following manner:
- Take x minutes of wash time input from user
- Rotate washing tub's motor clockwise for few seconds
- Stop motor for few seconds
- Rotate wash tub's motor anti-clockwise for few seconds
- Stop motor for few seconds
- Keep doing last 4 steps until wash timer expires
I am going to build an electronic timer that can do the same operation.
DemoFollowing video demonstrates the operation of this electronic timer:
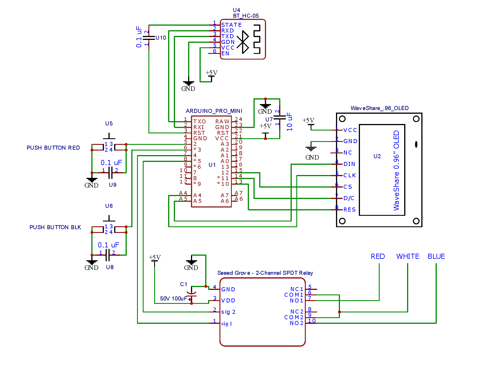
Hardware- Arduino Pro Mini: Runs code and controls everything
- 1306 OLED: Show user instruction and timer countdown
- Red/Black Push Button: Set timer and start timer
- 5V Relay Modules: Supply AC power to motor and control direction
- 5V Adapter: Power the electronic timer
1306 OLED is directly soldered on the pro mini like this:

2 relays module, 2 push buttons, Arduino Pro Mini + 1306 OLED is connected on a protoboard like this -


Step 1: Get a HC-05 Bluetooth-Serial module and change it's baud rate to 57600 according to this tutorial or this step. To perform this step another Arduino Uno or a USB to Serial module will be required.
Use following AT commands
AT
AT+UART = 57600,0,0
AT+RESETStep 2: After the baud rate is changed to 57600, connect the HC-05 to Arduino pro mini according to following wiring diagram

Step 3: Select board from Arduino IDE, paste the code and click upload.

I am using Bluetooth serial, because it enables wireless in system field programmable capabilities, which helped updating the code on pro mini if needed.
Wiring and Device Operation ExplainedWiring may vary for newer/different washing machine models, so I am going to explain about my one. Pay attention to the "Sharp" diagram on bottom-right corner, one WHITE WIRE is coming from mains and going to the wash timer, one RED WIRE and one BLUE WIRE is coming out of the wash timer. I have disconnected these 3 wires from the original (faulty) wash timer and brought out through a hole on the top of the washing machine.


When WHITE WIRE is switched to the RED WIRE motor rotates in clockwise and when WHITE WIRE is switched to the BLUE WIRE motor rotates in anticlockwise direction.
This electronic timer made with Arduino pro mini will keep track of wash time, rotate the wash tub's motor in one direction for 5 seconds by connecting WHITE and RED wires through one relay contact. Then it will stop the motor and wait for 5 seconds. After that it will rotate the was tub's motor in the other direction for 5 seconds by connecting the WHITE and BLUE wires through the other relay contact. Then it will stop and wait for another 5 seconds. All these timing sequence can be modified from the code if necessary.
Following diagram shows how just flipping the AC incoming mains to one leg or the other leg of the motor's capacitor, direction of the AC motor can be altered.

Single phase induction motor theory
ReferencesYou can learn more in details about each components in these tutorials:
- Relay tutorial
- Button tutorial
This project deals with AC mains supply, do at your own risk !
Code
- Untitled file
Untitled fileC/C++
#include "U8glib.h"
//SSD1306 oled waveshare(clk,din,cs,d/c,res);
U8GLIB_SSD1306_128X64 u8g(A4,A5,12,11,10);
volatile int rbc = 0;
volatile int bbc = 0;
int sec =0;
int mi = 0;
int motor_rotation = 0;
void setup()
{
u8g.setRot180();
analogReference(INTERNAL);
pinMode(2,INPUT_PULLUP);
pinMode(3,INPUT_PULLUP);
attachInterrupt(0, ISR_SW_RED,FALLING);
attachInterrupt(1, ISR_SW_BLACK,FALLING);
pinMode(5,OUTPUT);
digitalWrite(5,LOW);
pinMode(4,OUTPUT);
digitalWrite(4,LOW);
}
void loop(void)
{
while(!rbc)
{
// show timer set menu
u8g.firstPage();
do {
draw_menu();
} while( u8g.nextPage() );
// show user proper operation message
if (rbc>0 && bbc==0)
{
u8g.firstPage();
do {
draw_message();
} while( u8g.nextPage() );
delay(2000);
rbc=0; //u8g.clear();
}
}
// start timer
if(rbc>0)
{
sec =59;
mi = bbc-1;
while(mi>=0)
{
// show countdown timer message
unsigned long temp = millis()+1000;
while(temp>=millis())
{
u8g.firstPage();
do {
draw_timer();
} while( u8g.nextPage() );
}
sec=sec-1;
if(sec%5==0)
{
control_motor(); // call every 5 sec
}
if (sec <= 0)
{
sec = 59;
mi = mi - 1;
}
}
rbc = 0; bbc = 0;
mi = 0 ; sec = 0;
digitalWrite(5,LOW);digitalWrite(6,LOW);
}
}// end of loop
void draw_menu(void)
{
u8g.setFont(u8g_font_timB24);
if (bbc<10)
{
u8g.drawStr( 22,30,"0");
u8g.setPrintPos(38,30);u8g.print(bbc);
}
else
{
u8g.setPrintPos(22,30);u8g.print(bbc);
}
u8g.drawStr( 54,30,":00");
u8g.setFont(u8g_font_8x13);
u8g.drawStr( 0,62," 'WASHING TIMER'");
u8g.setFont(u8g_font_5x8);
u8g.drawStr( 0,47,"Red:START Black:SET TIME");
}
void draw_message(void)
{
u8g.setFont(u8g_font_8x13);
u8g.drawStr( 0,10," SET WASH TIMER");
u8g.drawStr( 0,23,"FIRST BY PUSHING");
u8g.drawStr( 0,36,"THE BLACK BUTTON");
// u8g.setFont(u8g_font_8x13);
u8g.drawStr( 0,62," 'WASHING TIMER'");
u8g.setFont(u8g_font_5x8);
u8g.drawStr( 0,47,"Red:START Black:SET TIME");
}
void draw_timer(void)
{
u8g.setFont(u8g_font_timB24);
if (mi<10)
{
u8g.drawStr( 22,30,"0");
u8g.setPrintPos(38,30);u8g.print(mi);
}
else
{
u8g.setPrintPos(22,30);u8g.print(mi);
}
u8g.drawStr( 54,30,":");
if (sec<10)
{
u8g.drawStr( 70,30,"0");
u8g.setPrintPos(86,30);u8g.print(sec);
}
else
{
u8g.setPrintPos(70,30);u8g.print(sec);
}
if(motor_rotation==0)
{
u8g.setFont(u8g_font_5x8);
u8g.drawStr( 0,47," WASHING MOTOR CW Spin");
digitalWrite(5,HIGH);
}
if(motor_rotation==1)
{
u8g.setFont(u8g_font_5x8);
u8g.drawStr( 0,47," WASHING MOTOR STOPPED ");
digitalWrite(5,LOW);digitalWrite(4,LOW);
}
if(motor_rotation==2)
{
u8g.setFont(u8g_font_5x8);
u8g.drawStr( 0,47," WASHING MOTOR CCW Spin");
digitalWrite(4,HIGH);
}
if(motor_rotation==3)
{
u8g.setFont(u8g_font_5x8);
u8g.drawStr( 0,47," WASHING MOTOR STOPPED ");
digitalWrite(5,LOW);digitalWrite(4,LOW);
}
u8g.setFont(u8g_font_8x13);
u8g.drawStr( 0,62," 'WASHING TIMER'");
}
void ISR_SW_RED()
{
sei();
rbc++;
cli();
}
void ISR_SW_BLACK()
{
sei();
bbc++;
cli();
}
void control_motor()
{
motor_rotation++;
if(motor_rotation>3)
{
motor_rotation = 0;
}
}
Schematics


Manufacturing process
- EEG Machines: Design, Manufacturing, and Emerging Applications
- Vending Machines: A $36.6B U.S. Industry Powerhouse
- Voting Machines: History, Technology, and Standards
- Expert Guide to Modern Change Machines: Design, Components, and Future Trends
- Comprehensive Overview of Modern ECG Machines: Technology, Manufacturing, and Future Innovations
- The Evolution and Manufacturing of Sewing Machines: From 19th‑Century Innovation to Modern Automation
- Milking Machines: Design, History, and Future Innovations
- Pantyhose: The Ultimate Guide to Elegant Women’s Hosiery
- Discover the Evolution of Washing Machines: From Hand-Powered to Modern Electric Models
- Understanding the Watchdog Timer: How It Prevents Microcontroller Hang-Ups









