IC Technology & Microcontrollers: The Cornerstone of Modern Embedded Systems
Every electronic device we use daily is built around sophisticated electrical and electronic circuits. These circuits have evolved through several generations of technology—from vacuum tubes to transistors, integrated circuits (ICs), microprocessors, and microcontrollers. In this article we compare the most effective IC technologies for embedded systems, focusing on microcontroller ICs. Before diving in, let’s clarify what IC technology and microcontroller IC technology actually mean.

Integrated Circuit (IC) Technology
Early embedded devices relied on bulky vacuum tubes, which were expensive and power‑hungry. In 1947, John Bardeen and Walter Brattain invented the first point‑contact transistor at Bell Labs, ushering in a new era of compact, efficient, and reliable electronics. Discrete transistor‑based circuits—often called “discrete circuits”—replaced the older vacuum‑tube designs.

The real breakthrough came with integrated circuits, introduced in 1958. ICs condense thousands—or even billions—of transistors and other components onto a single silicon wafer, dramatically shrinking size, cost, and power consumption while boosting reliability. This technology underpins modern mobile phones, laptops, and countless other gadgets.
Generations of IC Technology
ICs are categorized by the number of transistors they contain:
- Small‑Scale Integration (SSI) – a few tens of transistors.
- Medium‑Scale Integration (MSI) – hundreds of transistors.
- Large‑Scale Integration (LSI) – tens of thousands.
- Very‑Large‑Scale Integration (VLSI) – hundreds of thousands.
- Ultra‑Large‑Scale Integration (ULSI) – over a million transistors.
- Wafer‑Scale Integration (WSI), System‑on‑Chip (SoC), and 3‑D ICs are the next frontiers.
Common IC families include the 555 timer, 741 op‑amps, CMOS, NMOS, and BICMOS devices.

ICs used in embedded systems span ADCs, DACs, amplifiers, power‑management chips, clock and timer ICs, and interface controllers.
Applications of IC Technology

A classic example of pure IC design is a solar charge controller that eschews microcontrollers. Operational amplifiers act as comparators to monitor panel voltage and load current. LEDs provide visual status—green for a fully charged battery and red for under‑charge, overload, or deep‑discharge conditions. A MOSFET cuts power to the load when red LEDs light, while a transistor diverts excess solar energy to a dummy load when green LEDs are on.

Adding GSM modules or microcontrollers can extend this design to a remote‑monitoring system, but the core IC logic already delivers reliable protection for the battery.
Microcontroller ICs
Microcontrollers elevate ICs by embedding peripherals such as timers, watchdogs, analog‑to‑digital converters, and communication interfaces. A microprocessor bundles a CPU on one or more ICs, whereas a microcontroller integrates the CPU with on‑chip memory, clock circuitry, and I/O peripherals, all within a single package. Popular families include AVR, PIC, and the ubiquitous 8051.

With a microcontroller, a handful of code lines can perform complex tasks that would otherwise require dozens of discrete components. This consolidation reduces board area, lowers power consumption, and cuts manufacturing costs.
Microcontroller Applications in Solar Charge Control
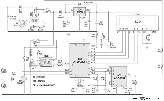
Modern solar charge controllers often employ microcontrollers to maximize efficiency. A typical architecture includes a solar panel, rechargeable battery, load, and a controller that orchestrates charging and discharging cycles.

The block diagram below shows an AT89C2051 microcontroller paired with an ADC0831, 7805 regulator, MOSFET switch, LCD, dusk‑to‑dawn sensor, and battery. The microcontroller reads the battery voltage via ADC, scales the 0–20 V range to 0–5 V with a resistor divider, and displays the reading on the LCD. It regulates charging currents, pauses charging when the battery reaches 14 V, and manages load activation based on daylight conditions.

If the battery is fully charged, the microcontroller triggers a MOSFET‑driven relay to cut off charging, starts a five‑minute timer, and updates the LCD. After the timer expires, it reconnects the panel. When solar voltage drops below the dusk‑to‑dawn sensor’s zener threshold, the microcontroller energizes the load via MOSFET, displaying “Load ON.” A further drop below 10 V turns the load off.
Choosing the Right Technology for Embedded Systems
Both IC and microcontroller IC technologies have their place. ICs are ideal when the application requires a fixed, low‑cost circuit without programmability. Microcontrollers shine in scenarios demanding flexibility, scalability, or complex control logic. The solar charge controller example illustrates how microcontrollers can replace a bank of discrete ICs and comparators with a single programmable device.
In most modern embedded systems, microcontrollers offer superior advantages—smaller footprint, lower cost, easier firmware updates, and richer peripheral integration. However, certain niche applications still favor pure IC designs for their deterministic behavior and minimal latency.

Edgefx Technologies can guide you in selecting the most suitable technology for your academic or commercial project, taking into account performance, cost, and development time.
Embedded
- Embedded Systems: Definition, Architecture, and Real‑World Applications
- ST Microelectronics Showcases 28 nm FD‑SOI MCUs with Embedded PCM for Powertrain, ADAS, and Electrification
- Pixus Introduces Rugged 6U OpenVPX Faceplates with Enhanced Structural Integrity
- Syslogic: Rugged Computers & HMI Systems Built for Construction Machinery
- TRS‑STAR EPS‑KBLHE: Rugged, Fan‑less Embedded PCs for Silent Industrial Automation
- Lynsyn Lite: Affordable Power Measurement for Energy‑Efficient Embedded Systems
- Embedded Systems & System Integration: Modern Architecture & Connectivity
- Benefits of Embedded Technologies in Modular Design
- Top 50 AIDC Solutions: Best Automatic Identification & Data Capture Tools
- Python’s Growing Role in Embedded Systems: Why It Matters