Maxim Integrated Launches Three Low‑Power Analog ICs to Drive Efficiency in Edge and Cloud Applications
Designers can further reduce power consumption and solution size while improving measurement accuracy with three new analog products from Maxim Integrated Products. The MAX6078A voltage reference IC, the MAX16155 nanoPower supervisor, and the MAX16160 voltage monitor and reset IC deliver best‑in‑class performance for cloud infrastructure, IoT, intelligence‑at‑the‑edge, on‑device AI, and emerging applications in consumer, communications, industrial, and medical markets.
As systems push for greater performance, smaller form factors, and innovative capabilities, they demand reliable analog solutions for precision measurement and robust protection. Leveraging world‑class circuit design expertise and advanced process technology, Maxim delivers high‑quality building‑block ICs that enable system advancements across multiple sectors.
Maxim has added three new solutions to its Essential Analog portfolio of high‑performance, single‑function analog ICs that combine efficient power use, precision measurement, rugged connectivity, and dependable protection.
MAX6078A: Precision Voltage Reference with Industrial‑Grade Accuracy on a Tight Battery Budget. The MAX6078A offers ±0.04 % initial accuracy—20 % more precise than comparable devices. With a quiescent current of just 15 µA, it enables precision measurements in battery‑powered and energy‑harvesting systems. It consumes 6.6× less current than the nearest competitors and, at 1.458 mm × 1.288 mm, is 58 % smaller.
click for larger image
Typical operating circuit. (Source: Maxim Integrated)
MAX16155: Industry’s Lowest‑Power nanoPower Supervisor. Consuming only 400 nA typical—just 4 % of the supply current that rivals require—this device offers reliable system protection with virtually no power penalty. It monitors a system rail for undervoltage faults and holds the system in reset, while a watchdog timer ensures safe operation. Packaged in a compact 6‑pin SOT23 package, it is ideal for portable, low‑power devices.
click for larger image
Typical application circuit. (Source: Maxim Integrated)
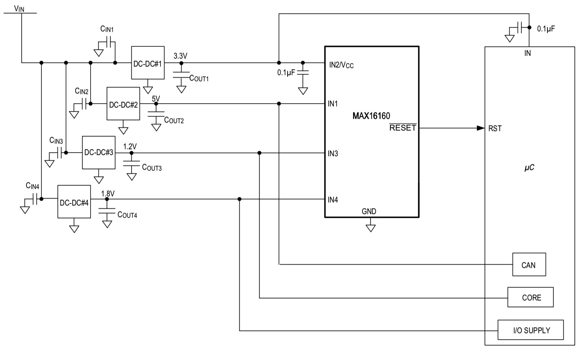
MAX16160: 4‑Channel Voltage Monitor and Reset IC with No‑Power Power‑Up. The only IC that asserts a low reset without requiring a VCC rail if any rail is above 1 V, it guarantees reliable start‑up and continuous operation in multi‑supply systems. Its voltage‑monitoring accuracy of ±1 % for all inputs outperforms competitors by up to 50 %. Packaged in a 6‑bump WLP (1.408 mm × 0.848 mm), it is 85 % smaller than the closest rival.
click for larger image
Typical application circuit. (Source: Maxim Integrated)
Embedded
- Renesas & Syntiant Launch Low‑Power Voice‑Controlled Vision AI for Embedded IoT Systems
- Xilinx & Motovis Launch Integrated Forward‑Camera Solution for Automotive Perception
- Software‑Driven Power Analysis: Optimizing Semiconductor Design for Efficiency
- MAX77654 SIMO PMIC: 50% Smaller Design, 20% Longer Battery Life
- Silicon Labs Launches 90‑W PoE Portfolio for Next‑Gen Connectivity
- Gallium Nitride Amplifiers: Powering 5G and the Road to 6G
- Optimizing Size, Power, and Cost in Infrared Thermal Imaging Systems
- AAEON Unveils AI Core XP4 & XP8: Scalable PCIe AI Acceleration with Intel Movidius Myriad X
- Power & Energy Calculator – Precise kWh Estimation Tool
- Precise Power Measurement Using Digital and Analog Multimeters