Automatic Keyer for Radio Direction Finding – Precision, Ease, and Reliability
Components and supplies
 | | × | 1 | |
 | | × | 5 | |
| | × | 1 | |
 | | × | 1 | |
 | | × | 1 | |
 | | × | 1 | |
| | External handset/mic plug for your amateur radio |
| × | 1 | |
 | | × | 1 | |
About this project
Ham radio enthusiasts often try to keep their radio direction finding skills sharp by practicing to find a radio hidden somewhere distant (called a "fox"). These skills are useful for finding equipment and people with a radio transmitter and need to be found.
This project takes an Arduino and uses it to key up the radio to transmit and then sends the station ID (the call sign of ham radio operator) using Morse code. A long tone is then sent. While transmitting, the radio signal's location can be pinpointed.
I had my very first "fox hunt" using radio direction finding at the 2011 ARRL Teacher's Institute and loved it (even though our team accidentally found the wrong "fox"). It seemed like it would make a great activity for the middle school students I teach in my science classes. Unfortunately, building one seemed either too complicated or cost more than I was willing to spend.
Recently, however, I realized that with an inexpensive 2 meter radio and a programmable microprocessor (like the Arduino), I could make my own "fox" for very little cost, and have a fun summer learning project.
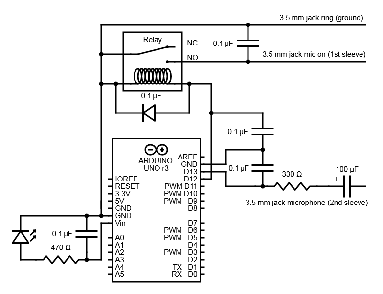
For this project, I used a Baofeng UV-3R radio since it's inexpensive (and I'm not using it any more), and an Arduino Uno. I'm assuming using a different radio with a different jack would require similar steps to test the jack and microphone, but the circuit and Arduino sketch would be the same except for the radio call sign of the operator.
Note: The schematic is less complicated than it looks. The.01 microfarad capacitors were added to prevent the circuit from picking up RFI (radio frequency interference) when transmitting. Without them, the Arduino did unusual and inconsistent things (often restarting) when the radio transmitted so close to the circuit. The other capacitor is to smooth out the Arduino's square wave and make it a sine wave so it sounds better.
Code
Fox Hunting Radio KeyerArduino
The Arduino that keys up the radio to transmit and sends the Morse code to identify itself./*By Nelson Farrier
Key up radio and send tone
Keys up Baofeng UV-3R radio by turning on and off the relay, then ID's and and sends a 5 second tone.
*/
// Pin 12 is connected to a relay.
// Pin 13 is connected to a tone circuit.
// modified from: Mike Myers (http://mikemyers.me) @netnutmike
// Let's Make It Episode 6 (http://tech-zen.tv/index.php/shows/let-s-make-it/episodes/59-sensor-fun-with-arduino-1-massive-failure-but-4-successes-let-s-make-it-episode-6)
// define the morse code for the alphabet and numbers
char* letters[] = {
".-", // A
"-...", // B
"-.-.", // C
"-..", // D
".", // E
"..-.", // F
"--.", // G
"....", // H
"..", // I
".---", // J
"-.-", // K
".-..", // L
"--", // M
"-.", // N
"---", // O
".--.", // P
"--.-", // Q
".-.", // R
"...", // S
"-", // T
"..-", // U
"...-", // V
".--", // W
"-..-", // X
"-.--", // Y
"--.." // Z
};
char* numbers[] = {
"-----", // 0
".----", // 1
"..---", // 2
"...--", // 3
"....-", // 4
".....", // 5
"-....", // 6
"--...", // 7
"---..", // 8
"----." // 9 --- end of 1st segment of borrowed code from Mike Myers
};
int relay = 12;
int TonePin = 13;
int frequency = 1000; // frequency of tone
int dotDelay = 70; // duration of the dot in morse code, this is also the time between the dots and dashes
int charDelay = 500; // duration of the wait between letters for Farsnworth method
int wordDelay = 1100; // duration of the wait between words for Farsnworth method
int cycleDelay = 15000; // HALF the duration because the largest value is 16383
// the setup routine runs once when you press reset:
void setup() {
// initialize the digital pin as an output.
pinMode(12, OUTPUT);
pinMode(13, OUTPUT);
delay(2000); // initial delay after powering on
}
// the loop routine runs over and over again forever:
void loop() {
digitalWrite(relay, HIGH); // turn the relay on (HIGH is the voltage level)
delay(1000); // wait for a second
SendText("NF7Z FOX");
delay(1000); // wait for a second
tone(TonePin, frequency); // send 7 sec tone
delay(7000);
noTone(TonePin);
delay(10000); // 10 seconds transmit w/o tone
digitalWrite(relay, LOW); // turn the relay off by making the voltage LOW
delay(cycleDelay); // wait for cycle time (because the largest value is 16383)
delay(cycleDelay); // wait for cycle time
}
//=================================================================
//
// modified from: Mike Myers (http://mikemyers.me) @netnutmike
// Function: morseCodeSequence
//
// Input: Character Array of Dots and Dashes to be sent
//
// Description:
// This function takes as input an array or "." and "-" and
// calls dotOrDash for each item in the array.
//
// At the end of the sequence, there is a delay of 3 times
// the dot duration.
//=================================================================
void morseCodeSequence(char* sequence)
{
int i = 0;
// Loop for each element in the array
while (sequence[i] != NULL)
{
dotOrDash(sequence[i]); // Send out the dot or dash
i++; // Increment to the next element in the array
}
delay(charDelay); // gap between letters
}
//=================================================================
//
// Function: SendText
//
// Input: Character Array of text in English
//
// Description:
// This function takes text as input and sends Morse code for each letter.
// There then is a pause after each letter.
//
//=================================================================
void SendText(char* MorseCodeLetters)
{
int i = 0;
char ch;
// Loop for each element in the array
while (MorseCodeLetters[i] != NULL)
{
ch = MorseCodeLetters[i];
// Is it lowercase letter?
if (ch >= 'a' && ch <= 'z')
{
morseCodeSequence(letters[ch - 'a']);
}
else if (ch >= 'A' && ch <= 'Z') // Uppercase Letter
{
morseCodeSequence(letters[ch - 'A']);
}
else if (ch >= '0' && ch <= '9') // Number
{
morseCodeSequence(numbers[ch - '0']);
}
else if (ch == ' ') // Space (wait for 4 times dotDelay
{
delay(wordDelay); // gap between words
}
else {
}
i++; // Increment to the next element in the array
}
delay(charDelay); // gap between letters
}
//=================================================================
//
// Function: dorOrDash
//
// modified from: Mike Myers (http://mikemyers.me) @netnutmike
// Input: Character that should be either a dot or a dash
//
// Description:
// This function first turns on the output then looks to see
// if the character is a "." and if so delays the dotDelay.
//
// If the character is not a "." then the routine assumes it
// is a "-" and keep the output high for 3 times the length of
// dotDelay. This could be improved by making sure the
// character is a "-" but for most cases it would not matter.
//
// After the delay time the pin is taken low turning off the
// tone.
//
// Then it delays for one dotDelay time so the dots and dashes
// do not run together.
//=================================================================
void dotOrDash(char dotOrDash)
{
tone(TonePin, frequency);
if (dotOrDash == '.')
{
delay(dotDelay);
}
else // must be a -
{
delay(dotDelay * 3);
}
noTone(TonePin);
delay(dotDelay); // gap between flashes
}
Schematics