SOX2 Modulates the CCAT1/miR‑185‑3p/FOXP3 Pathway to Control Proliferation and Self‑Renewal of Cervical Cancer Stem Cells
Abstract
It has been presented the role of long non-coding RNAs (lncRNAs) in cervical cancer (CC). We aim to discuss the effect of sex-determining region Y-box 2 (SOX2)/lncRNA colon cancer-associated transcript-1 (CCAT1)/microRNA-185-3p (miR-185-3p)/forkhead box protein 3 (FOXP3) on the proliferation and self-renewal ability of CC stem cells. MiR-185-3p, SOX2, CCAT1 and FOXP3 expressions were tested in CC tissues and cells. The relationship between SOX2/CCAT1 expression and clinicopathological features in CC patients was verified. Loss- and gain-of-function investigations were conducted in CD44+HeLa cells to discuss biological functions and self-renewal capacity. Finally, the relationships among SOX2, CCAT1, FOXP3 and miR-185-3p were verified. miR-185-3p expression was decreased, while SOX2, CCAT1 and FOXP3 expressions were increased in CC tissues and cells. SOX2 and CCAT1 expressions were linked to tumor size, lymph node metastasis and international federation of gynecology and obstetrics stage of CC. Down-regulating SOX2 or CCAT1 and up-regulating miR-185-3p resulted in inhibition of proliferation, invasion, migration and cell sphere number as well as apoptosis acceleration of CD44+HeLa cells. SOX2 could bind to CCAT1 which affected miR-185-3p expression, and FOXP3 was targeted by miR-185-3p.
Introduction
Cervical cancer (CC) is the fourth major cause of mortality in women with an estimated 570,000 cases and 311,000 deaths worldwide in 2018 [1]. This complex disease is participated in a variety of factors, including genetic effects and viral infection [2]. With the development of human papillomavirus co-testing and human papillomavirus vaccination, early diagnostic procedures of cervical dysplasia and cancer result in a reduction in the incidence, morbidity and mortality of CC [3]. For early CC patients, surgery is recommended, such as fertility-sparing surgery, cone biopsy, radical trachelectomy, pelvic lymph node dissection, pelvic radiotherapy and brachytherapy [4]. Owing to metastasis or recurrence in advanced CC patients, the prognosis is still poor [5]. Therefore, it is still urgent to identify new and effective prognostic markers and therapeutic strategies to improve treatment of CC.
Sex-determining region Y-box 2 (SOX2) is a critical member of transcription factor SOX family and is mainly manifested in embryonic and adult stem cells and also expressed in tumor stem cells [6]. It has revealed that SOX2 modulates radioresistance in CC by the hedgehog signaling pathway [7]. Another study has demonstrated that SOX2 is crucial for maintaining the subpopulation of cancer stem cells in CC cell lines [8]. Long non-coding RNAs (lncRNAs) are a class of RNA molecules with 200 nucleotides in length [9]. LncRNA colon cancer-associated transcript-1 (CCAT1) is located on human chromosome 8q24.21 and considered as a “hot spot” that results in genetic mutations in colon cancer [10]. A study has reported that CCAT1 accelerates cell proliferation and invasion of CC [11]. According to Jia et al., CCAT1 dramatically enhances the proliferation, migration and invasion of CC cells [12]. Moreover, another study has revealed that CCAT1 enhances the malignant degree of inflammatory bowel disease via ruining intestinal barrier by reducing microRNA-185-3p (miR-185-3p) [13]. MiRNA can reversely control the expression of gene through reducing mRNA and suppressing translation [14]. In vitro experiments in a former study have revealed that miR-185-3p modulates nasopharyngeal carcinoma radioresistance [15]. Another study has implicated that miR-185 is participated in ovarian cancer cisplatin resistance in vivo and in vitro [16]. Forkhead box protein 3 (FOXP3) is a transcription factor belonging to the FOX proteins family, which is first found in regulatory T (Treg) cells and serves a vital role in the maintenance and process of Treg cells [17]. A study reports that FOXP3 is connected to lymphangiogenesis of CC [18]. Another study reveals that the level of FOXP3 is dramatically linked to international federation of gynecology and obstetrics stage (FIGO stage) and tumor size of CC [19]. In this study, we therefore examined the effects of SOX2/CCAT1/miR-185-3p/FOXP3 axis on proliferation and self-renewal ability of CC stem cells.
Materials and Methods
Ethics Approval and Consent to Participate
The experiments involved human beings were implemented in compliance with the principles expressed in the Declaration of Helsinki. The study was approved by the Institutional Review Board of The First Hospital of Jilin University. All participants signed a document of informed consent.
Study Subjects
From December 2016 to December 2018, 39 cases of CC tissues and corresponding adjacent normal tissues were harvested from CC patients and preserved in liquid nitrogen. The inclusion criteria were as follows: (1) Patients were confirmed as CC by pathology of biopsies in transcervical and cervical canals, cervical smear cytology, cervical iodine test, vaginal speculum and cervical vertebra resection. (2) Patients did not receive radiotherapy and chemotherapy 2 weeks prior to operation. The exclusion criteria were as follows: (1) patients undergoing any radiotherapy or chemotherapy, (2) patients disagreed with the collection of the sample and (3) patients with immune system disorders.
Cell Selection and Culture
CC cell lines (SiHa, HeLa, CaSki, HCC94 and C33A) and human cervical epithelial immortalized cell line H8 were bought from Shanghai Bioleaf Biotech Co., Ltd. (Shanghai, China). CC cells SiHa, HeLa and HCC94 were cultured in high-glucose Dulbecco’s Modified Eagle Medium (DMEM) containing 10% fetal bovine serum (FBS), while CaSki, C33A and H8 cells in Roswell Park Memorial Institute (RPMI)-1640 medium containing 10% FBS (37℃ and 5% CO2). Cells were detached and subcultured every 2 days.
CC Stem Cells Sorting (CD44+HeLa Cells)
CC stem cells were separated from CC cell line HeLa by cell suspension culture. CC cells HeLa were cultured by serum-free Iscove’s Modified Dulbecco’s Medium (IMDM) in an ultra-low adhesion Petri dish for 21 d with the medium semiquantitatively exchanged every 3–5 d. Some cells were suspended into spheres, and HeLa-sphere-forming cells (SFCs) were obtained. The property of spherical cells was identified and analyzed. Cells were detached by trypsin and adjusted to 1 × 106 cells/mL. Cells were added with CD44 antibody and sorted by flow cytometry. HeLa cells with positive CD44 were HeLa tumor stem cells, while with negative CD44 were HeLa non-stem cells. CC stem cells were cultured in DMEM/F12 and appended with 20 ng/mL basic fibroblast growth factor (bFGF), 20 ng/mL epidermal growth factor (EGF) and B27. The medium contained 1% penicillin and streptomycin [20].
Cell Treatment
CD44+HeLa cells were transfected with sh-SOX2, sh-SOX2 negative control (NC), sh-CCAT1, sh-CCAT1 NC, miR-185-3p mimic, mimic NC, sh-CCAT1 and miR-185-3p inhibitor as well as sh-CCAT1 and inhibitor NC. All the oligonucleotide sequences were supplied by GenePharma (Shanghai, China). Detached by trypsin, the cells were seeded in a 6-well plate with 3 × 106 cells/well. When reached 60% confluence, cells were changed to serum-free medium and incubated for 1 h. Transfection was facilitated by Lipofectamine 2000 transfection reagent (Invitrogen, Carlsbad, California, USA).
Reverse Transcription Quantitative Polymerase Chain Reaction (RT-qPCR)
RNA in tissues and cells was extracted by Trizol (Invitrogen). RNA (1 μg) was reversed into cDNA by moloney murine leukemia virus RTase kit (Invitrogen). cDNA was added to real-time PCR system. Primers were devised by Shanghai Sangon Biotechnology Co., Ltd. (Shanghai, China) (Table 1). U6 was the loading control of miR-185-3p, while glyceraldehyde phosphate dehydrogenase (GAPDH) of SOX2, CCAT1 and FOXP3. The results were analyzed by 2−ΔΔCt method.
Western Blot Assay
The total protein in cells and tissues was extracted. The protein concentration was determined by bicinchoninic acid kits (AmyJet Scientific, Wuhan, Hubei, China). The protein was mixed with loading buffer and boiled for 5 min, followed by ice bath and centrifugation. The protein was treated with 10% sodium dodecyl sulfate–polyacrylamide gel electrophoresis and transferred to a membrane. The membrane was blocked with 5% skimmed milk for 1 h, probed with primary antibodies SOX2 (1: 1000, Jiangsu Rui sitan Co., Ltd., Jiangsu, China), FOXP3 (1: 1000, Abcam Inc., Cambridge, MA, USA), GAPDH (1: 1000, Cell Signaling Technology, Beverly, MA, USA) and re-probed with secondary antibody labeled by horseradish peroxidase, covered by preservative film and exposed. Bio-rad Gel Doc EZ imager (Bio-rad, California, USA) was adopted for development. The protein images were analyzed by ImageJ2x software.
Cell Counting Kit (CCK)-8 Assay
CCK-8 assay was implemented with the kits (Beyotime, Shanghai, China). Cells (1 × 104) were seeded to a 96-well plate and incubated. Cultured for 0, 24, 48 and 72 h, cells were added with 10 μL/well CCK-8 solution and hatched for 1 h. The optical density value was determined with Multiskan Spectrum full-wavelength microplate reader at 450 nm. Six wells were taken to count the average value. The cell growth curve was plotted with time as the ordinate and the relative cell viability as the ordinate. The optical density value represented cell proliferation.
Flow Cytometry
Cells (1 × 106) were centrifuged at 1500 r/min, suspended with 200 μL binding buffer, incubated with 5 μL propidium iodide (PI) and 5 μL Annexin V-fluorescein isothiocyanate (FITC) in turn and appended with 400 μL buffer. Cell apoptosis rate was verified by a flow cytometer (BD Biosciences, NJ, USA).
Scratch Test
The transfected cells were detached and prepared into cell suspension. Cell suspensions (1 × 106 cells/mL) were seeded in a 6-well plate and cultured to 80–90% confluence. Transverse and longitudinal scratches on the 6-well plate were evenly made by a 10-μL aseptic pipette tip along the ruler. The original medium was replaced with complete medium, and cells were continuously cultured. The migration of cells was observed under a microscope at 0 h and 72 h and pictured at the same site.
Transwell Assay
The transfected cells were trypsinized, centrifuged at 1000 g and rinsed with DMEM. A fully hydrated Transwell chamber was placed in a 24-well plate containing 10% FBS-DMEM (600 mL/well). Cell suspension (5 × 105 cells/mL, 200 μL) was appended into Transwell upper chamber (coated with 1: 8 Matrigel 80 μL), while 500 μL 20% FBS-DMEM to the lower chamber. Cells were continuously cultured for 24 h, fixed with 500 μL 4% paraformaldehyde (PFA) and dyed with 0.1% crystal violet staining solution. Then, the cells on the surface and edge of the upper chamber were wiped out with a cotton swab. Five fields were randomly selected, and cells were counted under a Nikon Eclipse TE2000-S microscope (Nikon, Japan).
Sphere-Forming Assay
Cells were seeded in a low adsorption 6-well plate containing serum-free suspension medium with 200 cells/well. After 2 w, the sphere formation rate of cells was observed under a Nikon Eclipse TE2000-S microscope (Nikon), and the sphere formation rate was calculated as average number of spheres/number of seeded cells × 100%.
Chromatin Immunoprecipitation (ChIP) Assay
ChIP assay was operated with the ChIP kit (Upstate, NY, USA). SOX2 (1:1000, Re-stem Biotech, Jiangsu, China) and normal rabbit IgG (12–370, Millipore, USA) antibodies were utilized to immunoprecipitate the cross-linked protein–DNA complex. CD44+HeLa cells were fixed with 1% PFA and incubated to produce DNA–protein cross-linking. Then, DNA was cut into 200–300 bp chromatin fragment by ultrasonic. The precipitated chromatin DNA was recovered and analyzed by RT-qPCR.
RNA Pull-Down Assay
The biotin-labeled miR-185-3p wild-type (WT) and mutant-type (MUT) plasmids (50 nM) were transfected into CD44+HeLa cells, respectively. Cells were hatched with specific cell lysate (Ambion, Austin, Texas, USA) after 48 h transfection. The cell lysate (50 mL) was subpackaged. The residual lysate was hatched with M-280 streptavidin beads (Sigma, St. Louis, MO, USA) pre-coated with RNase-free and yeast tRNA (Sigma). Followed by that, the cells were cleaned twice with cold lysate, three times with low salt buffer and once with high salt buffer. An antagonistic miR-185-3p probe was set up as a NC. The total RNA was extracted by Trizol, and CCAT1 level was tested by RT-qPCR.
Dual Luciferase Reporter Gene Assay
Potential binding sites E1 and E2 of SOX2 on CCAT1 promoter region were predicted by https://jaspar.genereg.net/. The CCAT1 promoter sequence containing SOX2 and CCAT1 binding site E1 was synthesized, and the CCAT1 3′UTR WT (E1-WT) and CCAT1 3′UTR MUT (E1-MUT) vectors were formed. The vectors were cloned into pmirGLO (Beyotime). After that, CCAT1-WT/pmirGLO or CCAT1-MUT/pmirGLO was co-transfected with sh-SOX2 or sh-SOX2 NC to CD44+HeLa cells, respectively, for 2 d and then lysed. The luciferase activity was tested by luciferase detection system (Takara, Dalian, China).
Bioinformatics website was utilized for predicting and analyzing the binding sites of CCAT1 and miR-185-3p. The binding sites of CCAT1 and miR-185-3p were verified by dual luciferase reporter gene assay. CCAT1 3′UTR containing miR-185-3p binding site was composed. CCAT1 3′UTR WT and CCAT1 3′UTR MUT were constructed and co-transfected with mimics NC and miR-185-3p mimics to CD44+HeLa cells for 2 d. Then, cells were lysed and luciferase activity was tested by luciferase detection system (Takara). The same method was applied to verify the targeting relationship between miR-185-3p and FOXP3.
Statistical Analysis
All data were evaluated by SPSS 21.0 software (IBM Corp. Armonk, NY, USA). The measurement data were indicated as mean ± standard deviation. The t test was applied for discrepancy between two groups and one-way analysis of variance (ANOVA) followed by Tukey’s multiple comparisons test for discrepancy among groups. The classification variable was assessed by Fisher’s exact test. A p value of less than 0.05 was regarded as significant.
Results
miR-185-3p Expression Decreases, While SOX2, CCAT1 and FOXP3 Expressions Increase in CC Tissues, and SOX2 and CCAT1 Expressions are Linked to Tumor Size, Lymph Node Metastasis (LNM) and FIGO Stage
When detecting the role of SOX2/CCAT1/miR-185-3p/FOXP3 axis on the proliferation and self-renewal ability of CC stem cells, miR-185-3p, SOX2, CCAT1 and FOXP3 expressions in CC tissues and adjacent normal tissues were tested by RT-qPCR and western blot assay. It was manifested that (Fig. 1a–c) miR-185-3p expression was reduced, while SOX2, CCAT1 and FOXP3 expressions were increased in CC tissues.

miR-185-3p expression decreases, while SOX2, CCAT1 and FOXP3 expressions increase in CC tissues. a Comparison of SOX2 mRNA, CCAT1, miR-185-3p and FOXP3 mRNA expression in CC and adjacent normal tissues. b Protein bands of SOX2 and FOXP3 protein expression in CC and adjacent normal tissues. c Comparison of SOX2 and FOXP3 protein expression in CC and adjacent normal tissues. *p < 0.05 vs. adjacent normal tissues. Measurement data were depicted as mean ± standard deviation, and comparisons between two groups were assessed by t test
The relationship between SOX2/CCAT1 expression and clinicopathological features of CC was analyzed (Table 2). Overexpressed SOX2 and CCAT1 in CC were connected with tumor size, LNM and FIGO stage, indicating that SOX2 and CCAT1 expressions were higher in patients with larger tumor size, LNM and advanced FIGO stage of CC patients.
miR-185-3p Expression Reduces, While SOX2, CCAT1 and FOXP3 Expressions Increase in CD44+HeLa Cells
Next, miR-185-3p, SOX2, CCAT1 and FOXP3 expressions in human cervical epithelial immortalized cell H8 and CC cell lines SiHa, CasKi, HeLa, HCC94 and C33A were tested. It was suggested that (Fig. 2a–c) miR-185-3p expression was degraded, while SOX2, CCAT1 and FOXP3 were elevated in CC cell lines. Among them, SOX2/CCAT1/miR-185-3p/FOXP3 in HeLa cells had the greatest expression difference from H8 cells; thus, HeLa cells were screened out and sorted; HeLa-SFCs were obtained by cell suspension cultures, and CD44 expression in cell surface before and after sorting was identified by flow cytometry. The results stressed out that the positive rate of CD44 in HeLa-SFCs was markedly higher than that before sorting, suggesting a successful sorting of CC stem cells (Fig. 2d). The sorted stem cells were named as CD44+HeLa cells. Then, miR-185-3p, SOX2, CCAT1 and FOXP3 expressions were tested in HeLa and CD44+HeLa cells (Fig. 2e–g). It was manifested that SOX2, CCAT1 and FOXP3 expressions were up-regulated and miR-185-3p was down-regulated in CD44+HeLa cells.

miR-185-3p expression reduces, while SOX2, CCAT1 and FOXP3 expressions elevate in CD44+HeLa cells. a Comparison of SOX2 mRNA, CCAT1, miR-185-3p and FOXP3 mRNA expression in H8 and CC cell lines. b Protein bands of SOX2 and FOXP3 protein expression in H8 and CC cell lines. c Comparison of SOX2 and FOXP3 protein expression in H8 and CC cell lines. d Detection of CD44 expression rate in HeLa cells before and after sorting by flow cytometry. e Comparison of SOX2 mRNA, CCAT1 and miR-185-3p expression between HeLa cells and CD44+HeLa cells. f Protein band of SOX2 protein expression in HeLa cells and CD44+HeLa cells. g Comparison of SOX2 protein expression between HeLa cells and CD44+HeLa cells. ^p < 0.05 vs. H8 cells. &p < 0.05 vs. HeLa cells. Measurement data were depicted as mean ± standard deviation, comparisons between two groups were assessed by t test, and comparisons among multiple groups were assessed by one-way ANOVA followed by Tukey’s post hoc test
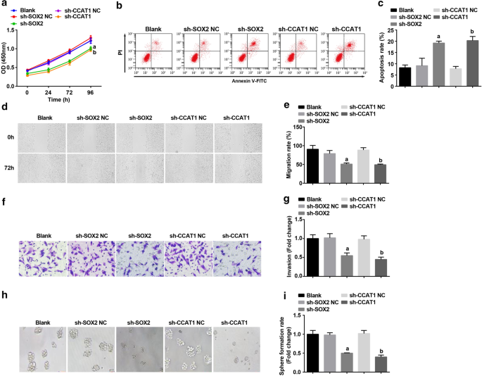
Down-Regulating SOX2 and Down-Regulating CCAT1 Decline Proliferation, Migration, Invasion and Sphere Formation Rate and Increase Apoptosis of CD44+HeLa Cells
Subsequently, SOX2 and CCAT1 were silenced in CD44+HeLa cells to explore their effects on the proliferation and self-renewal of CC stem cells. Detected by CCK-8 assay, flow cytometry, scratch test, Transwell assay and sphere-forming experiment, the proliferation, migration, invasion and sphere formation rate were suppressed and apoptosis of CD44+HeLa cells was promoted by inhibition of SOX2 and CCAT1 (Fig. 3a–i). It was indicative that silencing SOX2 or CCAT1 inhibited the proliferation and self-renewal of CC stem cells.

Down-regulating SOX2 and down-regulating CCAT1 decline proliferation, migration, invasion and sphere formation rate and increase apoptosis of CD44+HeLa cells. a CCK-8 assay tested cell growth curve in cells treated with sh-CCAT1 or sh-SOX2. b Flow cytometry detected cell apoptosis in cells treated with sh-CCAT1 or sh-SOX2. c Comparison of cell apoptosis rate in cells treated with sh-CCAT1 or sh-SOX2. d Cell migration in cells treated with sh-CCAT1 or sh-SOX2 tested by scratch test. e Comparison of cell migration in cells treated with sh-CCAT1 or sh-SOX2. f Detection of invasion ability of cells in cells treated with sh-CCAT1 or sh-SOX2 by Transwell assay. g Comparison of the invasion ability of cells treated with sh-CCAT1 or sh-SOX2. h Sphere-forming experiment tested self-renewal capacity in cells treated with sh-CCAT1 or sh-SOX2. i Comparison of sphere formation rate in cells treated with sh-CCAT1 or sh-SOX2. a p < 0.05 vs. the sh-SOX2 NC group. b p < 0.05 vs. the sh-CCAT1 NC group. Measurement data were depicted as mean ± standard deviation, and comparisons among multiple groups were assessed by one-way ANOVA followed by Tukey’s post hoc test
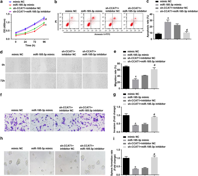
Depleted miR-185-3p Reverses the Role of Down-Regulation of CCAT1 in CD44+HeLa Cells
Then, we examined whether miR-185-3p was involved in the process of CCAT1 regulating the proliferation and self-renewal of CC stem cells. CD44+HeLa was transfected with miR-185-3p mimic or co-transfected with sh-CCAT1 and miR-185-3p inhibitor. The results presented that up-regulation of miR-185-3p notably reduced proliferation, migration, invasion and sphere formation rate while heightened apoptosis rate of CD44+HeLa cells. Cells treated with miR-185-3p inhibitor could reverse the role of down-regulated CCAT1 in proliferation, migration, invasion, apoptosis and cell sphere formation of CD44+HeLa cells (Fig. 4a–i).

Overexpressed miR-185-3p suppresses proliferation, migration, invasion and sphere formation rate and increases apoptosis of CD44+HeLa cells. a CCK-8 assay tested cell growth curve in cells treated with miR-185-3p mimic. b Flow cytometry detected cell apoptosis in cells treated with miR-185-3p mimic. c Comparison of cell apoptosis rate in cells treated with miR-185-3p mimic. d Cell migration in cells treated with miR-185-3p mimic tested by scratch test. e Comparison of cell migration in cells treated with miR-185-3p mimic. f Detection of invasion ability of cells treated with miR-185-3p mimic by Transwell assay. g Comparison of the invasion ability of cells treated with miR-185-3p mimic. h Sphere-forming experiment tested self-renewal capacity in cells treated with miR-185-3p mimic. i Comparison of sphere formation rate in cells treated with miR-185-3p mimic. a p < 0.05 vs. the sh-SOX2 NC group. b p < 0.05 vs. the sh-CCAT1 NC group. c p < 0.05 vs. the mimic NC group. d p < 0.05 vs. the sh-CCAT1 + inhibitor NC group. Measurement data were depicted as mean ± standard deviation, and comparisons among multiple groups were assessed by one-way ANOVA followed by Tukey’s post hoc test
Lowly Expressed SOX2 and Lowly Expressed CCAT1 Decrease FOXP3 Expression and Increase miR-185-3p Expression in CD44+HeLa Cells
Afterward, we examined SOX2/CCAT1/miR-185-3p/FOXP3 expression in CD44+HeLa cells after transfection of sh-SOX2, sh-CCAT1, miR-185-3p mimic and co-transfection of sh-CCAT1 and miR-185-3p inhibitor. SOX2, CCAT1 and FOXP3 expressions were reduced, while miR-185-3p expression was elevated in cells treated with sh-SOX2. CCAT1 and FOXP3 expressions were reduced, and miR-185-3p expression was enhanced in cells treated with sh-CCAT1. miR-185-3p expression was elevated, and FOXP3 expression was decreased in cells introduced with miR-185-3p mimic. FOXP3 expression was elevated, and miR-185-3p expression was reduced in cells successively transfected with sh-CCAT1 and miR-185-3p inhibitor (Fig. 5a–d).

Lowly expressed SOX2 and lowly expressed CCAT1 decrease FOXP3 expression and increase miR-185-3p expression in CD44+HeLa cells. a SOX2/CCAT1/miR-185-3p/FOXP3 expression in the sh-SOX2 NC and sh-SOX2 groups. b SOX2/CCAT1/miR-185-3p/FOXP3 expression in the sh-CCAT1 NC and sh-CCAT1 groups. c SOX2/CCAT1/miR-185-3p/FOXP3 expression in the mimic NC and miR-185-3p mimic groups. d SOX2/CCAT1/miR-185-3p/FOXP3 expression in the sh-CCAT1 + inhibitor NC and sh-CCAT1 + miR-185-3p inhibitor groups. a p < 0.05 vs. the sh-SOX2 NC group. b p < 0.05 vs. the sh-CCAT1 NC group. c p < 0.05 vs. the mimic NC group. d p < 0.05 vs. the sh-CCAT1 + inhibitor NC group. Measurement data were depicted as mean ± standard deviation, and comparisons among multiple groups were assessed by one-way ANOVA followed by Tukey’s post hoc test
SOX2 Binds to CCAT1 Which Affects miR-185-3p Expression, and FOXP3 is a Target Gene of miR-185-3p
The potential binding sites of CCAT1 promoter region transcription factor were predicated and analyzed by https://jaspar.genereg.net/ website, and it showed that SOX2 and CCAT1 had potential binding sites in CCAT1 promoter region (Fig. 6a). ChIP-qPCR reported that (Fig. 6b): In contrast with the IgG group, more CCAT1 promoter fragments were enriched in the SOX2 group at the E1 binding site, which proved that SOX2 was bound to CCAT1 promoter at the E1 site and SOX2 was involved in the regulation of CCAT1. Dual luciferase reporter gene assay displayed that (Fig. 6c): The luciferase activity was suppressed in cells co-transfected with sh-SOX2 and E1-WT, indicating that SOX2 could bind to CCAT1.

SOX2 can bind to CCAT1 which affects miR-185-3p expression, and FOXP3 is a target gene of miR-185-3p. a Prediction of binding sites in SOX2 and CCAT1 promoter regions by bioinformatics sites. b ChIP-qPCR experiment verified the binding relationship between SOX2 and CCAT1. c The binding site of SOX2 and CCAT1 verified by dual luciferase reporter gene assay. d Prediction of binding sites in CCAT1 and miR-185-3p by bioinformatics sites. e Verification of the binding of CCAT1 and miR-185-3p by dual luciferase reporter gene assay. f The binding relationship between CCAT1 and miR-185-3p in cells verified by RNA pull-down assay. g Prediction of the targeting relationship between miR-185-3p and FOXP3 by bioinformatics website. h Identification of the targeting relationship between miR-185-3p and FOXP3 by dual luciferase reporter gene assay. Measurement data were depicted as mean ± standard deviation, and comparisons between two groups were assessed by t test
Jefferson website predicted that CCAT1 could bind to miR-185-3p (Fig. 6d). Dual luciferase reporter gene assay reported that (Fig. 6e) the luciferase activity was decreased in cells introduced with miR-185-3p mimic and CCAT1-WT, suggesting that miR-185-3p could bind to CCAT1. RNA pull-down assay was utilized to verify whether CCAT1 could bind with miR-185-3p. The results revealed that (Fig. 6f) the enrichment level of CCAT1 in cells treated with Bio-miR-185-3p-WT increased markedly, while the enrichment level of CCAT1 in cells treated with Bio-miR-185-3p-MUT showed no significant difference. This result demonstrated that CCAT1 could adsorb miR-185-3p, thereby affecting miR-185-3p expression.
The target relationship between miR-185-3p and FOXP3 was predicted by Jefferson website (Fig. 6g). Dual luciferase reporter gene assay verified that (Fig. 6h) the relative luciferase activity of cells dramatically reduced after FOXP3-WT and miR-185-3p mimic co-transfected to CD44+HeLa cells, while FOXP3-MUT co-transfected with miR-185-3p mimic did not affect the relative luciferase activity of cells, suggesting that miR-185-3p targeted FOXP3.
Discussion
CC is the fourth frequent malignancy in women in the world, followed by cancers of breast, colon and lung [3]. It has reported that CC cells with positive SOX2 expression show the characteristics of cancer stem cells [21]. A study has reported that CCAT1 is an essential oncogenic lncRNA related to CC and exerts a facilitating role in CC cell growth and invasion [11]. Another study reveals miR-185-3p could predict radiosensitivity of nasopharyngeal carcinoma and regulate the growth and apoptosis of cancer cells [22]. It has reported that the circulating autoantibody to FOXP3 reflects the continuous progress of the cervical lesion and may be a potential biomarker for the early prognosis of CC [23]. The current study was designed to explore how SOX2/CCAT1/miR-185-3p/FOXP3 axis influenced proliferation and self-renewal ability of CC stem cells.
Based on our findings, SOX2 and CCAT1 expressions were increased in CC tissues and cells that were linked to tumor size, LNM and advanced FIGO. Functionally proved, down-regulating SOX2 and CCAT1 declined proliferation, migration, invasion and sphere cells number and increased apoptosis of CC stem cells. Similar to our study, SOX2 expression trends to increase in CC [24, 25]. Moreover, SOX2 expression is also up-regulated in CC cells derived from cancer stem cells [26]. Overexpressed SOX2 was suggested to link with clinicopathological characteristics of patients with several types of cancer, not limited to CC. For example, it was suggested that up-regulated SOX2 shows in cervical squamous cell carcinoma patients staged in FIGO I-II [27]. Moreover, SOX2 expression is linked to LNM in oral squamous cell carcinoma [28]. When it comes to the molecular function of SOX2 for cancer progression, there is an observational work presenting that down-regulated SOX-2 suppresses cell migration and invasion of cervical squamous cell carcinoma [29]. Meanwhile, another research has offered a proof that up-regulated SOX2 enhances CC cell clonogenicity, proliferation and tumorigenicity in vitro and in vivo than control cells [30].
Concerning to the regulatory relation between SOX2 and CCAT1, an existed study has presented that silencing SOX2 markedly reduces CCAT1 mRNA level [31]. As to the role of CCAT1 in cancers, a study has showed that CCAT1 expression is markedly elevated in CC tissues versus in the adjacent normal tissues [11, 12]. Of note, CCAT1 overexpression in CC is positively related to the tumor size [12]. In terms of the role of CCAT1 in cancer cell activity, there is a research highlighting that overexpressed CCAT1 accelerates CC cell proliferation, colony formation and invasion [11]. Interestingly, a previous research has demonstrated that the cell viability, invasive and migratory abilities are declined via knocking down CCAT1 [12]. Anyway, the functional effect of SOX2 and CCAT1 in other cancers was similar to that in CC.
Afterward, our research revealed that CCAT1 could bind to miR-185-3p, the down-regulated CCAT1 in CC and overexpressing miR-185-3p suppressed the proliferation and self-renewal abilities of CC stem cells. It is reported that CCAT1 and miR-185-3p are negatively correlated [13]. Furthermore, a result reported that a reduction is seen in miR-185-3p expression in radioresistant nasopharyngeal carcinoma cases [22]. Regarding to the suppressive function of miR-185-3p in cancer cell aggressiveness, a study has revealed that up-regulation of miR-185-3p suppresses the invasive and metastatic properties of nasopharyngeal carcinoma cells [32]. Furthermore, Zou et al. have suggested that restored miR-185 represses breast cancer cell growth and invasion [33]. There is a article finding that up-regulation of miR-185 declines the proliferation, invasion and colony formation capacities of non-small cell lung cancer cells in vitro [34]. It is presented that in vitro cell proliferation, invasion and migration as well as in vivo tumor growth are suppressed via miR-185-overexpressing in non-small cell lung cancer cells [35]. From those studies, the anti-tumor role of miR-185-3p in the present study was consistent with previous researches.
To proceed, we unveiled that miR-185-3p targeted FOXP3, the overexpressed gene in CC to regulate CC stem cell activities. In fact, FOXP3, the regulator of SOX2 cancer stem-like cell marker in colon cancer [36], has been investigated in CC, showing an up-regulation in CC cells [19] [37]. It was evidenced that elevating FOXP3 promotes the formation of tumor spheres and stimulates the stemness of non-small cell lung cancer cells [38].
Conclusion
Collectively, we explored for the first time that SOX2 transcription could activate CCAT1, thereby inhibiting miR-185-3p and regulating FOXP3 to promote the proliferation and self-renewal of CC stem cells, which is a potential avenue to treat CC. Additionally, however, limitations in this present study still exist in the relatively small trial size in the designed experiment. Thus, clinical researches might be further carried out to detect the efficacy for the treatment of CC.
Availability of data and materials
Not applicable.
Nanomaterials
- A Flexible Graphene Biosensor for Rapid, Highly Sensitive Detection of Ovarian Cancer Cells
- Hybrid nanocomplexes of rare‑earth nanoparticles and cholesterol inhibit CD44⁺ CSCs in Ehrlich carcinoma, reducing tumor growth 75 % and extending survival
- Graphene Oxide‑Integrated nHAC/PLGA Scaffolds Promote Osteoblast Proliferation and Bone Regeneration
- Frequency‑Modulated Dielectrophoresis of Vesicles and Cells: Predictable U‑Turn Trajectories at the Crossover Frequency
- Lithocholic Acid–Functionalized Gold Nanoparticles Induce Selective Apoptosis in Liver Cancer Cells
- Optimized Mitoxantrone Delivery Using Cholesterol‑Modified Pullulan Nanoparticles: Size‑Dependent Antitumor Efficacy Against Bladder Cancer
- Assessing Prussian Blue Nanoparticle Labeling of Mesenchymal Stem Cells: In‑Vitro Effects on Viability, Proliferation, Migration, Differentiation, Cytoskeleton, and Protein Expression
- F‑Actin Mediates Osteogenic Differentiation of Mesenchymal Stem Cells on TiO2 Nanotubes via MKL1 and YAP/TAZ
- HDAC1 Regulates miR‑124‑5p and NPY to Modulate Learning and Memory in Depressive Rat Models
- Ultrasmall Superparamagnetic Iron Oxide Nanoparticles for Stem Cell Tracking in Parkinson’s Therapy