Reliable Arduino UNO Digital Clock: Simple, Accurate, and Easy to Build
Components and supplies
![]() |
| × | 1 | |||
![]() |
| × | 1 | |||
![]() |
| × | 2 | |||
![]() |
| × | 1 | |||
![]() |
| × | 1 |
About this project
I tried the clock from here:
https://www.hackster.io/Annlee_Fores/simple-arduino-digital-clock-without-rtc-7d4303
and found lots of problems in it, so decided to improve it.



Now the incrementation of s will be every 1 second and no more depending from the loop{} execution time.
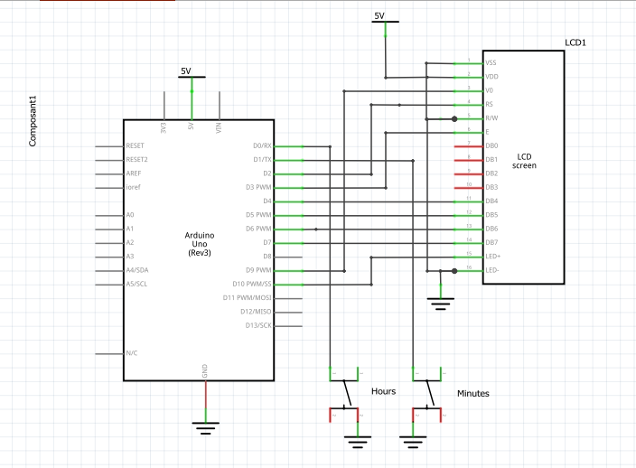
RESISTORS AND POTENTIOMETER SUCKS, I removed them completely.
For the Pullup of the time setting buttons, you can use the one integrated in the ATmega328P chip...

pinMode(hs, INPUT_PULLUP) avoids to use a external pullup.
Avoid the LCD Contrast Potentiometer !
The contrast of the LCD can be set with a Arduino PWM signal.
Same for the Backlight, powered with the Arduino PWM signal, so it can be set on / off and intensity by the Arduino.
Here is a short video about this precision clock!
Code
Simplest ever UNO clock with LCD
Precision LCD clock , simplest ever design, with no potentiometer, no resistors, only the UNO, the 1602 LCD, the 2 push bittonsCustom parts and enclosures
simplest_ever_uno_digital_clock_9sVAc25Brc.fzzSchematics


Manufacturing process
- Build an Arduino Real‑Time Clock for Islamic Prayer Times
- Precision Word Clock: Minute‑Level Time Display in Words
- Build a Berlin Clock with Arduino UNO – DIY LED Matrix Clock
- TM1637 Digital Clock with Time Setup & Alarm – Arduino Nano Prototype
- Build a Simple Nixie Tube Clock Using Arduino – Step‑by‑Step Guide
- 128x64 LCD Smart Clock with Analog/Digital Time & Temperature – Arduino Nano + DS3231 RTC
- Build a Reliable Alarm Clock with DS1302 RTC and Arduino UNO
- Build a Reliable Arduino Clock with Date, Time, and LCD Display
- Mastering Arduino with DS3231 RTC: Step‑by‑Step Tutorial
- Seven Key Drivers Accelerating Digital Transformation




