Precision Ultrasonic Transducer Circuits for Accurate Object Detection
Have you ever wanted to measure an object’s distance from a specific target? You can utilize an ultrasonic transmitter, which features an ultrasonic sensor, for that purpose. Electronic circuits will generally feature this component to generate ultrasonic sound waves. As a result, it can then measure an object’s proximity. Therefore, these capabilities make them extremely useful for robotic navigation purposes. Not only that, but this type of transducer also has various applications in many fields, including industrial, medical, automation, and much more!
This article introduces the ultrasonic transducer circuits, allowing you to understand their capabilities. So let’s get started!
What is an Ultrasonic Transducer?
An ultrasonic transducer
An ultrasonic transducer serves as a sound-related sensor that transforms an energy type into ultrasonic energy. This device transmits electrical signals to an object then sends them back to the transducer. While that happens, it measures the object’s distance rather than the signal strength. It also relies on ultrasonic waves to measure specific parameters. Plus, its ultrasonic wave frequency range is higher than 20 kHz, making it ideal for measuring distances.
A 40kHz ultrasonic transducer.
Source: Wikimedia Commons
All in all, this transducer type detects various materials, including metal, non-metal, transparent, and colored objects. It will also identify liquids, solids, and fine substances.
The internal structure of an ultrasonic sensor.
Source: Wikimedia Commons
The device features a backing, wear plate, and active element. In this case, the crystal or piezoelectric, serving as the active element, converts electrical energy into ultrasonic energy. As a result, the device takes in ultrasonic energy, transforming it into electrical energy. Of course, it also reverses that transformation process.
Additionally, the transducer has a receiver, transmitter, power supply, and control mechanism. Meanwhile, the transmitter has a 15mm ceramic vibrator. These sensors function identically to an ultrasonic speaker and microphone, generating and receiving high-frequency sound waves.
This transducer runs at low temperature for diagnostic purposes because of the piezoelectric materials’ high Curie point, consuming minimal power. It can also operate for an extended time without affecting the circuit. Meanwhile, medical-based transducers operate at high temperatures. These typically rely on cooling equipment that helps to prevent damage.
Ultrasonic Transducer Working Principle
The ultrasonic probe can defects or imperfections in a steel plate.
Applying an electrical signal to the ultrasonic transducer will cause it to generate sound waves. The sound waves then reflect the transducer’s echo signal after detecting interference. It also vibrates within a specific frequency range. As a result, the echo gets converted into an electrical signal.
Afterward, the device measures how long it takes to deliver the sound wave and receive the echo. The ultrasonic pulse will release into the air when the sensor operates with a 40 kHz frequency.
Fluorescent lights cannot affect the transducer’s ability to detect objects.
Overall, black materials, smoke, sunlight, fluorescent tubes, and dust cannot affect the transducer’s performance. Therefore, it has a distinct advantage over infrared sensors. Additionally, an ultrasonic sensor provides excellent noise suppression capabilities. High-temperature fluctuations will cause object detection interference, however.
This device also relies on ultrasonic waves to calculate the distance with the below formula:
D = ½ * T * C
In this case, D represents the distance, and T refers to the time interval for transmitting and receiving ultrasonic waves. Meanwhile, C represents the speed of sound.
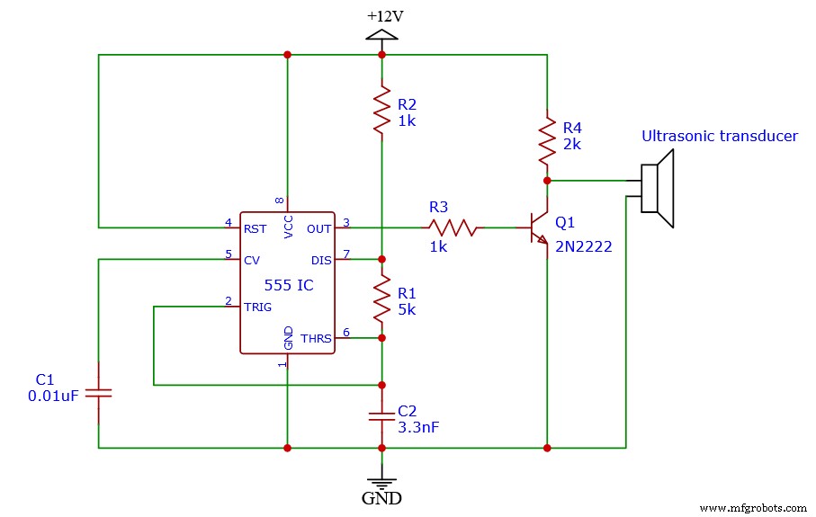
Ultrasonic Transducer Circuit

Ultrasonic transmitter circuit diagram
Required components:
- 555 IC – 1x
- 2N2222 transistor – 1x
- Ultrasonic transducer – 1x
- 1k resistor – 2x
- 2k resistor – 1x
- 5k resistor – 1x
- 0.01fuF capacitor – 1x
- 3.3nF capacitor – 1x
Working principle:
Many ultrasonic transmitter circuits feature a 555 IC timer.
Source: Wikimedia Commons
Generally, the IC 555, which operates in the astable multivibrator mode, serves as the oscillator. This generates constant serial square wave pulses that reach 40 kHz. Meanwhile, the equation F= 1..44/((R2+2R1)C2 sets the output frequency value. At the same time, the R1, R2, and R3 electronic components deliver 40 KHz to the output.
It also features an ultrasonic transducer that transforms an input pulse into ultrasonic waves at matching frequencies. These contain piezoelectric crystals that can change size once they receive voltage. The crystals will oscillate after receiving an input signal, forcing them to generate high-frequency sound waves.
At the same time, the 2N2222 transistor drives the transducer. You can implement oscillators surrounded by crystals rather than a 555 for stable oscillation.
Ultrasonic Transducer Types
Varying ultrasonic transducer types exist on the market today. These contain essential parameters, including frequency, footprint, and the piezoelectric crystal’s arrangement. You will find the most efficient types below:
- Linear type: This transducer type features a piezoelectric crystal with a linear array.
- Phased Array: With a reduced footprint, the phased array supports low frequencies ranging from 2MHz to 7MHz.
- Standard: Also called a convex ultrasonic transducer or normal ultrasonic transducer, this type contains a curved piezoelectric crystal. You will see these implemented in extensive testing applications.
Additionally, you can utilize delay line transducers, contact transducers, dual element transducers, immersion transducers, and angle beam transducers. Of course, these different types have non-destructive testing applications.
Applications
An ultrasonic probe contains the ultrasonic transducer.
The ultrasound transducer has varying applications in a wide range of fields. We listed a few below.
- Diagnostic tests, cancer treatments, heart and eye checkups, and internal organ testing in the medical field.
- Object detection
- Measuring distances between a target and the object
This image shows how an ultrasound sensor can detect objects and their distance.
Source: Wikimedia Commons
- Automation
- Inventory control
- Identifying small faults
An Ultrasonic transducer can detect minor faults.
Source: Wikimedia Commons
- Level and flow measurements
- Biomedical
- Power
- Liquid level controlling and monitoring
- Product line management
- Wire break detection
Pros and cons
Pros:
Ultrasonic transducers can detect solid, liquid, or gas. We listed the pros of an ultrasonic transducer below:
- Capable of detecting all substance types and measuring various materials.
- Temperature, dust, and water will not affect performance.
- Operates in any environment with suitable conditions.
- Commonly utilized for providing high sensing interval measurements.
The following lists the cons associated with ultrasonic transducers:
Cons:
High-temperature fluctuations can affect the transducer.
- Detection changes occur as a result of temperature conversion unpredictability.
- Extremely sensitive to high-temperature fluctuations.
- Cannot detect small targets’ reflections due to their soft and thin qualities.
Summary
Extremely useful and well-built, ultrasonic transducers make object avoidance a lot easier for navigational robots. It also presents varying purposes in other applications. In this case, this helps establish its role in object detection and distance measurements. Generally speaking, varying environmental factors will not negatively impact its overall performance. As a result, dust, sunlight, and water won’t prevent the ultrasonic pulses from reaching their destination and returning. So this component can consistently operate for any time.
Do you have any questions regarding the ultrasonic transducer? Feel free to contact us!
Industrial Technology
- Foundations of DC Circuits: Understanding Direct Current and Core Electrical Concepts
- Understanding AC Circuits: A Beginner's Guide
- Rectifier Circuits: From Half‑Wave to Polyphase Full‑Wave Designs
- Understanding Clipper Circuits: Theory, Simulation, and Practical Applications
- Clamper Circuits – DC Restorers for Composite Video
- Crystal and Transistor Radio Circuits: From Basic Detectors to Integrated AM/FM Receivers
- Analog vs. Digital Computational Circuits: A Practical Guide
- Control Circuits: Fundamentals, Applications, and Best Practices
- Bridge Circuits: Wheatstone, Kelvin, and Their Role in Precise Electrical Measurements
- 8051‑Based Ultrasonic Distance Sensor – Design, Circuit, and Applications