Build a Polyphonic Avengers Theme Player with Arduino UNO
Components and supplies
![]() |
| × | 1 | |||
![]() |
| × | 1 | |||
![]() |
| × | 1 | |||
![]() |
| × | 3 | |||
![]() |
| × | 1 | |||
![]() |
| × | 1 | |||
![]() |
| × | 1 | |||
![]() |
| × | 3 |
About this project
This article will show you a simple and interesting project: how to play "The Avengers" theme polyphonically.
Watch the circuit's video on YouTube:
It is easy to generate sounds with Arduino using the tone function:
tone(pin, frequency, duration)
You can make a sequence of notes to play a melody.
But this function is limited to play one note per time, so we can't play more complex musics.
To address this issue, we'll use the Len Shustek's PlayTune library.
This library is capable of playing up to 6 tones simultaneously (3 using Arduino Uno and 6 using Arduino Mega).
Click on the link below to download the library:
https://github.com/LenShustek/arduino-playtune
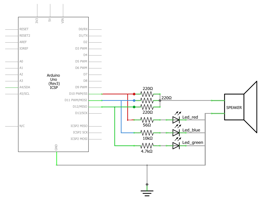
SchematicsThe circuit is very simple: connect the digital pins 10, 11 and 12 to 220-ohms resistors, and the other ends should be connected together to one terminal of a speaker. The other terminal of the speaker should be connected to ground.
You can also connect a LED to each of the ports, thus indicating when a signal present on that channel. This connection is optional, and does not interfere with the operation of audio playback.

This circuit can be easily mounted on a breadboard.
It is recommended to use a speaker because the buzzers typically used with Arduino, can not play the song with a suitable volume.

You'll have a better result if use a small speaker box, even without amplification.

I used this speaker box from a multimedia kit. It has a 4 ohm speaker and has no amplification.
ProgrammingUpload the code below and remember to import the Playtune library. It can be downloaded using the link below:
https://drive.google.com/file/d/1q8dOTCih9Eaxv93dKGCeOBKs6Bg7_wX2/view?usp=sharing
Code
- Programming
- Code snippet #1
ProgrammingArduino
Upload the code below and remember to import the Playtune library. It can be downloaded using the link below:https://drive.google.com/file/d/1q8dOTCih9Eaxv93dKGCeOBKs6Bg7_wX2/view?usp=sharing
// Plays polyphonic music using 3 interrupts
// Playtune library is required: https://github.com/LenShustek/arduino-playtune
// 2019 - Marcelo Maximiano - Maxblitz.com
#include <Playtune.h>
const byte PROGMEM avengers[] = {
0x90,0x3E,0x00,0x7A,0x80,0x00,0x02,0x90,0x3E,0x00,0x7A,0x80,0x00,0x02,0x90,0x3E,
0x00,0x7A,0x80,0x01,0x79,0x90,0x3E,0x00,0x7A,0x80,0x00,0x02,0x90,0x3E,0x00,0x7A,
0x80,0x00,0x02,0x90,0x3E,0x00,0x7A,0x80,0x01,0x79,0x90,0x3E,0x00,0x7A,0x80,0x00,
0x02,0x90,0x3E,0x00,0x7A,0x80,0x00,0x02,0x90,0x3E,0x00,0x7A,0x80,0x00,0x02,0x90,
0x3E,0x00,0x7A,0x80,0x00,0x02,0x90,0x3F,0x00,0x7A,0x80,0x00,0x02,0x90,0x3F,0x00,
0x7A,0x80,0x00,0x02,0x90,0x3F,0x00,0x7A,0x80,0x01,0x79,0x90,0x3F,0x00,0x7A,0x80,
0x00,0x02,0x90,0x3F,0x00,0x7A,0x80,0x00,0x02,0x90,0x40,0x00,0x7A,0x80,0x01,0x79,
0x90,0x40,0x00,0x7A,0x80,0x00,0x02,0x90,0x40,0x00,0x7A,0x80,0x00,0x02,0x90,0x40,
0x00,0x7A,0x80,0x00,0x02,0x90,0x40,0x00,0x7A,0x80,0x00,0x02,0x90,0x41,0x00,0x7A,
0x80,0x00,0x02,0x90,0x41,0x00,0x7A,0x80,0x00,0x02,0x90,0x41,0x00,0x7A,0x80,0x01,
0x79,0x90,0x41,0x00,0x7A,0x80,0x00,0x02,0x90,0x41,0x00,0x7A,0x80,0x00,0x02,0x90,
0x40,0x00,0x7A,0x80,0x01,0x79,0x90,0x40,0x00,0x7A,0x80,0x00,0x02,0x90,0x40,0x00,
0x7A,0x80,0x00,0x02,0x90,0x40,0x00,0x7A,0x80,0x00,0x02,0x90,0x40,0x00,0x7A,0x80,
0x00,0x02,0x90,0x3F,0x00,0x7A,0x80,0x00,0x02,0x90,0x3F,0x00,0x7A,0x80,0x00,0x02,
0x90,0x3F,0x00,0x7A,0x80,0x01,0x79,0x90,0x3F,0x00,0x7A,0x80,0x00,0x02,0x90,0x3F,
0x00,0x7A,0x80,0x00,0x02,0x90,0x3A,0x00,0xF7,0x80,0x00,0xFC,0x90,0x3C,0x00,0xF7,
0x80,0x00,0xFC,0x90,0x4A,0x91,0x37,0x92,0x4F,0x00,0x7A,0x80,0x81,0x00,0x02,0x90,
0x3E,0x91,0x4A,0x00,0x7A,0x80,0x81,0x00,0x02,0x90,0x3E,0x91,0x4A,0x00,0x7A,0x80,
0x81,0x01,0x79,0x90,0x3E,0x91,0x4A,0x00,0x7A,0x80,0x81,0x00,0x02,0x90,0x3E,0x91,
0x4A,0x00,0x7A,0x80,0x81,0x00,0x02,0x90,0x3E,0x91,0x4A,0x00,0x7A,0x80,0x81,0x01,
0x79,0x90,0x3E,0x91,0x4A,0x00,0x7A,0x80,0x81,0x00,0x02,0x90,0x3E,0x91,0x4A,0x00,
0x7A,0x80,0x81,0x00,0x02,0x90,0x3E,0x91,0x4A,0x00,0x7A,0x80,0x81,0x00,0x02,0x90,
0x3E,0x91,0x4A,0x00,0x7A,0x82,0x80,0x81,0x00,0x02,0x92,0x4F,0x90,0x3F,0x91,0x4B,
0x00,0x7A,0x80,0x81,0x00,0x02,0x90,0x3F,0x91,0x4B,0x00,0x7A,0x80,0x81,0x00,0x02,
0x90,0x3F,0x91,0x4B,0x00,0x7A,0x80,0x81,0x01,0x79,0x90,0x3F,0x91,0x4B,0x00,0x7A,
0x80,0x81,0x00,0x02,0x90,0x3F,0x91,0x4B,0x00,0x7A,0x80,0x81,0x00,0x02,0x90,0x40,
0x91,0x4C,0x00,0x7A,0x80,0x81,0x01,0x79,0x90,0x40,0x91,0x4C,0x00,0x7A,0x80,0x81,
0x00,0x02,0x90,0x40,0x91,0x4C,0x00,0x7A,0x80,0x81,0x00,0x02,0x90,0x40,0x91,0x4C,
0x00,0x7A,0x80,0x81,0x00,0x02,0x90,0x40,0x91,0x4C,0x00,0x7A,0x82,0x80,0x81,0x00,
0x02,0x92,0x4F,0x90,0x41,0x91,0x4D,0x00,0x7A,0x80,0x81,0x00,0x02,0x90,0x41,0x91,
0x4D,0x00,0x7A,0x80,0x81,0x00,0x02,0x90,0x41,0x91,0x4D,0x00,0x7A,0x80,0x81,0x01,
0x79,0x90,0x41,0x91,0x4D,0x00,0x7A,0x80,0x81,0x00,0x02,0x90,0x41,0x91,0x4D,0x00,
0x7A,0x80,0x81,0x00,0x02,0x90,0x40,0x91,0x4C,0x00,0x7A,0x80,0x81,0x01,0x79,0x90,
0x40,0x91,0x4C,0x00,0x7A,0x80,0x81,0x00,0x02,0x90,0x40,0x91,0x4C,0x00,0x7A,0x80,
0x81,0x00,0x02,0x90,0x40,0x91,0x4C,0x00,0x7A,0x80,0x81,0x00,0x02,0x90,0x40,0x91,
0x4C,0x00,0x7A,0x82,0x80,0x81,0x00,0x02,0x92,0x4F,0x90,0x3F,0x91,0x4B,0x00,0x7A,
0x80,0x81,0x00,0x02,0x90,0x3F,0x91,0x4B,0x00,0x7A,0x80,0x81,0x00,0x02,0x90,0x3F,
0x91,0x4B,0x00,0x7A,0x80,0x81,0x01,0x79,0x90,0x3F,0x91,0x4B,0x00,0x7A,0x80,0x81,
0x00,0x02,0x90,0x3F,0x91,0x4B,0x00,0x7A,0x80,0x81,0x00,0x02,0x90,0x3A,0x91,0x46,
0x00,0xF7,0x80,0x81,0x00,0xFC,0x90,0x3C,0x91,0x48,0x00,0xF7,0x80,0x81,0x00,0xFA,
0x82,0x00,0x02,0x90,0x37,0x91,0x3E,0x92,0x4A,0x00,0x7A,0x81,0x82,0x00,0x02,0x91,
0x3E,0x92,0x4A,0x00,0x7A,0x81,0x82,0x00,0x02,0x91,0x3E,0x92,0x4A,0x00,0x7A,0x81,
0x82,0x00,0x02,0x92,0x4F,0x00,0x7A,0x82,0x00,0x02,0x92,0x4F,0x00,0x7A,0x82,0x00,
0x02,0x92,0x4A,0x00,0x7A,0x82,0x00,0x02,0x91,0x3E,0x92,0x4A,0x00,0x7A,0x81,0x82,
0x00,0x02,0x91,0x3E,0x92,0x4A,0x00,0x7A,0x81,0x82,0x00,0x02,0x91,0x3E,0x92,0x4A,
0x00,0x7A,0x81,0x82,0x00,0x02,0x92,0x4A,0x00,0x7A,0x82,0x00,0x02,0x92,0x4A,0x00,
0x7A,0x82,0x00,0x02,0x92,0x4F,0x00,0x7A,0x82,0x00,0x02,0x91,0x3E,0x92,0x4A,0x00,
0x7A,0x81,0x82,0x00,0x02,0x91,0x3E,0x92,0x4A,0x00,0x7A,0x80,0x81,0x82,0x00,0x02,
0x91,0x3E,0x92,0x4A,0x90,0x37,0x00,0x7A,0x81,0x82,0x80,0x00,0x02,0x91,0x3E,0x92,
0x4A,0x90,0x37,0x00,0x7A,0x81,0x82,0x80,0x00,0x02,0x90,0x3E,0x91,0x3F,0x92,0x4B,
0x00,0x7A,0x81,0x82,0x00,0x02,0x91,0x3F,0x92,0x4B,0x00,0x7A,0x81,0x82,0x00,0x02,
0x91,0x3F,0x92,0x4B,0x00,0x7A,0x81,0x82,0x00,0x02,0x92,0x4F,0x00,0x7A,0x80,0x82,
0x00,0x02,0x90,0x3C,0x92,0x4F,0x00,0x7A,0x82,0x00,0x02,0x92,0x4A,0x00,0x3C,0x80,
0x00,0x3E,0x82,0x00,0x02,0x91,0x3F,0x92,0x4B,0x90,0x37,0x00,0x7A,0x81,0x82,0x80,
0x00,0x02,0x90,0x3A,0x91,0x3F,0x92,0x4B,0x00,0x3C,0x80,0x00,0x3E,0x81,0x82,0x00,
0x02,0x90,0x3A,0x91,0x40,0x92,0x4C,0x00,0x7A,0x81,0x82,0x00,0x02,0x92,0x4A,0x00,
0x7A,0x82,0x00,0x02,0x92,0x4A,0x00,0x7A,0x82,0x00,0x02,0x92,0x4F,0x00,0x7A,0x80,
0x82,0x00,0x02,0x90,0x3C,0x91,0x40,0x92,0x4C,0x00,0x7A,0x81,0x82,0x00,0x02,0x91,
0x40,0x92,0x4C,0x00,0x7A,0x81,0x82,0x00,0x02,0x91,0x40,0x92,0x4C,0x00,0x7A,0x80,
0x81,0x82,0x00,0x02,0x90,0x3E,0x91,0x40,0x92,0x4C,0x00,0x7A,0x80,0x81,0x82,0x00,
0x02,0x90,0x3E,0x91,0x41,0x92,0x4D,0x00,0x7A,0x81,0x82,0x00,0x02,0x91,0x41,0x92,
0x4D,0x00,0x7A,0x81,0x82,0x00,0x02,0x91,0x41,0x92,0x4D,0x00,0x7A,0x81,0x82,0x00,
0x02,0x92,0x4F,0x00,0x7A,0x80,0x82,0x00,0x02,0x90,0x37,0x92,0x4F,0x00,0x7A,0x82,
0x00,0x02,0x92,0x4A,0x00,0x7A,0x82,0x00,0x02,0x91,0x41,0x92,0x4D,0x00,0x7A,0x81,
0x82,0x00,0x02,0x91,0x41,0x92,0x4D,0x00,0x7A,0x81,0x82,0x00,0x02,0x91,0x40,0x92,
0x4C,0x00,0x7A,0x81,0x82,0x00,0x02,0x92,0x4A,0x00,0x7A,0x82,0x00,0x02,0x92,0x4A,
0x00,0x7A,0x82,0x00,0x02,0x92,0x4F,0x00,0x7A,0x80,0x82,0x00,0x02,0x91,0x40,0x92,
0x4C,0x90,0x37,0x00,0x7A,0x81,0x82,0x80,0x00,0x02,0x91,0x40,0x92,0x4C,0x90,0x37,
0x00,0x7A,0x81,0x82,0x80,0x00,0x02,0x91,0x40,0x92,0x4C,0x90,0x37,0x00,0x7A,0x81,
0x82,0x80,0x00,0x02,0x91,0x40,0x92,0x4C,0x90,0x37,0x00,0x7A,0x81,0x82,0x80,0x00,
0x02,0x90,0x3E,0x91,0x3F,0x92,0x4B,0x00,0x7A,0x81,0x82,0x00,0x02,0x91,0x3F,0x92,
0x4B,0x00,0x7A,0x81,0x82,0x00,0x02,0x91,0x3F,0x92,0x4B,0x00,0x7A,0x81,0x82,0x00,
0x02,0x92,0x4F,0x00,0x7A,0x80,0x82,0x00,0x02,0x90,0x3C,0x92,0x4F,0x00,0x7A,0x82,
0x00,0x02,0x92,0x4A,0x00,0x3C,0x80,0x00,0x3E,0x82,0x00,0x02,0x91,0x3F,0x92,0x4B,
0x90,0x37,0x00,0x7A,0x81,0x82,0x80,0x00,0x02,0x90,0x3A,0x91,0x3F,0x92,0x4B,0x00,
0x3C,0x80,0x00,0x3E,0x81,0x82,0x00,0x02,0x90,0x3A,0x91,0x3A,0x92,0x46,0x00,0x7A,
0x00,0x02,0x00,0x7A,0x81,0x82,0x00,0x02,0x92,0x4A,0x00,0x7A,0x82,0x00,0x02,0x92,
0x4F,0x00,0x7A,0x80,0x82,0x00,0x02,0x90,0x39,0x91,0x3C,0x92,0x48,0x00,0x7A,0x00,
0x02,0x00,0x7A,0x81,0x82,0x00,0x02,0x92,0x4A,0x00,0x7A,0x82,0x00,0x02,0x92,0x4F,
0x00,0x7A,0x80,0x82,0x00,0x02,0x90,0x37,0x91,0x3E,0x92,0x4A,0x00,0x7A,0x81,0x82,
0x00,0x02,0x91,0x3E,0x92,0x4A,0x00,0x7A,0x81,0x82,0x00,0x02,0x91,0x3E,0x92,0x4A,
0x00,0x7A,0x81,0x82,0x00,0x02,0x92,0x4F,0x00,0x7A,0x82,0x00,0x02,0x92,0x4F,0x00,
0x7A,0x82,0x00,0x02,0x92,0x4A,0x00,0x7A,0x82,0x00,0x02,0x91,0x3E,0x92,0x4A,0x00,
0x7A,0x81,0x82,0x00,0x02,0x91,0x3E,0x92,0x4A,0x00,0x7A,0x81,0x82,0x00,0x02,0x91,
0x3E,0x92,0x4A,0x00,0x7A,0x81,0x82,0x00,0x02,0x92,0x4A,0x00,0x7A,0x82,0x00,0x02,
0x92,0x4A,0x00,0x7A,0x82,0x00,0x02,0x92,0x4F,0x00,0x7A,0x82,0x00,0x02,0x91,0x3E,
0x92,0x4A,0x00,0x7A,0x81,0x82,0x00,0x02,0x91,0x3E,0x92,0x4A,0x00,0x7A,0x80,0x81,
0x82,0x00,0x02,0x91,0x3E,0x92,0x4A,0x90,0x37,0x00,0x7A,0x81,0x82,0x80,0x00,0x02,
0x91,0x3E,0x92,0x4A,0x90,0x37,0x00,0x7A,0x81,0x82,0x80,0x00,0x02,0x90,0x3E,0x91,
0x3F,0x92,0x4B,0x00,0x7A,0x81,0x82,0x00,0x02,0x91,0x3F,0x92,0x4B,0x00,0x7A,0x81,
0x82,0x00,0x02,0x91,0x3F,0x92,0x4B,0x00,0x7A,0x81,0x82,0x00,0x02,0x92,0x4F,0x00,
0x7A,0x80,0x82,0x00,0x02,0x90,0x3C,0x92,0x4F,0x00,0x7A,0x82,0x00,0x02,0x92,0x4A,
0x00,0x3C,0x80,0x00,0x3E,0x82,0x00,0x02,0x91,0x3F,0x92,0x4B,0x90,0x37,0x00,0x7A,
0x81,0x82,0x80,0x00,0x02,0x90,0x3A,0x91,0x3F,0x92,0x4B,0x00,0x3C,0x80,0x00,0x3E,
0x81,0x82,0x00,0x02,0x90,0x3A,0x91,0x40,0x92,0x4C,0x00,0x7A,0x81,0x82,0x00,0x02,
0x92,0x4A,0x00,0x7A,0x82,0x00,0x02,0x92,0x4A,0x00,0x7A,0x82,0x00,0x02,0x92,0x4F,
0x00,0x7A,0x80,0x82,0x00,0x02,0x90,0x3C,0x91,0x40,0x92,0x4C,0x00,0x7A,0x81,0x82,
0x00,0x02,0x91,0x40,0x92,0x4C,0x00,0x7A,0x81,0x82,0x00,0x02,0x91,0x40,0x92,0x4C,
0x00,0x7A,0x80,0x81,0x82,0x00,0x02,0x90,0x3E,0x91,0x40,0x92,0x4C,0x00,0x7A,0x80,
0x81,0x82,0x00,0x02,0x90,0x3E,0x91,0x41,0x92,0x4D,0x00,0x7A,0x81,0x82,0x00,0x02,
0x91,0x41,0x92,0x4D,0x00,0x7A,0x81,0x82,0x00,0x02,0x91,0x41,0x92,0x4D,0x00,0x7A,
0x81,0x82,0x00,0x02,0x92,0x4F,0x00,0x7A,0x80,0x82,0x00,0x02,0x90,0x37,0x92,0x4F,
0x00,0x7A,0x82,0x00,0x02,0x92,0x4A,0x00,0x7A,0x82,0x00,0x02,0x91,0x41,0x92,0x4D,
0x00,0x7A,0x81,0x82,0x00,0x02,0x91,0x41,0x92,0x4D,0x00,0x7A,0x81,0x82,0x00,0x02,
0x91,0x40,0x92,0x4C,0x00,0x7A,0x81,0x82,0x00,0x02,0x92,0x4A,0x00,0x7A,0x82,0x00,
0x02,0x92,0x4A,0x00,0x7A,0x82,0x00,0x02,0x92,0x4F,0x00,0x7A,0x80,0x82,0x00,0x02,
0x91,0x40,0x92,0x4C,0x90,0x37,0x00,0x7A,0x81,0x82,0x80,0x00,0x02,0x91,0x40,0x92,
0x4C,0x90,0x37,0x00,0x7A,0x81,0x82,0x80,0x00,0x02,0x91,0x40,0x92,0x4C,0x90,0x37,
0x00,0x7A,0x81,0x82,0x80,0x00,0x02,0x91,0x40,0x92,0x4C,0x90,0x37,0x00,0x7A,0x81,
0x82,0x80,0x00,0x02,0x90,0x3E,0x91,0x3F,0x92,0x4B,0x00,0x7A,0x81,0x82,0x00,0x02,
0x91,0x3F,0x92,0x4B,0x00,0x7A,0x81,0x82,0x00,0x02,0x91,0x3F,0x92,0x4B,0x00,0x7A,
0x81,0x82,0x00,0x02,0x92,0x4F,0x00,0x7A,0x80,0x82,0x00,0x02,0x90,0x3C,0x92,0x4F,
0x00,0x7A,0x82,0x00,0x02,0x92,0x4A,0x00,0x3C,0x80,0x00,0x3E,0x82,0x00,0x02,0x91,
0x3F,0x92,0x4B,0x90,0x37,0x00,0x7A,0x81,0x82,0x80,0x00,0x02,0x90,0x3A,0x91,0x3F,
0x92,0x4B,0x00,0x3C,0x80,0x00,0x3E,0x81,0x82,0x00,0x02,0x90,0x3A,0x91,0x3A,0x92,
0x46,0x00,0x7A,0x00,0x02,0x00,0x7A,0x81,0x82,0x00,0x02,0x92,0x4A,0x00,0x7A,0x82,
0x00,0x02,0x92,0x4F,0x00,0x7A,0x80,0x82,0x00,0x02,0x90,0x39,0x91,0x3C,0x92,0x48,
0x00,0x7A,0x00,0x02,0x00,0x7A,0x81,0x82,0x00,0x02,0x92,0x4A,0x00,0x7A,0x82,0x00,
0x02,0x92,0x4F,0x00,0x7A,0x80,0x82,0x00,0x02,0x90,0x4F,0x91,0x37,0x92,0x3E,0x00,
0x7A,0x82,0x00,0x02,0x92,0x3E,0x00,0x7A,0x82,0x00,0x02,0x92,0x3E,0x00,0x7A,0x82,
0x00,0x02,0x92,0x4F,0x00,0x7A,0x82,0x00,0x02,0x92,0x4F,0x00,0x7A,0x82,0x00,0x02,
0x92,0x4A,0x00,0x7A,0x82,0x00,0x02,0x92,0x3E,0x00,0x7A,0x82,0x00,0x02,0x92,0x3E,
0x00,0x7A,0x82,0x00,0x02,0x92,0x3E,0x00,0x7A,0x82,0x00,0x02,0x92,0x4A,0x00,0x7A,
0x82,0x00,0x02,0x92,0x4A,0x00,0x7A,0x82,0x00,0x02,0x92,0x4F,0x00,0x7A,0x82,0x00,
0x02,0x92,0x3E,0x00,0x7A,0x82,0x00,0x02,0x92,0x3E,0x00,0x7A,0x80,0x81,0x82,0x00,
0x02,0x92,0x3E,0x90,0x4A,0x91,0x37,0x00,0x7A,0x82,0x80,0x81,0x00,0x02,0x92,0x3E,
0x90,0x4A,0x91,0x37,0x00,0x7A,0x82,0x80,0x81,0x00,0x02,0x90,0x56,0x91,0x3E,0x92,
0x3F,0x00,0x7A,0x82,0x00,0x02,0x92,0x3F,0x00,0x7A,0x82,0x00,0x02,0x92,0x3F,0x00,
0x7A,0x82,0x00,0x02,0x92,0x4F,0x00,0x7A,0x80,0x81,0x82,0x00,0x02,0x90,0x54,0x91,
0x3C,0x92,0x4F,0x00,0x7A,0x82,0x00,0x02,0x92,0x4A,0x00,0x3C,0x80,0x81,0x00,0x3E,
0x82,0x00,0x02,0x92,0x3F,0x90,0x4B,0x91,0x37,0x00,0x7A,0x82,0x80,0x81,0x00,0x02,
0x90,0x52,0x91,0x3A,0x92,0x3F,0x00,0x3C,0x80,0x81,0x00,0x3E,0x82,0x00,0x02,0x90,
0x52,0x91,0x3A,0x92,0x40,0x00,0x7A,0x82,0x00,0x02,0x92,0x4A,0x00,0x7A,0x82,0x00,
0x02,0x92,0x4A,0x00,0x7A,0x82,0x00,0x02,0x92,0x4F,0x00,0x7A,0x80,0x81,0x82,0x00,
0x02,0x90,0x54,0x91,0x3C,0x92,0x40,0x00,0x7A,0x82,0x00,0x02,0x92,0x40,0x00,0x7A,
0x82,0x00,0x02,0x92,0x40,0x00,0x7A,0x80,0x81,0x82,0x00,0x02,0x90,0x56,0x91,0x3E,
0x92,0x40,0x00,0x7A,0x80,0x81,0x82,0x00,0x02,0x90,0x56,0x91,0x3E,0x92,0x41,0x00,
0x7A,0x82,0x00,0x02,0x92,0x41,0x00,0x7A,0x82,0x00,0x02,0x92,0x41,0x00,0x7A,0x82,
0x00,0x02,0x92,0x4F,0x00,0x7A,0x80,0x81,0x82,0x00,0x02,0x90,0x4F,0x91,0x37,0x92,
0x4F,0x00,0x7A,0x82,0x00,0x02,0x92,0x4A,0x00,0x7A,0x82,0x00,0x02,0x92,0x41,0x00,
0x7A,0x82,0x00,0x02,0x92,0x41,0x00,0x7A,0x82,0x00,0x02,0x92,0x40,0x00,0x7A,0x82,
0x00,0x02,0x92,0x4A,0x00,0x7A,0x82,0x00,0x02,0x92,0x4A,0x00,0x7A,0x82,0x00,0x02,
0x92,0x4F,0x00,0x7A,0x80,0x81,0x82,0x00,0x02,0x92,0x40,0x90,0x4C,0x91,0x37,0x00,
0x7A,0x82,0x80,0x81,0x00,0x02,0x92,0x40,0x90,0x4C,0x91,0x37,0x00,0x7A,0x82,0x80,
0x81,0x00,0x02,0x92,0x40,0x90,0x4C,0x91,0x37,0x00,0x7A,0x82,0x80,0x81,0x00,0x02,
0x92,0x40,0x90,0x4C,0x91,0x37,0x00,0x7A,0x82,0x80,0x81,0x00,0x02,0x90,0x56,0x91,
0x3E,0x92,0x3F,0x00,0x7A,0x82,0x00,0x02,0x92,0x3F,0x00,0x7A,0x82,0x00,0x02,0x92,
0x3F,0x00,0x7A,0x82,0x00,0x02,0x92,0x4F,0x00,0x7A,0x80,0x81,0x82,0x00,0x02,0x90,
0x54,0x91,0x3C,0x92,0x4F,0x00,0x7A,0x82,0x00,0x02,0x92,0x4A,0x00,0x3C,0x80,0x81,
0x00,0x3E,0x82,0x00,0x02,0x92,0x3F,0x90,0x4B,0x91,0x37,0x00,0x7A,0x82,0x80,0x81,
0x00,0x02,0x90,0x52,0x91,0x3A,0x92,0x3F,0x00,0x3C,0x80,0x81,0x00,0x3E,0x82,0x00,
0x02,0x90,0x52,0x91,0x3A,0x92,0x3A,0x00,0x7A,0x00,0x02,0x00,0x7A,0x82,0x00,0x02,
0x92,0x4A,0x00,0x7A,0x82,0x00,0x02,0x92,0x4F,0x00,0x7A,0x80,0x81,0x82,0x00,0x02,
0x90,0x51,0x91,0x39,0x92,0x3C,0x00,0x7A,0x00,0x02,0x00,0x7A,0x82,0x00,0x02,0x92,
0x4A,0x00,0x7A,0x82,0x00,0x02,0x92,0x4F,0x00,0x7A,0x80,0x81,0x82,0x00,0x02,0x90,
0x4F,0x91,0x37,0x92,0x3E,0x00,0x7A,0x82,0x00,0x02,0x92,0x3E,0x00,0x7A,0x82,0x00,
0x02,0x92,0x3E,0x00,0x7A,0x82,0x00,0x02,0x92,0x4F,0x00,0x7A,0x82,0x00,0x02,0x92,
0x4F,0x00,0x7A,0x82,0x00,0x02,0x92,0x4A,0x00,0x7A,0x82,0x00,0x02,0x92,0x3E,0x00,
0x7A,0x82,0x00,0x02,0x92,0x3E,0x00,0x7A,0x82,0x00,0x02,0x92,0x3E,0x00,0x7A,0x82,
0x00,0x02,0x92,0x4A,0x00,0x7A,0x82,0x00,0x02,0x92,0x4A,0x00,0x7A,0x82,0x00,0x02,
0x92,0x4F,0x00,0x7A,0x82,0x00,0x02,0x92,0x3E,0x00,0x7A,0x82,0x00,0x02,0x92,0x3E,
0x00,0x7A,0x80,0x81,0x82,0x00,0x02,0x92,0x3E,0x90,0x4A,0x91,0x37,0x00,0x7A,0x82,
0x80,0x81,0x00,0x02,0x92,0x3E,0x90,0x4A,0x91,0x37,0x00,0x7A,0x82,0x80,0x81,0x00,
0x02,0x90,0x56,0x91,0x3E,0x92,0x3F,0x00,0x7A,0x82,0x00,0x02,0x92,0x3F,0x00,0x7A,
0x82,0x00,0x02,0x92,0x3F,0x00,0x7A,0x82,0x00,0x02,0x92,0x4F,0x00,0x7A,0x80,0x81,
0x82,0x00,0x02,0x90,0x54,0x91,0x3C,0x92,0x4F,0x00,0x7A,0x82,0x00,0x02,0x92,0x4A,
0x00,0x3C,0x80,0x81,0x00,0x3E,0x82,0x00,0x02,0x92,0x3F,0x90,0x4B,0x91,0x37,0x00,
0x7A,0x82,0x80,0x81,0x00,0x02,0x90,0x52,0x91,0x3A,0x92,0x3F,0x00,0x3C,0x80,0x81,
0x00,0x3E,0x82,0x00,0x02,0x90,0x52,0x91,0x3A,0x92,0x40,0x00,0x7A,0x82,0x00,0x02,
0x92,0x4A,0x00,0x7A,0x82,0x00,0x02,0x92,0x4A,0x00,0x7A,0x82,0x00,0x02,0x92,0x4F,
0x00,0x7A,0x80,0x81,0x82,0x00,0x02,0x90,0x54,0x91,0x3C,0x92,0x40,0x00,0x7A,0x82,
0x00,0x02,0x92,0x40,0x00,0x7A,0x82,0x00,0x02,0x92,0x40,0x00,0x7A,0x80,0x81,0x82,
0x00,0x02,0x90,0x56,0x91,0x3E,0x92,0x40,0x00,0x7A,0x80,0x81,0x82,0x00,0x02,0x90,
0x56,0x91,0x3E,0x92,0x41,0x00,0x7A,0x82,0x00,0x02,0x92,0x41,0x00,0x7A,0x82,0x00,
0x02,0x92,0x41,0x00,0x7A,0x82,0x00,0x02,0x92,0x4F,0x00,0x7A,0x80,0x81,0x82,0x00,
0x02,0x90,0x4F,0x91,0x37,0x92,0x4F,0x00,0x7A,0x82,0x00,0x02,0x92,0x4A,0x00,0x7A,
0x82,0x00,0x02,0x92,0x41,0x00,0x7A,0x82,0x00,0x02,0x92,0x41,0x00,0x7A,0x82,0x00,
0x02,0x92,0x40,0x00,0x7A,0x82,0x00,0x02,0x92,0x4A,0x00,0x7A,0x82,0x00,0x02,0x92,
0x4A,0x00,0x7A,0x82,0x00,0x02,0x92,0x4F,0x00,0x7A,0x80,0x81,0x82,0x00,0x02,0x92,
0x40,0x90,0x4C,0x91,0x37,0x00,0x7A,0x82,0x80,0x81,0x00,0x02,0x92,0x40,0x90,0x4C,
0x91,0x37,0x00,0x7A,0x82,0x80,0x81,0x00,0x02,0x92,0x40,0x90,0x4C,0x91,0x37,0x00,
0x7A,0x82,0x80,0x81,0x00,0x02,0x92,0x40,0x90,0x4C,0x91,0x37,0x00,0x7A,0x82,0x80,
0x81,0x00,0x02,0x90,0x56,0x91,0x3E,0x92,0x3F,0x00,0x7A,0x82,0x00,0x02,0x92,0x3F,
0x00,0x7A,0x82,0x00,0x02,0x92,0x3F,0x00,0x7A,0x82,0x00,0x02,0x92,0x4F,0x00,0x7A,
0x80,0x81,0x82,0x00,0x02,0x90,0x54,0x91,0x3C,0x92,0x4F,0x00,0x7A,0x82,0x00,0x02,
0x92,0x4A,0x00,0x3C,0x80,0x81,0x00,0x3E,0x82,0x00,0x02,0x92,0x3F,0x90,0x4B,0x91,
0x37,0x00,0x7A,0x82,0x80,0x81,0x00,0x02,0x90,0x52,0x91,0x3A,0x92,0x3F,0x00,0x3C,
0x80,0x81,0x00,0x3E,0x82,0x00,0x02,0x90,0x52,0x91,0x3A,0x92,0x3A,0x00,0x7A,0x00,
0x02,0x00,0x7A,0x82,0x00,0x02,0x92,0x4A,0x00,0x7A,0x82,0x00,0x02,0x92,0x4F,0x00,
0x7A,0x80,0x81,0x82,0x00,0x02,0x90,0x51,0x91,0x39,0x92,0x3C,0x00,0x7A,0x00,0x02,
0x00,0x7A,0x82,0x00,0x02,0x92,0x4A,0x00,0x7A,0x82,0x00,0x02,0x92,0x4F,0x00,0x7A,
0x80,0x81,0x82,0x00,0x02,0x92,0x4F,0x00,0x7A,0x82,0x00,0x02,0x92,0x4A,0x00,0x7A,
0x82,0x00,0x02,0x92,0x4A,0x00,0x7A,0x82,0x00,0x02,0x92,0x4F,0x00,0x7A,0x82,0x00,
0x02,0x91,0x37,0x92,0x4F,0x00,0x7A,0x82,0x00,0x02,0x92,0x4A,0x00,0x7A,0x82,0x00,
0x02,0x92,0x4A,0x00,0x7A,0x82,0x00,0x02,0x92,0x4F,0x00,0x7A,0x81,0x82,0x00,0x02,
0x91,0x43,0x92,0x4F,0x00,0x7A,0x82,0x00,0x02,0x92,0x4A,0x00,0x7A,0x82,0x00,0x02,
0x92,0x4A,0x00,0x7A,0x82,0x00,0x02,0x92,0x4F,0x00,0x7A,0x82,0x00,0x02,0x92,0x4F,
0x00,0x7A,0x82,0x00,0x02,0x92,0x4A,0x00,0x7A,0x82,0x00,0x02,0x92,0x4A,0x00,0x7A,
0x82,0x00,0x02,0x92,0x4F,0x00,0x7A,0x81,0x82,0x00,0x02,0x90,0x37,0x92,0x4F,0x00,
0x7A,0x82,0x00,0x02,0x92,0x4A,0x00,0x7A,0x82,0x00,0x02,0x92,0x4A,0x00,0x7A,0x82,
0x00,0x02,0x92,0x4F,0x00,0x7A,0x82,0x00,0x02,0x92,0x4F,0x00,0x7A,0x82,0x00,0x02,
0x92,0x4A,0x00,0x7A,0x82,0x00,0x02,0x92,0x4A,0x00,0x7A,0x82,0x00,0x02,0x92,0x4F,
0x00,0x7A,0x82,0x00,0x02,0x91,0x3C,0x92,0x4F,0x00,0x7A,0x82,0x00,0x02,0x92,0x4A,
0x00,0x7A,0x82,0x00,0x02,0x92,0x4A,0x00,0x7A,0x82,0x00,0x02,0x92,0x4F,0x00,0x7A,
0x82,0x00,0x02,0x92,0x4F,0x00,0x7A,0x82,0x00,0x02,0x92,0x4A,0x00,0x7A,0x82,0x00,
0x02,0x92,0x4A,0x00,0x7A,0x82,0x00,0x02,0x92,0x4F,0x00,0x7A,0x80,0x81,0x82,0x00,
0x02,0x91,0x3E,0x92,0x4F,0x00,0x7A,0x82,0x00,0x02,0x92,0x4A,0x00,0x7A,0x81,0x82,
0x00,0x02,0x91,0x3A,0x92,0x4A,0x00,0x7A,0x82,0x00,0x02,0x92,0x4F,0x00,0x7A,0x81,
0x82,0x00,0x02,0x91,0x37,0x92,0x4F,0x00,0x7A,0x82,0x00,0x02,0x92,0x4A,0x00,0x7A,
0x82,0x00,0x02,0x92,0x4A,0x00,0x7A,0x82,0x00,0x02,0x92,0x4F,0x00,0x7A,0x81,0x82,
0x00,0x02,0x91,0x43,0x92,0x4F,0x00,0x7A,0x82,0x00,0x02,0x92,0x4A,0x00,0x7A,0x82,
0x00,0x02,0x92,0x4A,0x00,0x7A,0x82,0x00,0x02,0x92,0x4F,0x00,0x7A,0x82,0x00,0x02,
0x92,0x4F,0x00,0x7A,0x82,0x00,0x02,0x92,0x4A,0x00,0x7A,0x82,0x00,0x02,0x92,0x4A,
0x00,0x7A,0x82,0x00,0x02,0x92,0x4F,0x00,0x7A,0x81,0x82,0x00,0x02,0x90,0x3F,0x91,
0x3C,0x92,0x4F,0x00,0x7A,0x82,0x00,0x02,0x92,0x4A,0x00,0x7A,0x82,0x00,0x02,0x92,
0x4A,0x00,0x7A,0x82,0x00,0x02,0x92,0x4F,0x00,0x7A,0x82,0x00,0x02,0x92,0x4F,0x00,
0x7A,0x82,0x00,0x02,0x92,0x4A,0x00,0x7A,0x82,0x00,0x02,0x92,0x4A,0x00,0x7A,0x82,
0x00,0x02,0x92,0x4F,0x00,0x7A,0x80,0x81,0x82,0x00,0x02,0x90,0x3E,0x91,0x3B,0x92,
0x4F,0x00,0x7A,0x82,0x00,0x02,0x92,0x4A,0x00,0x7A,0x82,0x00,0x02,0x92,0x4A,0x00,
0x7A,0x82,0x00,0x02,0x92,0x4F,0x00,0x7A,0x82,0x00,0x02,0x92,0x4F,0x00,0x7A,0x82,
0x00,0x02,0x92,0x4A,0x00,0x7A,0x82,0x00,0x02,0x92,0x4A,0x00,0x7A,0x82,0x00,0x02,
0x92,0x4F,0x00,0x7A,0x80,0x81,0x82,0x00,0x02,0x90,0x48,0x91,0x4C,0x92,0x54,0x00,
0x7A,0x81,0x00,0x02,0x91,0x48,0x00,0x7A,0x81,0x00,0x02,0x91,0x48,0x00,0x7A,0x81,
0x00,0x02,0x91,0x4C,0x00,0x7A,0x81,0x00,0x02,0x91,0x3C,0x00,0x7A,0x00,0x02,0x00,
0x7A,0x00,0x02,0x00,0x7A,0x00,0x02,0x00,0x7A,0x81,0x00,0x02,0x91,0x48,0x00,0x7A,
0x00,0x02,0x00,0x7A,0x00,0x02,0x00,0x7A,0x00,0x02,0x00,0x7A,0x00,0x02,0x00,0x7A,
0x00,0x02,0x00,0x7A,0x00,0x02,0x00,0x7A,0x00,0x02,0x00,0x7A,0x81,0x00,0x02,0x91,
0x4C,0x00,0x7A,0x81,0x00,0x02,0x91,0x48,0x00,0x7A,0x81,0x00,0x02,0x91,0x48,0x00,
0x7A,0x81,0x00,0x02,0x91,0x4C,0x00,0x7A,0x81,0x00,0x02,0x91,0x41,0x00,0x7A,0x00,
0x02,0x00,0x7A,0x00,0x02,0x00,0x7A,0x00,0x02,0x00,0x7A,0x81,0x00,0x02,0x91,0x4D,
0x00,0x7A,0x00,0x02,0x00,0x7A,0x00,0x02,0x00,0x7A,0x00,0x02,0x00,0x7A,0x00,0x02,
0x00,0x7A,0x00,0x02,0x00,0x7A,0x81,0x00,0x02,0x91,0x48,0x00,0x7A,0x00,0x02,0x00,
0x7A,0x82,0x80,0x81,0x00,0x02,0x91,0x3E,0x92,0x56,0x90,0x4A,0x01,0xF4,0x01,0xF1,
0x00,0x02,0x03,0xE5,0x80,0x81,0x82,0x00,0x02,0x90,0x4C,0x92,0x4C,0x91,0x3B,0x01,
0xF4,0x01,0xF1,0x80,0x82,0x81,0x00,0x02,0x90,0x4B,0x92,0x4B,0x91,0x3B,0x03,0xE5,
0x80,0x82,0x81,0x00,0x02,0x92,0x43,0x91,0x43,0x90,0x40,0x00,0x7A,0x82,0x81,0x00,
0x02,0x92,0x43,0x91,0x43,0x00,0x7A,0x82,0x81,0x00,0x02,0x92,0x40,0x91,0x40,0x00,
0x7A,0x82,0x81,0x00,0x02,0x92,0x40,0x91,0x40,0x00,0x7A,0x82,0x81,0x00,0x02,0x92,
0x40,0x91,0x40,0x00,0x7A,0x82,0x81,0x00,0x02,0x92,0x40,0x91,0x40,0x00,0x7A,0x82,
0x81,0x00,0x02,0x92,0x43,0x91,0x43,0x00,0x7A,0x82,0x81,0x00,0x02,0x92,0x43,0x91,
0x43,0x00,0x7A,0x82,0x81,0x00,0x02,0x92,0x43,0x91,0x43,0x00,0x7A,0x82,0x81,0x00,
0x02,0x92,0x43,0x91,0x43,0x00,0x7A,0x82,0x81,0x00,0x02,0x92,0x40,0x91,0x40,0x00,
0x7A,0x82,0x81,0x00,0x02,0x92,0x40,0x91,0x40,0x00,0x7A,0x82,0x81,0x00,0x02,0x92,
0x40,0x91,0x40,0x00,0x7A,0x82,0x81,0x00,0x02,0x92,0x40,0x91,0x40,0x00,0x7A,0x82,
0x81,0x00,0x02,0x92,0x43,0x91,0x43,0x00,0x7A,0x82,0x81,0x00,0x02,0x92,0x43,0x91,
0x43,0x00,0x7A,0x80,0x82,0x81,0x00,0x02,0x90,0x3C,0x91,0x40,0x92,0x43,0x00,0x7A,
0x82,0x00,0x02,0x92,0x43,0x00,0x7A,0x82,0x00,0x02,0x92,0x40,0x00,0x7A,0x82,0x00,
0x02,0x92,0x40,0x00,0x7A,0x82,0x00,0x02,0x92,0x40,0x00,0x7A,0x00,0x02,0x00,0x7A,
0x00,0x02,0x00,0x7A,0x00,0x02,0x00,0x7A,0x82,0x00,0x02,0x92,0x40,0x00,0x7A,0x00,
0x02,0x00,0x7A,0x00,0x02,0x00,0x7A,0x00,0x02,0x00,0x7A,0x00,0x02,0x00,0x7A,0x00,
0x02,0x00,0x7A,0x82,0x00,0x02,0x92,0x47,0x00,0x7A,0x00,0x02,0x00,0x7A,0x80,0x81,
0x82,0x00,0x02,0x90,0x3D,0x91,0x40,0x92,0x45,0x00,0x7A,0x00,0x02,0x00,0x7A,0x00,
0x02,0x00,0x7A,0x00,0x02,0x00,0x7A,0x00,0x02,0x00,0x7A,0x00,0x02,0x00,0x7A,0x00,
0x02,0x00,0x7A,0x00,0x02,0x00,0x7A,0x00,0x02,0x00,0x7A,0x00,0x02,0x00,0x7A,0x00,
0x02,0x00,0x7A,0x00,0x02,0x00,0x7A,0x00,0x02,0x00,0x7A,0x00,0x02,0x00,0x7A,0x00,
0x02,0x00,0x7A,0x00,0x02,0x00,0x7A,0x80,0x81,0x82,0x00,0x02,0x90,0x3C,0x91,0x40,
0x92,0x43,0x00,0x7A,0x82,0x00,0x02,0x92,0x43,0x00,0x7A,0x82,0x00,0x02,0x92,0x40,
0x00,0x7A,0x82,0x00,0x02,0x92,0x40,0x00,0x7A,0x82,0x00,0x02,0x92,0x40,0x00,0x7A,
0x82,0x00,0x02,0x92,0x40,0x00,0x7A,0x82,0x00,0x02,0x92,0x43,0x00,0x7A,0x82,0x00,
0x02,0x92,0x43,0x00,0x7A,0x80,0x81,0x82,0x00,0x02,0x90,0x3E,0x91,0x42,0x92,0x43,
0x00,0x7A,0x82,0x00,0x02,0x92,0x43,0x00,0x7A,0x82,0x00,0x02,0x92,0x40,0x00,0x7A,
0x82,0x00,0x02,0x92,0x40,0x00,0x7A,0x82,0x00,0x02,0x92,0x40,0x00,0x7A,0x82,0x00,
0x02,0x92,0x40,0x00,0x7A,0x82,0x00,0x02,0x92,0x43,0x00,0x7A,0x82,0x00,0x02,0x92,
0x43,0x00,0x7A,0x80,0x81,0x82,0x00,0x02,0x90,0x40,0x91,0x43,0x92,0x4F,0x00,0x7A,
0x82,0x00,0x02,0x92,0x4F,0x00,0x7A,0x82,0x00,0x02,0x92,0x4C,0x00,0x7A,0x82,0x00,
0x02,0x92,0x4C,0x00,0x7A,0x82,0x00,0x02,0x92,0x4C,0x00,0x7A,0x82,0x00,0x02,0x92,
0x4C,0x00,0x7A,0x82,0x00,0x02,0x92,0x4F,0x00,0x7A,0x82,0x00,0x02,0x92,0x4F,0x00,
0x7A,0x82,0x00,0x02,0x92,0x4F,0x00,0x7A,0x82,0x00,0x02,0x92,0x4F,0x00,0x7A,0x82,
0x00,0x02,0x92,0x4C,0x00,0x7A,0x82,0x00,0x02,0x92,0x4C,0x00,0x7A,0x82,0x00,0x02,
0x92,0x4C,0x00,0x7A,0x82,0x00,0x02,0x92,0x4C,0x00,0x7A,0x82,0x00,0x02,0x92,0x4F,
0x00,0x7A,0x82,0x00,0x02,0x92,0x4F,0x00,0x7A,0x80,0x81,0x82,0x00,0x02,0x90,0x3C,
0x91,0x40,0x92,0x4F,0x00,0x7A,0x82,0x00,0x02,0x92,0x4F,0x00,0x7A,0x82,0x00,0x02,
0x92,0x4C,0x00,0x7A,0x82,0x00,0x02,0x92,0x4C,0x00,0x7A,0x82,0x00,0x02,0x92,0x4C,
0x00,0x7A,0x00,0x02,0x00,0x7A,0x00,0x02,0x00,0x7A,0x00,0x02,0x00,0x7A,0x82,0x00,
0x02,0x92,0x4C,0x00,0x7A,0x00,0x02,0x00,0x7A,0x00,0x02,0x00,0x7A,0x00,0x02,0x00,
0x7A,0x00,0x02,0x00,0x7A,0x00,0x02,0x00,0x7A,0x82,0x00,0x02,0x92,0x53,0x00,0x7A,
0x00,0x02,0x00,0x7A,0x80,0x81,0x82,0x00,0x02,0x90,0x3D,0x91,0x40,0x92,0x51,0x00,
0x7A,0x00,0x02,0x00,0x7A,0x00,0x02,0x00,0x7A,0x00,0x02,0x00,0x7A,0x00,0x02,0x00,
0x7A,0x00,0x02,0x00,0x7A,0x00,0x02,0x00,0x7A,0x00,0x02,0x00,0x7A,0x00,0x02,0x00,
0x7A,0x00,0x02,0x00,0x7A,0x00,0x02,0x00,0x7A,0x00,0x02,0x00,0x7A,0x00,0x02,0x00,
0x7A,0x00,0x02,0x00,0x7A,0x00,0x02,0x00,0x7A,0x00,0x02,0x00,0x7A,0x80,0x81,0x82,
0x00,0x02,0x90,0x3C,0x91,0x40,0x92,0x53,0x00,0x7A,0x82,0x00,0x02,0x92,0x53,0x00,
0x7A,0x82,0x00,0x02,0x92,0x4E,0x00,0x7A,0x82,0x00,0x02,0x92,0x4E,0x00,0x7A,0x82,
0x00,0x02,0x92,0x4E,0x00,0x7A,0x82,0x00,0x02,0x92,0x4E,0x00,0x7A,0x82,0x00,0x02,
0x92,0x53,0x00,0x7A,0x82,0x00,0x02,0x92,0x53,0x00,0x7A,0x80,0x81,0x82,0x00,0x02,
0x90,0x3B,0x91,0x3F,0x92,0x53,0x00,0x7A,0x82,0x00,0x02,0x92,0x53,0x00,0x7A,0x82,
0x00,0x02,0x92,0x4E,0x00,0x7A,0x82,0x00,0x02,0x92,0x4E,0x00,0x7A,0x82,0x00,0x02,
0x92,0x4E,0x00,0x7A,0x82,0x00,0x02,0x92,0x4E,0x00,0x7A,0x82,0x00,0x02,0x92,0x53,
0x00,0x7A,0x82,0x00,0x02,0x92,0x53,0x00,0x7A,0x80,0x81,0x82,0x00,0x02,0x90,0x3C,
0x91,0x43,0x92,0x40,0x00,0x7A,0x00,0x02,0x00,0x7A,0x00,0x02,0x00,0x7A,0x00,0x02,
0x00,0x7A,0x00,0x02,0x00,0x7A,0x00,0x02,0x00,0x7A,0x81,0x82,0x00,0x02,0x91,0x42,
0x92,0x3E,0x00,0x7A,0x81,0x82,0x00,0x02,0x91,0x43,0x92,0x40,0x00,0x7A,0x80,0x81,
0x82,0x00,0x02,0x90,0x3E,0x91,0x45,0x92,0x42,0x00,0x7A,0x00,0x02,0x00,0x7A,0x00,
0x02,0x00,0x7A,0x00,0x02,0x00,0x7A,0x00,0x02,0x00,0x7A,0x00,0x02,0x00,0x7A,0x00,
0x02,0x00,0x7A,0x00,0x02,0x00,0x7A,0x80,0x81,0x82,0x00,0x02,0x90,0x3C,0x91,0x56,
0x92,0x3E,0x00,0x7A,0x80,0x81,0x82,0x00,0x7F,0x90,0x3C,0x91,0x58,0x92,0x40,0x00,
0x7A,0x80,0x81,0x82,0x02,0x73,0x90,0x3C,0x91,0x58,0x92,0x40,0x00,0x7A,0x80,0x81,
0x82,0x00,0x7F,0x90,0x3E,0x91,0x5A,0x92,0x42,0x00,0x7A,0x80,0x81,0x82,0x02,0x73,
0x90,0x40,0x91,0x40,0x92,0x40,0x00,0x7A,0x00,0x02,0x00,0x7A,0x00,0x02,0x00,0x7A,
0x00,0x02,0x00,0x7A,0x00,0x02,0x00,0x7A,0x00,0x02,0x00,0x7A,0x00,0x02,0x00,0x7A,
0x00,0x02,0x00,0x7A,0x00,0x02,0x00,0x7A,0x00,0x02,0x00,0x7A,0x00,0x02,0x00,0x7A,
0x00,0x02,0x00,0x7A,0x00,0x02,0x00,0x7A,0x00,0x02,0x00,0x7A,0x00,0x02,0x00,0x7A,
0x00,0x02,0x00,0x7A,0x80,0x00,0x02,0x90,0x3C,0x00,0x7A,0x00,0x02,0x00,0x7A,0x00,
0x02,0x00,0x7A,0x00,0x02,0x00,0x7A,0x81,0x82,0x00,0x02,0x91,0x40,0x92,0x4C,0x00,
0x7A,0x00,0x02,0x00,0x7A,0x00,0x02,0x00,0x7A,0x00,0x02,0x00,0x7A,0x81,0x82,0x00,
0x02,0x91,0x40,0x92,0x4C,0x00,0x7A,0x00,0x02,0x00,0x7A,0x00,0x02,0x00,0x7A,0x00,
0x02,0x00,0x7A,0x00,0x02,0x00,0x7A,0x00,0x02,0x00,0x7A,0x81,0x82,0x00,0x02,0x91,
0x47,0x92,0x53,0x00,0x7A,0x00,0x02,0x00,0x7A,0x80,0x81,0x82,0x00,0x02,0x90,0x3D,
0x91,0x45,0x92,0x51,0x00,0x7A,0x00,0x02,0x00,0x7A,0x00,0x02,0x00,0x7A,0x00,0x02,
0x00,0x7A,0x00,0x02,0x00,0x7A,0x00,0x02,0x00,0x7A,0x00,0x02,0x00,0x7A,0x00,0x02,
0x00,0x7A,0x00,0x02,0x00,0x7A,0x00,0x02,0x00,0x7A,0x00,0x02,0x00,0x7A,0x00,0x02,
0x00,0x7A,0x00,0x02,0x00,0x7A,0x00,0x02,0x00,0x7A,0x00,0x02,0x00,0x7A,0x00,0x02,
0x00,0x7A,0x80,0x81,0x82,0x00,0x02,0x90,0x3C,0x91,0x43,0x92,0x4F,0x00,0x7A,0x00,
0x02,0x00,0x7A,0x00,0x02,0x00,0x7A,0x00,0x02,0x00,0x7A,0x00,0x02,0x00,0x7A,0x00,
0x02,0x00,0x7A,0x00,0x02,0x00,0x7A,0x00,0x02,0x00,0x7A,0x80,0x81,0x82,0x00,0x02,
0x90,0x3E,0x91,0x42,0x92,0x4E,0x00,0x7A,0x00,0x02,0x00,0x7A,0x00,0x02,0x00,0x7A,
0x00,0x02,0x00,0x7A,0x00,0x02,0x00,0x7A,0x00,0x02,0x00,0x7A,0x00,0x02,0x00,0x7A,
0x00,0x02,0x00,0x7A,0x80,0x81,0x82,0x00,0x02,0x90,0x40,0x91,0x40,0x92,0x4C,0x00,
0x7A,0x00,0x02,0x00,0x7A,0x00,0x02,0x00,0x7A,0x00,0x02,0x00,0x7A,0x00,0x02,0x00,
0x7A,0x00,0x02,0x00,0x7A,0x00,0x02,0x00,0x7A,0x00,0x02,0x00,0x7A,0x00,0x02,0x00,
0x7A,0x00,0x02,0x00,0x7A,0x00,0x02,0x00,0x7A,0x00,0x02,0x00,0x7A,0x00,0x02,0x00,
0x7A,0x00,0x02,0x00,0x7A,0x00,0x02,0x00,0x7A,0x00,0x02,0x00,0x7A,0x80,0x00,0x02,
0x90,0x3C,0x00,0x7A,0x00,0x02,0x00,0x7A,0x00,0x02,0x00,0x7A,0x00,0x02,0x00,0x7A,
0x81,0x82,0x00,0x02,0x91,0x40,0x92,0x4C,0x00,0x7A,0x00,0x02,0x00,0x7A,0x00,0x02,
0x00,0x7A,0x00,0x02,0x00,0x7A,0x81,0x82,0x00,0x02,0x91,0x40,0x92,0x4C,0x00,0x7A,
0x00,0x02,0x00,0x7A,0x00,0x02,0x00,0x7A,0x00,0x02,0x00,0x7A,0x00,0x02,0x00,0x7A,
0x00,0x02,0x00,0x7A,0x81,0x82,0x00,0x02,0x91,0x47,0x92,0x53,0x00,0x7A,0x00,0x02,
0x00,0x7A,0x80,0x81,0x82,0x00,0x02,0x90,0x3D,0x91,0x49,0x92,0x55,0x00,0x7A,0x00,
0x02,0x00,0x7A,0x00,0x02,0x00,0x7A,0x00,0x02,0x00,0x7A,0x00,0x02,0x00,0x7A,0x00,
0x02,0x00,0x7A,0x00,0x02,0x00,0x7A,0x00,0x02,0x00,0x7A,0x81,0x82,0x00,0x02,0x91,
0x45,0x92,0x51,0x00,0x7A,0x00,0x02,0x00,0x7A,0x00,0x02,0x00,0x7A,0x00,0x02,0x00,
0x7A,0x00,0x02,0x00,0x7A,0x00,0x02,0x00,0x7A,0x00,0x02,0x00,0x7A,0x00,0x02,0x00,
0x7A,0x80,0x81,0x82,0x00,0x02,0x90,0x3C,0x91,0x47,0x92,0x53,0x00,0x7A,0x00,0x02,
0x00,0x7A,0x00,0x02,0x00,0x7A,0x00,0x02,0x00,0x7A,0x00,0x02,0x00,0x7A,0x00,0x02,
0x00,0x7A,0x00,0x02,0x00,0x7A,0x00,0x02,0x00,0x7A,0x80,0x00,0x02,0x90,0x3B,0x00,
0x7A,0x00,0x02,0x00,0x7A,0x00,0x02,0x00,0x7A,0x00,0x02,0x00,0x7A,0x00,0x02,0x00,
0x7A,0x00,0x02,0x00,0x7A,0x00,0x02,0x00,0x7A,0x00,0x02,0x00,0x7A,0x80,0x81,0x82,
0x00,0x02,0x90,0x43,0x92,0x4F,0x91,0x58,0x00,0x7A,0x82,0x00,0x02,0x92,0x4F,0x00,
0x7A,0x82,0x00,0x02,0x92,0x4C,0x00,0x7A,0x82,0x00,0x02,0x92,0x4C,0x00,0x7A,0x82,
0x00,0x02,0x92,0x4C,0x00,0x7A,0x82,0x00,0x02,0x92,0x4C,0x00,0x7A,0x82,0x00,0x02,
0x92,0x4F,0x00,0x7A,0x82,0x00,0x02,0x92,0x4F,0x00,0x7A,0x82,0x00,0x02,0x92,0x4F,
0x00,0x7A,0x82,0x00,0x02,0x92,0x4F,0x00,0x7A,0x82,0x00,0x02,0x92,0x4C,0x00,0x7A,
0x82,0x00,0x02,0x92,0x4C,0x00,0x7A,0x82,0x00,0x02,0x92,0x4C,0x00,0x7A,0x82,0x00,
0x02,0x92,0x4C,0x00,0x7A,0x82,0x00,0x02,0x92,0x4F,0x00,0x7A,0x82,0x00,0x02,0x92,
0x4F,0x00,0x7A,0x80,0x82,0x00,0x02,0x90,0x40,0x92,0x4F,0x00,0x7A,0x82,0x00,0x02,
0x92,0x4F,0x00,0x7A,0x82,0x00,0x02,0x92,0x4C,0x00,0x7A,0x82,0x00,0x02,0x92,0x4C,
0x00,0x7A,0x82,0x81,0x00,0x02,0x92,0x4C,0x91,0x58,0x00,0x7A,0x82,0x00,0x02,0x92,
0x4C,0x00,0x7A,0x82,0x00,0x02,0x92,0x4F,0x00,0x7A,0x82,0x00,0x02,0x92,0x4F,0x00,
0x7A,0x82,0x81,0x00,0x02,0x92,0x4F,0x91,0x58,0x00,0x7A,0x82,0x00,0x02,0x92,0x4F,
0x00,0x7A,0x82,0x00,0x02,0x92,0x4C,0x00,0x7A,0x82,0x00,0x02,0x92,0x4C,0x00,0x7A,
0x82,0x00,0x02,0x92,0x4C,0x00,0x7A,0x82,0x00,0x02,0x92,0x4C,0x00,0x7A,0x82,0x81,
0x00,0x02,0x92,0x4F,0x91,0x5F,0x00,0x7A,0x82,0x00,0x02,0x92,0x4F,0x00,0x7A,0x80,
0x82,0x81,0x00,0x02,0x90,0x40,0x92,0x4F,0x91,0x5D,0x00,0x7A,0x82,0x00,0x02,0x92,
0x4F,0x00,0x7A,0x82,0x00,0x02,0x92,0x4C,0x00,0x7A,0x82,0x00,0x02,0x92,0x4C,0x00,
0x7A,0x82,0x00,0x02,0x92,0x4C,0x00,0x7A,0x82,0x00,0x02,0x92,0x4C,0x00,0x7A,0x82,
0x00,0x02,0x92,0x4F,0x00,0x7A,0x82,0x00,0x02,0x92,0x4F,0x00,0x7A,0x82,0x00,0x02,
0x92,0x4F,0x00,0x7A,0x82,0x00,0x02,0x92,0x4F,0x00,0x7A,0x82,0x00,0x02,0x92,0x4C,
0x00,0x7A,0x82,0x00,0x02,0x92,0x4C,0x00,0x7A,0x82,0x00,0x02,0x92,0x4C,0x00,0x7A,
0x82,0x00,0x02,0x92,0x4C,0x00,0x7A,0x82,0x00,0x02,0x92,0x4F,0x00,0x7A,0x82,0x00,
0x02,0x92,0x4F,0x00,0x7A,0x80,0x82,0x81,0x00,0x02,0x90,0x40,0x92,0x4F,0x91,0x5B,
0x00,0x7A,0x82,0x00,0x02,0x92,0x4F,0x00,0x7A,0x82,0x00,0x02,0x92,0x4C,0x00,0x7A,
0x82,0x00,0x02,0x92,0x4C,0x00,0x7A,0x82,0x00,0x02,0x92,0x4C,0x00,0x7A,0x82,0x00,
0x02,0x92,0x4C,0x00,0x7A,0x82,0x00,0x02,0x92,0x4F,0x00,0x7A,0x82,0x00,0x02,0x92,
0x4F,0x00,0x7A,0x80,0x82,0x81,0x00,0x02,0x90,0x42,0x92,0x4F,0x91,0x5A,0x00,0x7A,
0x82,0x00,0x02,0x92,0x4F,0x00,0x7A,0x82,0x00,0x02,0x92,0x4C,0x00,0x7A,0x82,0x00,
0x02,0x92,0x4C,0x00,0x7A,0x82,0x00,0x02,0x92,0x4C,0x00,0x7A,0x82,0x00,0x02,0x92,
0x4C,0x00,0x7A,0x82,0x00,0x02,0x92,0x4F,0x00,0x7A,0x82,0x00,0x02,0x92,0x4F,0x00,
0x7A,0x80,0x82,0x81,0x00,0x02,0x90,0x3E,0x92,0x4F,0x91,0x58,0x00,0x7A,0x82,0x80,
0x00,0x02,0x92,0x4F,0x90,0x43,0x00,0x7A,0x82,0x80,0x00,0x02,0x90,0x40,0x92,0x4C,
0x00,0x7A,0x82,0x80,0x00,0x02,0x92,0x4C,0x90,0x40,0x00,0x7A,0x82,0x80,0x00,0x02,
0x92,0x4C,0x90,0x40,0x00,0x7A,0x82,0x80,0x00,0x02,0x92,0x4C,0x90,0x40,0x00,0x7A,
0x82,0x80,0x00,0x02,0x92,0x4F,0x90,0x43,0x00,0x7A,0x82,0x80,0x00,0x02,0x92,0x4F,
0x90,0x43,0x00,0x7A,0x82,0x80,0x00,0x02,0x90,0x40,0x92,0x4F,0x00,0x7A,0x82,0x80,
0x00,0x02,0x92,0x4F,0x90,0x43,0x00,0x7A,0x82,0x80,0x00,0x02,0x90,0x42,0x92,0x4C,
0x00,0x7A,0x82,0x80,0x00,0x02,0x92,0x4C,0x90,0x40,0x00,0x7A,0x82,0x80,0x00,0x02,
0x92,0x4C,0x90,0x40,0x00,0x7A,0x82,0x80,0x00,0x02,0x92,0x4C,0x90,0x40,0x00,0x7A,
0x82,0x80,0x00,0x02,0x92,0x4F,0x90,0x43,0x00,0x7A,0x82,0x80,0x00,0x02,0x92,0x4F,
0x90,0x43,0x00,0x7A,0x82,0x81,0x80,0x00,0x02,0x90,0x3E,0x92,0x4A,0x91,0x56,0x00,
0x7A,0x82,0x81,0x80,0x00,0x7F,0x92,0x4C,0x91,0x58,0x90,0x4C,0x00,0x7A,0x82,0x81,
0x80,0x02,0x73,0x92,0x4C,0x91,0x58,0x90,0x4C,0x00,0x7A,0x82,0x81,0x80,0x00,0x7F,
0x92,0x4E,0x91,0x5A,0x90,0x4E,0x00,0x7A,0x82,0x81,0x80,0x02,0x73,0x92,0x4C,0x91,
0x58,0x90,0x4C,0x0F,0x9D,0x82,0x81,0x80,0xF0};
Playtune p;
void setup() {
p.tune_initchan(10);
p.tune_initchan(11);
p.tune_initchan(12);
}
void loop() {
p.tune_playscore(avengers); // start
while (p.tune_playing); // wait while playing
p.tune_delay(3000); // do not use Arduino delay
}
Code snippet #1C/C++
// Plays polyphonic music using 3 interrupts
// Playtune library is required: https://github.com/LenShustek/arduino-playtune
// 2019 - Marcelo Maximiano - Maxblitz.com
#include <Playtune.h>
const byte PROGMEM avengers[] = {
0x90,0x3E,0x00,0x7A,0x80,0x00,0x02,0x90,0x3E,0x00,0x7A,0x80,0x00,0x02,0x90,0x3E,
0x00,0x7A,0x80,0x01,0x79,0x90,0x3E,0x00,0x7A,0x80,0x00,0x02,0x90,0x3E,0x00,0x7A,
0x80,0x00,0x02,0x90,0x3E,0x00,0x7A,0x80,0x01,0x79,0x90,0x3E,0x00,0x7A,0x80,0x00,
0x02,0x90,0x3E,0x00,0x7A,0x80,0x00,0x02,0x90,0x3E,0x00,0x7A,0x80,0x00,0x02,0x90,
0x3E,0x00,0x7A,0x80,0x00,0x02,0x90,0x3F,0x00,0x7A,0x80,0x00,0x02,0x90,0x3F,0x00,
0x7A,0x80,0x00,0x02,0x90,0x3F,0x00,0x7A,0x80,0x01,0x79,0x90,0x3F,0x00,0x7A,0x80,
0x00,0x02,0x90,0x3F,0x00,0x7A,0x80,0x00,0x02,0x90,0x40,0x00,0x7A,0x80,0x01,0x79,
0x90,0x40,0x00,0x7A,0x80,0x00,0x02,0x90,0x40,0x00,0x7A,0x80,0x00,0x02,0x90,0x40,
0x00,0x7A,0x80,0x00,0x02,0x90,0x40,0x00,0x7A,0x80,0x00,0x02,0x90,0x41,0x00,0x7A,
0x80,0x00,0x02,0x90,0x41,0x00,0x7A,0x80,0x00,0x02,0x90,0x41,0x00,0x7A,0x80,0x01,
0x79,0x90,0x41,0x00,0x7A,0x80,0x00,0x02,0x90,0x41,0x00,0x7A,0x80,0x00,0x02,0x90,
0x40,0x00,0x7A,0x80,0x01,0x79,0x90,0x40,0x00,0x7A,0x80,0x00,0x02,0x90,0x40,0x00,
0x7A,0x80,0x00,0x02,0x90,0x40,0x00,0x7A,0x80,0x00,0x02,0x90,0x40,0x00,0x7A,0x80,
0x00,0x02,0x90,0x3F,0x00,0x7A,0x80,0x00,0x02,0x90,0x3F,0x00,0x7A,0x80,0x00,0x02,
0x90,0x3F,0x00,0x7A,0x80,0x01,0x79,0x90,0x3F,0x00,0x7A,0x80,0x00,0x02,0x90,0x3F,
0x00,0x7A,0x80,0x00,0x02,0x90,0x3A,0x00,0xF7,0x80,0x00,0xFC,0x90,0x3C,0x00,0xF7,
0x80,0x00,0xFC,0x90,0x4A,0x91,0x37,0x92,0x4F,0x00,0x7A,0x80,0x81,0x00,0x02,0x90,
0x3E,0x91,0x4A,0x00,0x7A,0x80,0x81,0x00,0x02,0x90,0x3E,0x91,0x4A,0x00,0x7A,0x80,
0x81,0x01,0x79,0x90,0x3E,0x91,0x4A,0x00,0x7A,0x80,0x81,0x00,0x02,0x90,0x3E,0x91,
0x4A,0x00,0x7A,0x80,0x81,0x00,0x02,0x90,0x3E,0x91,0x4A,0x00,0x7A,0x80,0x81,0x01,
0x79,0x90,0x3E,0x91,0x4A,0x00,0x7A,0x80,0x81,0x00,0x02,0x90,0x3E,0x91,0x4A,0x00,
0x7A,0x80,0x81,0x00,0x02,0x90,0x3E,0x91,0x4A,0x00,0x7A,0x80,0x81,0x00,0x02,0x90,
0x3E,0x91,0x4A,0x00,0x7A,0x82,0x80,0x81,0x00,0x02,0x92,0x4F,0x90,0x3F,0x91,0x4B,
0x00,0x7A,0x80,0x81,0x00,0x02,0x90,0x3F,0x91,0x4B,0x00,0x7A,0x80,0x81,0x00,0x02,
0x90,0x3F,0x91,0x4B,0x00,0x7A,0x80,0x81,0x01,0x79,0x90,0x3F,0x91,0x4B,0x00,0x7A,
0x80,0x81,0x00,0x02,0x90,0x3F,0x91,0x4B,0x00,0x7A,0x80,0x81,0x00,0x02,0x90,0x40,
0x91,0x4C,0x00,0x7A,0x80,0x81,0x01,0x79,0x90,0x40,0x91,0x4C,0x00,0x7A,0x80,0x81,
0x00,0x02,0x90,0x40,0x91,0x4C,0x00,0x7A,0x80,0x81,0x00,0x02,0x90,0x40,0x91,0x4C,
0x00,0x7A,0x80,0x81,0x00,0x02,0x90,0x40,0x91,0x4C,0x00,0x7A,0x82,0x80,0x81,0x00,
0x02,0x92,0x4F,0x90,0x41,0x91,0x4D,0x00,0x7A,0x80,0x81,0x00,0x02,0x90,0x41,0x91,
0x4D,0x00,0x7A,0x80,0x81,0x00,0x02,0x90,0x41,0x91,0x4D,0x00,0x7A,0x80,0x81,0x01,
0x79,0x90,0x41,0x91,0x4D,0x00,0x7A,0x80,0x81,0x00,0x02,0x90,0x41,0x91,0x4D,0x00,
0x7A,0x80,0x81,0x00,0x02,0x90,0x40,0x91,0x4C,0x00,0x7A,0x80,0x81,0x01,0x79,0x90,
0x40,0x91,0x4C,0x00,0x7A,0x80,0x81,0x00,0x02,0x90,0x40,0x91,0x4C,0x00,0x7A,0x80,
0x81,0x00,0x02,0x90,0x40,0x91,0x4C,0x00,0x7A,0x80,0x81,0x00,0x02,0x90,0x40,0x91,
0x4C,0x00,0x7A,0x82,0x80,0x81,0x00,0x02,0x92,0x4F,0x90,0x3F,0x91,0x4B,0x00,0x7A,
0x80,0x81,0x00,0x02,0x90,0x3F,0x91,0x4B,0x00,0x7A,0x80,0x81,0x00,0x02,0x90,0x3F,
0x91,0x4B,0x00,0x7A,0x80,0x81,0x01,0x79,0x90,0x3F,0x91,0x4B,0x00,0x7A,0x80,0x81,
0x00,0x02,0x90,0x3F,0x91,0x4B,0x00,0x7A,0x80,0x81,0x00,0x02,0x90,0x3A,0x91,0x46,
0x00,0xF7,0x80,0x81,0x00,0xFC,0x90,0x3C,0x91,0x48,0x00,0xF7,0x80,0x81,0x00,0xFA,
0x82,0x00,0x02,0x90,0x37,0x91,0x3E,0x92,0x4A,0x00,0x7A,0x81,0x82,0x00,0x02,0x91,
0x3E,0x92,0x4A,0x00,0x7A,0x81,0x82,0x00,0x02,0x91,0x3E,0x92,0x4A,0x00,0x7A,0x81,
0x82,0x00,0x02,0x92,0x4F,0x00,0x7A,0x82,0x00,0x02,0x92,0x4F,0x00,0x7A,0x82,0x00,
0x02,0x92,0x4A,0x00,0x7A,0x82,0x00,0x02,0x91,0x3E,0x92,0x4A,0x00,0x7A,0x81,0x82,
0x00,0x02,0x91,0x3E,0x92,0x4A,0x00,0x7A,0x81,0x82,0x00,0x02,0x91,0x3E,0x92,0x4A,
0x00,0x7A,0x81,0x82,0x00,0x02,0x92,0x4A,0x00,0x7A,0x82,0x00,0x02,0x92,0x4A,0x00,
0x7A,0x82,0x00,0x02,0x92,0x4F,0x00,0x7A,0x82,0x00,0x02,0x91,0x3E,0x92,0x4A,0x00,
0x7A,0x81,0x82,0x00,0x02,0x91,0x3E,0x92,0x4A,0x00,0x7A,0x80,0x81,0x82,0x00,0x02,
0x91,0x3E,0x92,0x4A,0x90,0x37,0x00,0x7A,0x81,0x82,0x80,0x00,0x02,0x91,0x3E,0x92,
0x4A,0x90,0x37,0x00,0x7A,0x81,0x82,0x80,0x00,0x02,0x90,0x3E,0x91,0x3F,0x92,0x4B,
0x00,0x7A,0x81,0x82,0x00,0x02,0x91,0x3F,0x92,0x4B,0x00,0x7A,0x81,0x82,0x00,0x02,
0x91,0x3F,0x92,0x4B,0x00,0x7A,0x81,0x82,0x00,0x02,0x92,0x4F,0x00,0x7A,0x80,0x82,
0x00,0x02,0x90,0x3C,0x92,0x4F,0x00,0x7A,0x82,0x00,0x02,0x92,0x4A,0x00,0x3C,0x80,
0x00,0x3E,0x82,0x00,0x02,0x91,0x3F,0x92,0x4B,0x90,0x37,0x00,0x7A,0x81,0x82,0x80,
0x00,0x02,0x90,0x3A,0x91,0x3F,0x92,0x4B,0x00,0x3C,0x80,0x00,0x3E,0x81,0x82,0x00,
0x02,0x90,0x3A,0x91,0x40,0x92,0x4C,0x00,0x7A,0x81,0x82,0x00,0x02,0x92,0x4A,0x00,
0x7A,0x82,0x00,0x02,0x92,0x4A,0x00,0x7A,0x82,0x00,0x02,0x92,0x4F,0x00,0x7A,0x80,
0x82,0x00,0x02,0x90,0x3C,0x91,0x40,0x92,0x4C,0x00,0x7A,0x81,0x82,0x00,0x02,0x91,
0x40,0x92,0x4C,0x00,0x7A,0x81,0x82,0x00,0x02,0x91,0x40,0x92,0x4C,0x00,0x7A,0x80,
0x81,0x82,0x00,0x02,0x90,0x3E,0x91,0x40,0x92,0x4C,0x00,0x7A,0x80,0x81,0x82,0x00,
0x02,0x90,0x3E,0x91,0x41,0x92,0x4D,0x00,0x7A,0x81,0x82,0x00,0x02,0x91,0x41,0x92,
0x4D,0x00,0x7A,0x81,0x82,0x00,0x02,0x91,0x41,0x92,0x4D,0x00,0x7A,0x81,0x82,0x00,
0x02,0x92,0x4F,0x00,0x7A,0x80,0x82,0x00,0x02,0x90,0x37,0x92,0x4F,0x00,0x7A,0x82,
0x00,0x02,0x92,0x4A,0x00,0x7A,0x82,0x00,0x02,0x91,0x41,0x92,0x4D,0x00,0x7A,0x81,
0x82,0x00,0x02,0x91,0x41,0x92,0x4D,0x00,0x7A,0x81,0x82,0x00,0x02,0x91,0x40,0x92,
0x4C,0x00,0x7A,0x81,0x82,0x00,0x02,0x92,0x4A,0x00,0x7A,0x82,0x00,0x02,0x92,0x4A,
0x00,0x7A,0x82,0x00,0x02,0x92,0x4F,0x00,0x7A,0x80,0x82,0x00,0x02,0x91,0x40,0x92,
0x4C,0x90,0x37,0x00,0x7A,0x81,0x82,0x80,0x00,0x02,0x91,0x40,0x92,0x4C,0x90,0x37,
0x00,0x7A,0x81,0x82,0x80,0x00,0x02,0x91,0x40,0x92,0x4C,0x90,0x37,0x00,0x7A,0x81,
0x82,0x80,0x00,0x02,0x91,0x40,0x92,0x4C,0x90,0x37,0x00,0x7A,0x81,0x82,0x80,0x00,
0x02,0x90,0x3E,0x91,0x3F,0x92,0x4B,0x00,0x7A,0x81,0x82,0x00,0x02,0x91,0x3F,0x92,
0x4B,0x00,0x7A,0x81,0x82,0x00,0x02,0x91,0x3F,0x92,0x4B,0x00,0x7A,0x81,0x82,0x00,
0x02,0x92,0x4F,0x00,0x7A,0x80,0x82,0x00,0x02,0x90,0x3C,0x92,0x4F,0x00,0x7A,0x82,
0x00,0x02,0x92,0x4A,0x00,0x3C,0x80,0x00,0x3E,0x82,0x00,0x02,0x91,0x3F,0x92,0x4B,
0x90,0x37,0x00,0x7A,0x81,0x82,0x80,0x00,0x02,0x90,0x3A,0x91,0x3F,0x92,0x4B,0x00,
0x3C,0x80,0x00,0x3E,0x81,0x82,0x00,0x02,0x90,0x3A,0x91,0x3A,0x92,0x46,0x00,0x7A,
0x00,0x02,0x00,0x7A,0x81,0x82,0x00,0x02,0x92,0x4A,0x00,0x7A,0x82,0x00,0x02,0x92,
0x4F,0x00,0x7A,0x80,0x82,0x00,0x02,0x90,0x39,0x91,0x3C,0x92,0x48,0x00,0x7A,0x00,
0x02,0x00,0x7A,0x81,0x82,0x00,0x02,0x92,0x4A,0x00,0x7A,0x82,0x00,0x02,0x92,0x4F,
0x00,0x7A,0x80,0x82,0x00,0x02,0x90,0x37,0x91,0x3E,0x92,0x4A,0x00,0x7A,0x81,0x82,
0x00,0x02,0x91,0x3E,0x92,0x4A,0x00,0x7A,0x81,0x82,0x00,0x02,0x91,0x3E,0x92,0x4A,
0x00,0x7A,0x81,0x82,0x00,0x02,0x92,0x4F,0x00,0x7A,0x82,0x00,0x02,0x92,0x4F,0x00,
0x7A,0x82,0x00,0x02,0x92,0x4A,0x00,0x7A,0x82,0x00,0x02,0x91,0x3E,0x92,0x4A,0x00,
0x7A,0x81,0x82,0x00,0x02,0x91,0x3E,0x92,0x4A,0x00,0x7A,0x81,0x82,0x00,0x02,0x91,
0x3E,0x92,0x4A,0x00,0x7A,0x81,0x82,0x00,0x02,0x92,0x4A,0x00,0x7A,0x82,0x00,0x02,
0x92,0x4A,0x00,0x7A,0x82,0x00,0x02,0x92,0x4F,0x00,0x7A,0x82,0x00,0x02,0x91,0x3E,
0x92,0x4A,0x00,0x7A,0x81,0x82,0x00,0x02,0x91,0x3E,0x92,0x4A,0x00,0x7A,0x80,0x81,
0x82,0x00,0x02,0x91,0x3E,0x92,0x4A,0x90,0x37,0x00,0x7A,0x81,0x82,0x80,0x00,0x02,
0x91,0x3E,0x92,0x4A,0x90,0x37,0x00,0x7A,0x81,0x82,0x80,0x00,0x02,0x90,0x3E,0x91,
0x3F,0x92,0x4B,0x00,0x7A,0x81,0x82,0x00,0x02,0x91,0x3F,0x92,0x4B,0x00,0x7A,0x81,
0x82,0x00,0x02,0x91,0x3F,0x92,0x4B,0x00,0x7A,0x81,0x82,0x00,0x02,0x92,0x4F,0x00,
0x7A,0x80,0x82,0x00,0x02,0x90,0x3C,0x92,0x4F,0x00,0x7A,0x82,0x00,0x02,0x92,0x4A,
0x00,0x3C,0x80,0x00,0x3E,0x82,0x00,0x02,0x91,0x3F,0x92,0x4B,0x90,0x37,0x00,0x7A,
0x81,0x82,0x80,0x00,0x02,0x90,0x3A,0x91,0x3F,0x92,0x4B,0x00,0x3C,0x80,0x00,0x3E,
0x81,0x82,0x00,0x02,0x90,0x3A,0x91,0x40,0x92,0x4C,0x00,0x7A,0x81,0x82,0x00,0x02,
0x92,0x4A,0x00,0x7A,0x82,0x00,0x02,0x92,0x4A,0x00,0x7A,0x82,0x00,0x02,0x92,0x4F,
0x00,0x7A,0x80,0x82,0x00,0x02,0x90,0x3C,0x91,0x40,0x92,0x4C,0x00,0x7A,0x81,0x82,
0x00,0x02,0x91,0x40,0x92,0x4C,0x00,0x7A,0x81,0x82,0x00,0x02,0x91,0x40,0x92,0x4C,
0x00,0x7A,0x80,0x81,0x82,0x00,0x02,0x90,0x3E,0x91,0x40,0x92,0x4C,0x00,0x7A,0x80,
0x81,0x82,0x00,0x02,0x90,0x3E,0x91,0x41,0x92,0x4D,0x00,0x7A,0x81,0x82,0x00,0x02,
0x91,0x41,0x92,0x4D,0x00,0x7A,0x81,0x82,0x00,0x02,0x91,0x41,0x92,0x4D,0x00,0x7A,
0x81,0x82,0x00,0x02,0x92,0x4F,0x00,0x7A,0x80,0x82,0x00,0x02,0x90,0x37,0x92,0x4F,
0x00,0x7A,0x82,0x00,0x02,0x92,0x4A,0x00,0x7A,0x82,0x00,0x02,0x91,0x41,0x92,0x4D,
0x00,0x7A,0x81,0x82,0x00,0x02,0x91,0x41,0x92,0x4D,0x00,0x7A,0x81,0x82,0x00,0x02,
0x91,0x40,0x92,0x4C,0x00,0x7A,0x81,0x82,0x00,0x02,0x92,0x4A,0x00,0x7A,0x82,0x00,
0x02,0x92,0x4A,0x00,0x7A,0x82,0x00,0x02,0x92,0x4F,0x00,0x7A,0x80,0x82,0x00,0x02,
0x91,0x40,0x92,0x4C,0x90,0x37,0x00,0x7A,0x81,0x82,0x80,0x00,0x02,0x91,0x40,0x92,
0x4C,0x90,0x37,0x00,0x7A,0x81,0x82,0x80,0x00,0x02,0x91,0x40,0x92,0x4C,0x90,0x37,
0x00,0x7A,0x81,0x82,0x80,0x00,0x02,0x91,0x40,0x92,0x4C,0x90,0x37,0x00,0x7A,0x81,
0x82,0x80,0x00,0x02,0x90,0x3E,0x91,0x3F,0x92,0x4B,0x00,0x7A,0x81,0x82,0x00,0x02,
0x91,0x3F,0x92,0x4B,0x00,0x7A,0x81,0x82,0x00,0x02,0x91,0x3F,0x92,0x4B,0x00,0x7A,
0x81,0x82,0x00,0x02,0x92,0x4F,0x00,0x7A,0x80,0x82,0x00,0x02,0x90,0x3C,0x92,0x4F,
0x00,0x7A,0x82,0x00,0x02,0x92,0x4A,0x00,0x3C,0x80,0x00,0x3E,0x82,0x00,0x02,0x91,
0x3F,0x92,0x4B,0x90,0x37,0x00,0x7A,0x81,0x82,0x80,0x00,0x02,0x90,0x3A,0x91,0x3F,
0x92,0x4B,0x00,0x3C,0x80,0x00,0x3E,0x81,0x82,0x00,0x02,0x90,0x3A,0x91,0x3A,0x92,
0x46,0x00,0x7A,0x00,0x02,0x00,0x7A,0x81,0x82,0x00,0x02,0x92,0x4A,0x00,0x7A,0x82,
0x00,0x02,0x92,0x4F,0x00,0x7A,0x80,0x82,0x00,0x02,0x90,0x39,0x91,0x3C,0x92,0x48,
0x00,0x7A,0x00,0x02,0x00,0x7A,0x81,0x82,0x00,0x02,0x92,0x4A,0x00,0x7A,0x82,0x00,
0x02,0x92,0x4F,0x00,0x7A,0x80,0x82,0x00,0x02,0x90,0x4F,0x91,0x37,0x92,0x3E,0x00,
0x7A,0x82,0x00,0x02,0x92,0x3E,0x00,0x7A,0x82,0x00,0x02,0x92,0x3E,0x00,0x7A,0x82,
0x00,0x02,0x92,0x4F,0x00,0x7A,0x82,0x00,0x02,0x92,0x4F,0x00,0x7A,0x82,0x00,0x02,
0x92,0x4A,0x00,0x7A,0x82,0x00,0x02,0x92,0x3E,0x00,0x7A,0x82,0x00,0x02,0x92,0x3E,
0x00,0x7A,0x82,0x00,0x02,0x92,0x3E,0x00,0x7A,0x82,0x00,0x02,0x92,0x4A,0x00,0x7A,
0x82,0x00,0x02,0x92,0x4A,0x00,0x7A,0x82,0x00,0x02,0x92,0x4F,0x00,0x7A,0x82,0x00,
0x02,0x92,0x3E,0x00,0x7A,0x82,0x00,0x02,0x92,0x3E,0x00,0x7A,0x80,0x81,0x82,0x00,
0x02,0x92,0x3E,0x90,0x4A,0x91,0x37,0x00,0x7A,0x82,0x80,0x81,0x00,0x02,0x92,0x3E,
0x90,0x4A,0x91,0x37,0x00,0x7A,0x82,0x80,0x81,0x00,0x02,0x90,0x56,0x91,0x3E,0x92,
0x3F,0x00,0x7A,0x82,0x00,0x02,0x92,0x3F,0x00,0x7A,0x82,0x00,0x02,0x92,0x3F,0x00,
0x7A,0x82,0x00,0x02,0x92,0x4F,0x00,0x7A,0x80,0x81,0x82,0x00,0x02,0x90,0x54,0x91,
0x3C,0x92,0x4F,0x00,0x7A,0x82,0x00,0x02,0x92,0x4A,0x00,0x3C,0x80,0x81,0x00,0x3E,
0x82,0x00,0x02,0x92,0x3F,0x90,0x4B,0x91,0x37,0x00,0x7A,0x82,0x80,0x81,0x00,0x02,
0x90,0x52,0x91,0x3A,0x92,0x3F,0x00,0x3C,0x80,0x81,0x00,0x3E,0x82,0x00,0x02,0x90,
0x52,0x91,0x3A,0x92,0x40,0x00,0x7A,0x82,0x00,0x02,0x92,0x4A,0x00,0x7A,0x82,0x00,
0x02,0x92,0x4A,0x00,0x7A,0x82,0x00,0x02,0x92,0x4F,0x00,0x7A,0x80,0x81,0x82,0x00,
0x02,0x90,0x54,0x91,0x3C,0x92,0x40,0x00,0x7A,0x82,0x00,0x02,0x92,0x40,0x00,0x7A,
0x82,0x00,0x02,0x92,0x40,0x00,0x7A,0x80,0x81,0x82,0x00,0x02,0x90,0x56,0x91,0x3E,
0x92,0x40,0x00,0x7A,0x80,0x81,0x82,0x00,0x02,0x90,0x56,0x91,0x3E,0x92,0x41,0x00,
0x7A,0x82,0x00,0x02,0x92,0x41,0x00,0x7A,0x82,0x00,0x02,0x92,0x41,0x00,0x7A,0x82,
0x00,0x02,0x92,0x4F,0x00,0x7A,0x80,0x81,0x82,0x00,0x02,0x90,0x4F,0x91,0x37,0x92,
0x4F,0x00,0x7A,0x82,0x00,0x02,0x92,0x4A,0x00,0x7A,0x82,0x00,0x02,0x92,0x41,0x00,
0x7A,0x82,0x00,0x02,0x92,0x41,0x00,0x7A,0x82,0x00,0x02,0x92,0x40,0x00,0x7A,0x82,
0x00,0x02,0x92,0x4A,0x00,0x7A,0x82,0x00,0x02,0x92,0x4A,0x00,0x7A,0x82,0x00,0x02,
0x92,0x4F,0x00,0x7A,0x80,0x81,0x82,0x00,0x02,0x92,0x40,0x90,0x4C,0x91,0x37,0x00,
0x7A,0x82,0x80,0x81,0x00,0x02,0x92,0x40,0x90,0x4C,0x91,0x37,0x00,0x7A,0x82,0x80,
0x81,0x00,0x02,0x92,0x40,0x90,0x4C,0x91,0x37,0x00,0x7A,0x82,0x80,0x81,0x00,0x02,
0x92,0x40,0x90,0x4C,0x91,0x37,0x00,0x7A,0x82,0x80,0x81,0x00,0x02,0x90,0x56,0x91,
0x3E,0x92,0x3F,0x00,0x7A,0x82,0x00,0x02,0x92,0x3F,0x00,0x7A,0x82,0x00,0x02,0x92,
0x3F,0x00,0x7A,0x82,0x00,0x02,0x92,0x4F,0x00,0x7A,0x80,0x81,0x82,0x00,0x02,0x90,
0x54,0x91,0x3C,0x92,0x4F,0x00,0x7A,0x82,0x00,0x02,0x92,0x4A,0x00,0x3C,0x80,0x81,
0x00,0x3E,0x82,0x00,0x02,0x92,0x3F,0x90,0x4B,0x91,0x37,0x00,0x7A,0x82,0x80,0x81,
0x00,0x02,0x90,0x52,0x91,0x3A,0x92,0x3F,0x00,0x3C,0x80,0x81,0x00,0x3E,0x82,0x00,
0x02,0x90,0x52,0x91,0x3A,0x92,0x3A,0x00,0x7A,0x00,0x02,0x00,0x7A,0x82,0x00,0x02,
0x92,0x4A,0x00,0x7A,0x82,0x00,0x02,0x92,0x4F,0x00,0x7A,0x80,0x81,0x82,0x00,0x02,
0x90,0x51,0x91,0x39,0x92,0x3C,0x00,0x7A,0x00,0x02,0x00,0x7A,0x82,0x00,0x02,0x92,
0x4A,0x00,0x7A,0x82,0x00,0x02,0x92,0x4F,0x00,0x7A,0x80,0x81,0x82,0x00,0x02,0x90,
0x4F,0x91,0x37,0x92,0x3E,0x00,0x7A,0x82,0x00,0x02,0x92,0x3E,0x00,0x7A,0x82,0x00,
0x02,0x92,0x3E,0x00,0x7A,0x82,0x00,0x02,0x92,0x4F,0x00,0x7A,0x82,0x00,0x02,0x92,
0x4F,0x00,0x7A,0x82,0x00,0x02,0x92,0x4A,0x00,0x7A,0x82,0x00,0x02,0x92,0x3E,0x00,
0x7A,0x82,0x00,0x02,0x92,0x3E,0x00,0x7A,0x82,0x00,0x02,0x92,0x3E,0x00,0x7A,0x82,
0x00,0x02,0x92,0x4A,0x00,0x7A,0x82,0x00,0x02,0x92,0x4A,0x00,0x7A,0x82,0x00,0x02,
0x92,0x4F,0x00,0x7A,0x82,0x00,0x02,0x92,0x3E,0x00,0x7A,0x82,0x00,0x02,0x92,0x3E,
0x00,0x7A,0x80,0x81,0x82,0x00,0x02,0x92,0x3E,0x90,0x4A,0x91,0x37,0x00,0x7A,0x82,
0x80,0x81,0x00,0x02,0x92,0x3E,0x90,0x4A,0x91,0x37,0x00,0x7A,0x82,0x80,0x81,0x00,
0x02,0x90,0x56,0x91,0x3E,0x92,0x3F,0x00,0x7A,0x82,0x00,0x02,0x92,0x3F,0x00,0x7A,
0x82,0x00,0x02,0x92,0x3F,0x00,0x7A,0x82,0x00,0x02,0x92,0x4F,0x00,0x7A,0x80,0x81,
0x82,0x00,0x02,0x90,0x54,0x91,0x3C,0x92,0x4F,0x00,0x7A,0x82,0x00,0x02,0x92,0x4A,
0x00,0x3C,0x80,0x81,0x00,0x3E,0x82,0x00,0x02,0x92,0x3F,0x90,0x4B,0x91,0x37,0x00,
0x7A,0x82,0x80,0x81,0x00,0x02,0x90,0x52,0x91,0x3A,0x92,0x3F,0x00,0x3C,0x80,0x81,
0x00,0x3E,0x82,0x00,0x02,0x90,0x52,0x91,0x3A,0x92,0x40,0x00,0x7A,0x82,0x00,0x02,
0x92,0x4A,0x00,0x7A,0x82,0x00,0x02,0x92,0x4A,0x00,0x7A,0x82,0x00,0x02,0x92,0x4F,
0x00,0x7A,0x80,0x81,0x82,0x00,0x02,0x90,0x54,0x91,0x3C,0x92,0x40,0x00,0x7A,0x82,
0x00,0x02,0x92,0x40,0x00,0x7A,0x82,0x00,0x02,0x92,0x40,0x00,0x7A,0x80,0x81,0x82,
0x00,0x02,0x90,0x56,0x91,0x3E,0x92,0x40,0x00,0x7A,0x80,0x81,0x82,0x00,0x02,0x90,
0x56,0x91,0x3E,0x92,0x41,0x00,0x7A,0x82,0x00,0x02,0x92,0x41,0x00,0x7A,0x82,0x00,
0x02,0x92,0x41,0x00,0x7A,0x82,0x00,0x02,0x92,0x4F,0x00,0x7A,0x80,0x81,0x82,0x00,
0x02,0x90,0x4F,0x91,0x37,0x92,0x4F,0x00,0x7A,0x82,0x00,0x02,0x92,0x4A,0x00,0x7A,
0x82,0x00,0x02,0x92,0x41,0x00,0x7A,0x82,0x00,0x02,0x92,0x41,0x00,0x7A,0x82,0x00,
0x02,0x92,0x40,0x00,0x7A,0x82,0x00,0x02,0x92,0x4A,0x00,0x7A,0x82,0x00,0x02,0x92,
0x4A,0x00,0x7A,0x82,0x00,0x02,0x92,0x4F,0x00,0x7A,0x80,0x81,0x82,0x00,0x02,0x92,
0x40,0x90,0x4C,0x91,0x37,0x00,0x7A,0x82,0x80,0x81,0x00,0x02,0x92,0x40,0x90,0x4C,
0x91,0x37,0x00,0x7A,0x82,0x80,0x81,0x00,0x02,0x92,0x40,0x90,0x4C,0x91,0x37,0x00,
0x7A,0x82,0x80,0x81,0x00,0x02,0x92,0x40,0x90,0x4C,0x91,0x37,0x00,0x7A,0x82,0x80,
0x81,0x00,0x02,0x90,0x56,0x91,0x3E,0x92,0x3F,0x00,0x7A,0x82,0x00,0x02,0x92,0x3F,
0x00,0x7A,0x82,0x00,0x02,0x92,0x3F,0x00,0x7A,0x82,0x00,0x02,0x92,0x4F,0x00,0x7A,
0x80,0x81,0x82,0x00,0x02,0x90,0x54,0x91,0x3C,0x92,0x4F,0x00,0x7A,0x82,0x00,0x02,
0x92,0x4A,0x00,0x3C,0x80,0x81,0x00,0x3E,0x82,0x00,0x02,0x92,0x3F,0x90,0x4B,0x91,
0x37,0x00,0x7A,0x82,0x80,0x81,0x00,0x02,0x90,0x52,0x91,0x3A,0x92,0x3F,0x00,0x3C,
0x80,0x81,0x00,0x3E,0x82,0x00,0x02,0x90,0x52,0x91,0x3A,0x92,0x3A,0x00,0x7A,0x00,
0x02,0x00,0x7A,0x82,0x00,0x02,0x92,0x4A,0x00,0x7A,0x82,0x00,0x02,0x92,0x4F,0x00,
0x7A,0x80,0x81,0x82,0x00,0x02,0x90,0x51,0x91,0x39,0x92,0x3C,0x00,0x7A,0x00,0x02,
0x00,0x7A,0x82,0x00,0x02,0x92,0x4A,0x00,0x7A,0x82,0x00,0x02,0x92,0x4F,0x00,0x7A,
0x80,0x81,0x82,0x00,0x02,0x92,0x4F,0x00,0x7A,0x82,0x00,0x02,0x92,0x4A,0x00,0x7A,
0x82,0x00,0x02,0x92,0x4A,0x00,0x7A,0x82,0x00,0x02,0x92,0x4F,0x00,0x7A,0x82,0x00,
0x02,0x91,0x37,0x92,0x4F,0x00,0x7A,0x82,0x00,0x02,0x92,0x4A,0x00,0x7A,0x82,0x00,
0x02,0x92,0x4A,0x00,0x7A,0x82,0x00,0x02,0x92,0x4F,0x00,0x7A,0x81,0x82,0x00,0x02,
0x91,0x43,0x92,0x4F,0x00,0x7A,0x82,0x00,0x02,0x92,0x4A,0x00,0x7A,0x82,0x00,0x02,
0x92,0x4A,0x00,0x7A,0x82,0x00,0x02,0x92,0x4F,0x00,0x7A,0x82,0x00,0x02,0x92,0x4F,
0x00,0x7A,0x82,0x00,0x02,0x92,0x4A,0x00,0x7A,0x82,0x00,0x02,0x92,0x4A,0x00,0x7A,
0x82,0x00,0x02,0x92,0x4F,0x00,0x7A,0x81,0x82,0x00,0x02,0x90,0x37,0x92,0x4F,0x00,
0x7A,0x82,0x00,0x02,0x92,0x4A,0x00,0x7A,0x82,0x00,0x02,0x92,0x4A,0x00,0x7A,0x82,
0x00,0x02,0x92,0x4F,0x00,0x7A,0x82,0x00,0x02,0x92,0x4F,0x00,0x7A,0x82,0x00,0x02,
0x92,0x4A,0x00,0x7A,0x82,0x00,0x02,0x92,0x4A,0x00,0x7A,0x82,0x00,0x02,0x92,0x4F,
0x00,0x7A,0x82,0x00,0x02,0x91,0x3C,0x92,0x4F,0x00,0x7A,0x82,0x00,0x02,0x92,0x4A,
0x00,0x7A,0x82,0x00,0x02,0x92,0x4A,0x00,0x7A,0x82,0x00,0x02,0x92,0x4F,0x00,0x7A,
0x82,0x00,0x02,0x92,0x4F,0x00,0x7A,0x82,0x00,0x02,0x92,0x4A,0x00,0x7A,0x82,0x00,
0x02,0x92,0x4A,0x00,0x7A,0x82,0x00,0x02,0x92,0x4F,0x00,0x7A,0x80,0x81,0x82,0x00,
0x02,0x91,0x3E,0x92,0x4F,0x00,0x7A,0x82,0x00,0x02,0x92,0x4A,0x00,0x7A,0x81,0x82,
0x00,0x02,0x91,0x3A,0x92,0x4A,0x00,0x7A,0x82,0x00,0x02,0x92,0x4F,0x00,0x7A,0x81,
0x82,0x00,0x02,0x91,0x37,0x92,0x4F,0x00,0x7A,0x82,0x00,0x02,0x92,0x4A,0x00,0x7A,
0x82,0x00,0x02,0x92,0x4A,0x00,0x7A,0x82,0x00,0x02,0x92,0x4F,0x00,0x7A,0x81,0x82,
0x00,0x02,0x91,0x43,0x92,0x4F,0x00,0x7A,0x82,0x00,0x02,0x92,0x4A,0x00,0x7A,0x82,
0x00,0x02,0x92,0x4A,0x00,0x7A,0x82,0x00,0x02,0x92,0x4F,0x00,0x7A,0x82,0x00,0x02,
0x92,0x4F,0x00,0x7A,0x82,0x00,0x02,0x92,0x4A,0x00,0x7A,0x82,0x00,0x02,0x92,0x4A,
0x00,0x7A,0x82,0x00,0x02,0x92,0x4F,0x00,0x7A,0x81,0x82,0x00,0x02,0x90,0x3F,0x91,
0x3C,0x92,0x4F,0x00,0x7A,0x82,0x00,0x02,0x92,0x4A,0x00,0x7A,0x82,0x00,0x02,0x92,
0x4A,0x00,0x7A,0x82,0x00,0x02,0x92,0x4F,0x00,0x7A,0x82,0x00,0x02,0x92,0x4F,0x00,
0x7A,0x82,0x00,0x02,0x92,0x4A,0x00,0x7A,0x82,0x00,0x02,0x92,0x4A,0x00,0x7A,0x82,
0x00,0x02,0x92,0x4F,0x00,0x7A,0x80,0x81,0x82,0x00,0x02,0x90,0x3E,0x91,0x3B,0x92,
0x4F,0x00,0x7A,0x82,0x00,0x02,0x92,0x4A,0x00,0x7A,0x82,0x00,0x02,0x92,0x4A,0x00,
0x7A,0x82,0x00,0x02,0x92,0x4F,0x00,0x7A,0x82,0x00,0x02,0x92,0x4F,0x00,0x7A,0x82,
0x00,0x02,0x92,0x4A,0x00,0x7A,0x82,0x00,0x02,0x92,0x4A,0x00,0x7A,0x82,0x00,0x02,
0x92,0x4F,0x00,0x7A,0x80,0x81,0x82,0x00,0x02,0x90,0x48,0x91,0x4C,0x92,0x54,0x00,
0x7A,0x81,0x00,0x02,0x91,0x48,0x00,0x7A,0x81,0x00,0x02,0x91,0x48,0x00,0x7A,0x81,
0x00,0x02,0x91,0x4C,0x00,0x7A,0x81,0x00,0x02,0x91,0x3C,0x00,0x7A,0x00,0x02,0x00,
0x7A,0x00,0x02,0x00,0x7A,0x00,0x02,0x00,0x7A,0x81,0x00,0x02,0x91,0x48,0x00,0x7A,
0x00,0x02,0x00,0x7A,0x00,0x02,0x00,0x7A,0x00,0x02,0x00,0x7A,0x00,0x02,0x00,0x7A,
0x00,0x02,0x00,0x7A,0x00,0x02,0x00,0x7A,0x00,0x02,0x00,0x7A,0x81,0x00,0x02,0x91,
0x4C,0x00,0x7A,0x81,0x00,0x02,0x91,0x48,0x00,0x7A,0x81,0x00,0x02,0x91,0x48,0x00,
0x7A,0x81,0x00,0x02,0x91,0x4C,0x00,0x7A,0x81,0x00,0x02,0x91,0x41,0x00,0x7A,0x00,
0x02,0x00,0x7A,0x00,0x02,0x00,0x7A,0x00,0x02,0x00,0x7A,0x81,0x00,0x02,0x91,0x4D,
0x00,0x7A,0x00,0x02,0x00,0x7A,0x00,0x02,0x00,0x7A,0x00,0x02,0x00,0x7A,0x00,0x02,
0x00,0x7A,0x00,0x02,0x00,0x7A,0x81,0x00,0x02,0x91,0x48,0x00,0x7A,0x00,0x02,0x00,
0x7A,0x82,0x80,0x81,0x00,0x02,0x91,0x3E,0x92,0x56,0x90,0x4A,0x01,0xF4,0x01,0xF1,
0x00,0x02,0x03,0xE5,0x80,0x81,0x82,0x00,0x02,0x90,0x4C,0x92,0x4C,0x91,0x3B,0x01,
0xF4,0x01,0xF1,0x80,0x82,0x81,0x00,0x02,0x90,0x4B,0x92,0x4B,0x91,0x3B,0x03,0xE5,
0x80,0x82,0x81,0x00,0x02,0x92,0x43,0x91,0x43,0x90,0x40,0x00,0x7A,0x82,0x81,0x00,
0x02,0x92,0x43,0x91,0x43,0x00,0x7A,0x82,0x81,0x00,0x02,0x92,0x40,0x91,0x40,0x00,
0x7A,0x82,0x81,0x00,0x02,0x92,0x40,0x91,0x40,0x00,0x7A,0x82,0x81,0x00,0x02,0x92,
0x40,0x91,0x40,0x00,0x7A,0x82,0x81,0x00,0x02,0x92,0x40,0x91,0x40,0x00,0x7A,0x82,
0x81,0x00,0x02,0x92,0x43,0x91,0x43,0x00,0x7A,0x82,0x81,0x00,0x02,0x92,0x43,0x91,
0x43,0x00,0x7A,0x82,0x81,0x00,0x02,0x92,0x43,0x91,0x43,0x00,0x7A,0x82,0x81,0x00,
0x02,0x92,0x43,0x91,0x43,0x00,0x7A,0x82,0x81,0x00,0x02,0x92,0x40,0x91,0x40,0x00,
0x7A,0x82,0x81,0x00,0x02,0x92,0x40,0x91,0x40,0x00,0x7A,0x82,0x81,0x00,0x02,0x92,
0x40,0x91,0x40,0x00,0x7A,0x82,0x81,0x00,0x02,0x92,0x40,0x91,0x40,0x00,0x7A,0x82,
0x81,0x00,0x02,0x92,0x43,0x91,0x43,0x00,0x7A,0x82,0x81,0x00,0x02,0x92,0x43,0x91,
0x43,0x00,0x7A,0x80,0x82,0x81,0x00,0x02,0x90,0x3C,0x91,0x40,0x92,0x43,0x00,0x7A,
0x82,0x00,0x02,0x92,0x43,0x00,0x7A,0x82,0x00,0x02,0x92,0x40,0x00,0x7A,0x82,0x00,
0x02,0x92,0x40,0x00,0x7A,0x82,0x00,0x02,0x92,0x40,0x00,0x7A,0x00,0x02,0x00,0x7A,
0x00,0x02,0x00,0x7A,0x00,0x02,0x00,0x7A,0x82,0x00,0x02,0x92,0x40,0x00,0x7A,0x00,
0x02,0x00,0x7A,0x00,0x02,0x00,0x7A,0x00,0x02,0x00,0x7A,0x00,0x02,0x00,0x7A,0x00,
0x02,0x00,0x7A,0x82,0x00,0x02,0x92,0x47,0x00,0x7A,0x00,0x02,0x00,0x7A,0x80,0x81,
0x82,0x00,0x02,0x90,0x3D,0x91,0x40,0x92,0x45,0x00,0x7A,0x00,0x02,0x00,0x7A,0x00,
0x02,0x00,0x7A,0x00,0x02,0x00,0x7A,0x00,0x02,0x00,0x7A,0x00,0x02,0x00,0x7A,0x00,
0x02,0x00,0x7A,0x00,0x02,0x00,0x7A,0x00,0x02,0x00,0x7A,0x00,0x02,0x00,0x7A,0x00,
0x02,0x00,0x7A,0x00,0x02,0x00,0x7A,0x00,0x02,0x00,0x7A,0x00,0x02,0x00,0x7A,0x00,
0x02,0x00,0x7A,0x00,0x02,0x00,0x7A,0x80,0x81,0x82,0x00,0x02,0x90,0x3C,0x91,0x40,
0x92,0x43,0x00,0x7A,0x82,0x00,0x02,0x92,0x43,0x00,0x7A,0x82,0x00,0x02,0x92,0x40,
0x00,0x7A,0x82,0x00,0x02,0x92,0x40,0x00,0x7A,0x82,0x00,0x02,0x92,0x40,0x00,0x7A,
0x82,0x00,0x02,0x92,0x40,0x00,0x7A,0x82,0x00,0x02,0x92,0x43,0x00,0x7A,0x82,0x00,
0x02,0x92,0x43,0x00,0x7A,0x80,0x81,0x82,0x00,0x02,0x90,0x3E,0x91,0x42,0x92,0x43,
0x00,0x7A,0x82,0x00,0x02,0x92,0x43,0x00,0x7A,0x82,0x00,0x02,0x92,0x40,0x00,0x7A,
0x82,0x00,0x02,0x92,0x40,0x00,0x7A,0x82,0x00,0x02,0x92,0x40,0x00,0x7A,0x82,0x00,
0x02,0x92,0x40,0x00,0x7A,0x82,0x00,0x02,0x92,0x43,0x00,0x7A,0x82,0x00,0x02,0x92,
0x43,0x00,0x7A,0x80,0x81,0x82,0x00,0x02,0x90,0x40,0x91,0x43,0x92,0x4F,0x00,0x7A,
0x82,0x00,0x02,0x92,0x4F,0x00,0x7A,0x82,0x00,0x02,0x92,0x4C,0x00,0x7A,0x82,0x00,
0x02,0x92,0x4C,0x00,0x7A,0x82,0x00,0x02,0x92,0x4C,0x00,0x7A,0x82,0x00,0x02,0x92,
0x4C,0x00,0x7A,0x82,0x00,0x02,0x92,0x4F,0x00,0x7A,0x82,0x00,0x02,0x92,0x4F,0x00,
0x7A,0x82,0x00,0x02,0x92,0x4F,0x00,0x7A,0x82,0x00,0x02,0x92,0x4F,0x00,0x7A,0x82,
0x00,0x02,0x92,0x4C,0x00,0x7A,0x82,0x00,0x02,0x92,0x4C,0x00,0x7A,0x82,0x00,0x02,
0x92,0x4C,0x00,0x7A,0x82,0x00,0x02,0x92,0x4C,0x00,0x7A,0x82,0x00,0x02,0x92,0x4F,
0x00,0x7A,0x82,0x00,0x02,0x92,0x4F,0x00,0x7A,0x80,0x81,0x82,0x00,0x02,0x90,0x3C,
0x91,0x40,0x92,0x4F,0x00,0x7A,0x82,0x00,0x02,0x92,0x4F,0x00,0x7A,0x82,0x00,0x02,
0x92,0x4C,0x00,0x7A,0x82,0x00,0x02,0x92,0x4C,0x00,0x7A,0x82,0x00,0x02,0x92,0x4C,
0x00,0x7A,0x00,0x02,0x00,0x7A,0x00,0x02,0x00,0x7A,0x00,0x02,0x00,0x7A,0x82,0x00,
0x02,0x92,0x4C,0x00,0x7A,0x00,0x02,0x00,0x7A,0x00,0x02,0x00,0x7A,0x00,0x02,0x00,
0x7A,0x00,0x02,0x00,0x7A,0x00,0x02,0x00,0x7A,0x82,0x00,0x02,0x92,0x53,0x00,0x7A,
0x00,0x02,0x00,0x7A,0x80,0x81,0x82,0x00,0x02,0x90,0x3D,0x91,0x40,0x92,0x51,0x00,
0x7A,0x00,0x02,0x00,0x7A,0x00,0x02,0x00,0x7A,0x00,0x02,0x00,0x7A,0x00,0x02,0x00,
0x7A,0x00,0x02,0x00,0x7A,0x00,0x02,0x00,0x7A,0x00,0x02,0x00,0x7A,0x00,0x02,0x00,
0x7A,0x00,0x02,0x00,0x7A,0x00,0x02,0x00,0x7A,0x00,0x02,0x00,0x7A,0x00,0x02,0x00,
0x7A,0x00,0x02,0x00,0x7A,0x00,0x02,0x00,0x7A,0x00,0x02,0x00,0x7A,0x80,0x81,0x82,
0x00,0x02,0x90,0x3C,0x91,0x40,0x92,0x53,0x00,0x7A,0x82,0x00,0x02,0x92,0x53,0x00,
0x7A,0x82,0x00,0x02,0x92,0x4E,0x00,0x7A,0x82,0x00,0x02,0x92,0x4E,0x00,0x7A,0x82,
0x00,0x02,0x92,0x4E,0x00,0x7A,0x82,0x00,0x02,0x92,0x4E,0x00,0x7A,0x82,0x00,0x02,
0x92,0x53,0x00,0x7A,0x82,0x00,0x02,0x92,0x53,0x00,0x7A,0x80,0x81,0x82,0x00,0x02,
0x90,0x3B,0x91,0x3F,0x92,0x53,0x00,0x7A,0x82,0x00,0x02,0x92,0x53,0x00,0x7A,0x82,
0x00,0x02,0x92,0x4E,0x00,0x7A,0x82,0x00,0x02,0x92,0x4E,0x00,0x7A,0x82,0x00,0x02,
0x92,0x4E,0x00,0x7A,0x82,0x00,0x02,0x92,0x4E,0x00,0x7A,0x82,0x00,0x02,0x92,0x53,
0x00,0x7A,0x82,0x00,0x02,0x92,0x53,0x00,0x7A,0x80,0x81,0x82,0x00,0x02,0x90,0x3C,
0x91,0x43,0x92,0x40,0x00,0x7A,0x00,0x02,0x00,0x7A,0x00,0x02,0x00,0x7A,0x00,0x02,
0x00,0x7A,0x00,0x02,0x00,0x7A,0x00,0x02,0x00,0x7A,0x81,0x82,0x00,0x02,0x91,0x42,
0x92,0x3E,0x00,0x7A,0x81,0x82,0x00,0x02,0x91,0x43,0x92,0x40,0x00,0x7A,0x80,0x81,
0x82,0x00,0x02,0x90,0x3E,0x91,0x45,0x92,0x42,0x00,0x7A,0x00,0x02,0x00,0x7A,0x00,
0x02,0x00,0x7A,0x00,0x02,0x00,0x7A,0x00,0x02,0x00,0x7A,0x00,0x02,0x00,0x7A,0x00,
0x02,0x00,0x7A,0x00,0x02,0x00,0x7A,0x80,0x81,0x82,0x00,0x02,0x90,0x3C,0x91,0x56,
0x92,0x3E,0x00,0x7A,0x80,0x81,0x82,0x00,0x7F,0x90,0x3C,0x91,0x58,0x92,0x40,0x00,
0x7A,0x80,0x81,0x82,0x02,0x73,0x90,0x3C,0x91,0x58,0x92,0x40,0x00,0x7A,0x80,0x81,
0x82,0x00,0x7F,0x90,0x3E,0x91,0x5A,0x92,0x42,0x00,0x7A,0x80,0x81,0x82,0x02,0x73,
0x90,0x40,0x91,0x40,0x92,0x40,0x00,0x7A,0x00,0x02,0x00,0x7A,0x00,0x02,0x00,0x7A,
0x00,0x02,0x00,0x7A,0x00,0x02,0x00,0x7A,0x00,0x02,0x00,0x7A,0x00,0x02,0x00,0x7A,
0x00,0x02,0x00,0x7A,0x00,0x02,0x00,0x7A,0x00,0x02,0x00,0x7A,0x00,0x02,0x00,0x7A,
0x00,0x02,0x00,0x7A,0x00,0x02,0x00,0x7A,0x00,0x02,0x00,0x7A,0x00,0x02,0x00,0x7A,
0x00,0x02,0x00,0x7A,0x80,0x00,0x02,0x90,0x3C,0x00,0x7A,0x00,0x02,0x00,0x7A,0x00,
0x02,0x00,0x7A,0x00,0x02,0x00,0x7A,0x81,0x82,0x00,0x02,0x91,0x40,0x92,0x4C,0x00,
0x7A,0x00,0x02,0x00,0x7A,0x00,0x02,0x00,0x7A,0x00,0x02,0x00,0x7A,0x81,0x82,0x00,
0x02,0x91,0x40,0x92,0x4C,0x00,0x7A,0x00,0x02,0x00,0x7A,0x00,0x02,0x00,0x7A,0x00,
0x02,0x00,0x7A,0x00,0x02,0x00,0x7A,0x00,0x02,0x00,0x7A,0x81,0x82,0x00,0x02,0x91,
0x47,0x92,0x53,0x00,0x7A,0x00,0x02,0x00,0x7A,0x80,0x81,0x82,0x00,0x02,0x90,0x3D,
0x91,0x45,0x92,0x51,0x00,0x7A,0x00,0x02,0x00,0x7A,0x00,0x02,0x00,0x7A,0x00,0x02,
0x00,0x7A,0x00,0x02,0x00,0x7A,0x00,0x02,0x00,0x7A,0x00,0x02,0x00,0x7A,0x00,0x02,
0x00,0x7A,0x00,0x02,0x00,0x7A,0x00,0x02,0x00,0x7A,0x00,0x02,0x00,0x7A,0x00,0x02,
0x00,0x7A,0x00,0x02,0x00,0x7A,0x00,0x02,0x00,0x7A,0x00,0x02,0x00,0x7A,0x00,0x02,
0x00,0x7A,0x80,0x81,0x82,0x00,0x02,0x90,0x3C,0x91,0x43,0x92,0x4F,0x00,0x7A,0x00,
0x02,0x00,0x7A,0x00,0x02,0x00,0x7A,0x00,0x02,0x00,0x7A,0x00,0x02,0x00,0x7A,0x00,
0x02,0x00,0x7A,0x00,0x02,0x00,0x7A,0x00,0x02,0x00,0x7A,0x80,0x81,0x82,0x00,0x02,
0x90,0x3E,0x91,0x42,0x92,0x4E,0x00,0x7A,0x00,0x02,0x00,0x7A,0x00,0x02,0x00,0x7A,
0x00,0x02,0x00,0x7A,0x00,0x02,0x00,0x7A,0x00,0x02,0x00,0x7A,0x00,0x02,0x00,0x7A,
0x00,0x02,0x00,0x7A,0x80,0x81,0x82,0x00,0x02,0x90,0x40,0x91,0x40,0x92,0x4C,0x00,
0x7A,0x00,0x02,0x00,0x7A,0x00,0x02,0x00,0x7A,0x00,0x02,0x00,0x7A,0x00,0x02,0x00,
0x7A,0x00,0x02,0x00,0x7A,0x00,0x02,0x00,0x7A,0x00,0x02,0x00,0x7A,0x00,0x02,0x00,
0x7A,0x00,0x02,0x00,0x7A,0x00,0x02,0x00,0x7A,0x00,0x02,0x00,0x7A,0x00,0x02,0x00,
0x7A,0x00,0x02,0x00,0x7A,0x00,0x02,0x00,0x7A,0x00,0x02,0x00,0x7A,0x80,0x00,0x02,
0x90,0x3C,0x00,0x7A,0x00,0x02,0x00,0x7A,0x00,0x02,0x00,0x7A,0x00,0x02,0x00,0x7A,
0x81,0x82,0x00,0x02,0x91,0x40,0x92,0x4C,0x00,0x7A,0x00,0x02,0x00,0x7A,0x00,0x02,
0x00,0x7A,0x00,0x02,0x00,0x7A,0x81,0x82,0x00,0x02,0x91,0x40,0x92,0x4C,0x00,0x7A,
0x00,0x02,0x00,0x7A,0x00,0x02,0x00,0x7A,0x00,0x02,0x00,0x7A,0x00,0x02,0x00,0x7A,
0x00,0x02,0x00,0x7A,0x81,0x82,0x00,0x02,0x91,0x47,0x92,0x53,0x00,0x7A,0x00,0x02,
0x00,0x7A,0x80,0x81,0x82,0x00,0x02,0x90,0x3D,0x91,0x49,0x92,0x55,0x00,0x7A,0x00,
0x02,0x00,0x7A,0x00,0x02,0x00,0x7A,0x00,0x02,0x00,0x7A,0x00,0x02,0x00,0x7A,0x00,
0x02,0x00,0x7A,0x00,0x02,0x00,0x7A,0x00,0x02,0x00,0x7A,0x81,0x82,0x00,0x02,0x91,
0x45,0x92,0x51,0x00,0x7A,0x00,0x02,0x00,0x7A,0x00,0x02,0x00,0x7A,0x00,0x02,0x00,
0x7A,0x00,0x02,0x00,0x7A,0x00,0x02,0x00,0x7A,0x00,0x02,0x00,0x7A,0x00,0x02,0x00,
0x7A,0x80,0x81,0x82,0x00,0x02,0x90,0x3C,0x91,0x47,0x92,0x53,0x00,0x7A,0x00,0x02,
0x00,0x7A,0x00,0x02,0x00,0x7A,0x00,0x02,0x00,0x7A,0x00,0x02,0x00,0x7A,0x00,0x02,
0x00,0x7A,0x00,0x02,0x00,0x7A,0x00,0x02,0x00,0x7A,0x80,0x00,0x02,0x90,0x3B,0x00,
0x7A,0x00,0x02,0x00,0x7A,0x00,0x02,0x00,0x7A,0x00,0x02,0x00,0x7A,0x00,0x02,0x00,
0x7A,0x00,0x02,0x00,0x7A,0x00,0x02,0x00,0x7A,0x00,0x02,0x00,0x7A,0x80,0x81,0x82,
0x00,0x02,0x90,0x43,0x92,0x4F,0x91,0x58,0x00,0x7A,0x82,0x00,0x02,0x92,0x4F,0x00,
0x7A,0x82,0x00,0x02,0x92,0x4C,0x00,0x7A,0x82,0x00,0x02,0x92,0x4C,0x00,0x7A,0x82,
0x00,0x02,0x92,0x4C,0x00,0x7A,0x82,0x00,0x02,0x92,0x4C,0x00,0x7A,0x82,0x00,0x02,
0x92,0x4F,0x00,0x7A,0x82,0x00,0x02,0x92,0x4F,0x00,0x7A,0x82,0x00,0x02,0x92,0x4F,
0x00,0x7A,0x82,0x00,0x02,0x92,0x4F,0x00,0x7A,0x82,0x00,0x02,0x92,0x4C,0x00,0x7A,
0x82,0x00,0x02,0x92,0x4C,0x00,0x7A,0x82,0x00,0x02,0x92,0x4C,0x00,0x7A,0x82,0x00,
0x02,0x92,0x4C,0x00,0x7A,0x82,0x00,0x02,0x92,0x4F,0x00,0x7A,0x82,0x00,0x02,0x92,
0x4F,0x00,0x7A,0x80,0x82,0x00,0x02,0x90,0x40,0x92,0x4F,0x00,0x7A,0x82,0x00,0x02,
0x92,0x4F,0x00,0x7A,0x82,0x00,0x02,0x92,0x4C,0x00,0x7A,0x82,0x00,0x02,0x92,0x4C,
0x00,0x7A,0x82,0x81,0x00,0x02,0x92,0x4C,0x91,0x58,0x00,0x7A,0x82,0x00,0x02,0x92,
0x4C,0x00,0x7A,0x82,0x00,0x02,0x92,0x4F,0x00,0x7A,0x82,0x00,0x02,0x92,0x4F,0x00,
0x7A,0x82,0x81,0x00,0x02,0x92,0x4F,0x91,0x58,0x00,0x7A,0x82,0x00,0x02,0x92,0x4F,
0x00,0x7A,0x82,0x00,0x02,0x92,0x4C,0x00,0x7A,0x82,0x00,0x02,0x92,0x4C,0x00,0x7A,
0x82,0x00,0x02,0x92,0x4C,0x00,0x7A,0x82,0x00,0x02,0x92,0x4C,0x00,0x7A,0x82,0x81,
0x00,0x02,0x92,0x4F,0x91,0x5F,0x00,0x7A,0x82,0x00,0x02,0x92,0x4F,0x00,0x7A,0x80,
0x82,0x81,0x00,0x02,0x90,0x40,0x92,0x4F,0x91,0x5D,0x00,0x7A,0x82,0x00,0x02,0x92,
0x4F,0x00,0x7A,0x82,0x00,0x02,0x92,0x4C,0x00,0x7A,0x82,0x00,0x02,0x92,0x4C,0x00,
0x7A,0x82,0x00,0x02,0x92,0x4C,0x00,0x7A,0x82,0x00,0x02,0x92,0x4C,0x00,0x7A,0x82,
0x00,0x02,0x92,0x4F,0x00,0x7A,0x82,0x00,0x02,0x92,0x4F,0x00,0x7A,0x82,0x00,0x02,
0x92,0x4F,0x00,0x7A,0x82,0x00,0x02,0x92,0x4F,0x00,0x7A,0x82,0x00,0x02,0x92,0x4C,
0x00,0x7A,0x82,0x00,0x02,0x92,0x4C,0x00,0x7A,0x82,0x00,0x02,0x92,0x4C,0x00,0x7A,
0x82,0x00,0x02,0x92,0x4C,0x00,0x7A,0x82,0x00,0x02,0x92,0x4F,0x00,0x7A,0x82,0x00,
0x02,0x92,0x4F,0x00,0x7A,0x80,0x82,0x81,0x00,0x02,0x90,0x40,0x92,0x4F,0x91,0x5B,
0x00,0x7A,0x82,0x00,0x02,0x92,0x4F,0x00,0x7A,0x82,0x00,0x02,0x92,0x4C,0x00,0x7A,
0x82,0x00,0x02,0x92,0x4C,0x00,0x7A,0x82,0x00,0x02,0x92,0x4C,0x00,0x7A,0x82,0x00,
0x02,0x92,0x4C,0x00,0x7A,0x82,0x00,0x02,0x92,0x4F,0x00,0x7A,0x82,0x00,0x02,0x92,
0x4F,0x00,0x7A,0x80,0x82,0x81,0x00,0x02,0x90,0x42,0x92,0x4F,0x91,0x5A,0x00,0x7A,
0x82,0x00,0x02,0x92,0x4F,0x00,0x7A,0x82,0x00,0x02,0x92,0x4C,0x00,0x7A,0x82,0x00,
0x02,0x92,0x4C,0x00,0x7A,0x82,0x00,0x02,0x92,0x4C,0x00,0x7A,0x82,0x00,0x02,0x92,
0x4C,0x00,0x7A,0x82,0x00,0x02,0x92,0x4F,0x00,0x7A,0x82,0x00,0x02,0x92,0x4F,0x00,
0x7A,0x80,0x82,0x81,0x00,0x02,0x90,0x3E,0x92,0x4F,0x91,0x58,0x00,0x7A,0x82,0x80,
0x00,0x02,0x92,0x4F,0x90,0x43,0x00,0x7A,0x82,0x80,0x00,0x02,0x90,0x40,0x92,0x4C,
0x00,0x7A,0x82,0x80,0x00,0x02,0x92,0x4C,0x90,0x40,0x00,0x7A,0x82,0x80,0x00,0x02,
0x92,0x4C,0x90,0x40,0x00,0x7A,0x82,0x80,0x00,0x02,0x92,0x4C,0x90,0x40,0x00,0x7A,
0x82,0x80,0x00,0x02,0x92,0x4F,0x90,0x43,0x00,0x7A,0x82,0x80,0x00,0x02,0x92,0x4F,
0x90,0x43,0x00,0x7A,0x82,0x80,0x00,0x02,0x90,0x40,0x92,0x4F,0x00,0x7A,0x82,0x80,
0x00,0x02,0x92,0x4F,0x90,0x43,0x00,0x7A,0x82,0x80,0x00,0x02,0x90,0x42,0x92,0x4C,
0x00,0x7A,0x82,0x80,0x00,0x02,0x92,0x4C,0x90,0x40,0x00,0x7A,0x82,0x80,0x00,0x02,
0x92,0x4C,0x90,0x40,0x00,0x7A,0x82,0x80,0x00,0x02,0x92,0x4C,0x90,0x40,0x00,0x7A,
0x82,0x80,0x00,0x02,0x92,0x4F,0x90,0x43,0x00,0x7A,0x82,0x80,0x00,0x02,0x92,0x4F,
0x90,0x43,0x00,0x7A,0x82,0x81,0x80,0x00,0x02,0x90,0x3E,0x92,0x4A,0x91,0x56,0x00,
0x7A,0x82,0x81,0x80,0x00,0x7F,0x92,0x4C,0x91,0x58,0x90,0x4C,0x00,0x7A,0x82,0x81,
0x80,0x02,0x73,0x92,0x4C,0x91,0x58,0x90,0x4C,0x00,0x7A,0x82,0x81,0x80,0x00,0x7F,
0x92,0x4E,0x91,0x5A,0x90,0x4E,0x00,0x7A,0x82,0x81,0x80,0x02,0x73,0x92,0x4C,0x91,
0x58,0x90,0x4C,0x0F,0x9D,0x82,0x81,0x80,0xF0};
Playtune p;
void setup() {
p.tune_initchan(10);
p.tune_initchan(11);
p.tune_initchan(12);
}
void loop() {
p.tune_playscore(avengers); // start
while (p.tune_playing); // wait while playing
p.tune_delay(3000); // do not use Arduino delay
}
Github
https://github.com/LenShustek/arduino-playtunehttps://github.com/LenShustek/arduino-playtuneSchematics
Schematics, breadboard connections and PCB design.avengers_XPBiYYW5Xc.zipManufacturing process
- Build an Italian Word Clock with Arduino Nano, NeoPixel, LCD, and RTC
- Build a Reliable Sigfox kWh Meter with Arduino MKR Fox 1200
- Bluetooth-Enabled Temperature Monitor with Arduino Nano
- Touch‑Free Gesture Lock: Secure Access with APDS‑9960 and Arduino
- Arduino Nano Companion Kit – Essential Components & Tools for DIY Electronics
- USB MIDI Adapter Kit for Arduino Micro / Leonardo – Complete Parts List
- Build a TV Output Cable for Arduino UNO with Just Two Resistors
- Smart Arduino-Driven Automatic Watering System
- DIY Micro Soldering Station: Build a Compact Arduino-Compatible Setup
- Build a Reliable Arduino Kitchen Timer with LCD Display







