Build an Italian Word Clock with Arduino Nano, NeoPixel, LCD, and RTC
Components and supplies
![]() |
| × | 1 | |||
![]() |
| × | 1 | |||
![]() |
| × | 1 | |||
![]() |
| × | 1 | |||
![]() |
| × | 4 | |||
![]() |
| × | 3 | |||
![]() |
| × | 1 | |||
![]() |
| × | 3 | |||
| × | 1 | ||||
| × | 1 | ||||
| × | 1 | ||||
| × | 1 |
About this project
My passion for Arduino watches, led me to make a "Word Clock", since I live in Italy, I did speak in Italian. For the realization of the project, I was inspired by a tutorial "Word Clock Javelin", I made a few small changes ... and here for you "Word Clock of Italy"!
In addition to "tell the hours" in Italian, I wanted to add the birthdays of my family (including the cat). For the construction of the "framework" I used one already made by IKEA, and internal changes I used the material I had at home:


For the realization of the screen will be shown the pattern drawn with Inkscape.
My panel measures 12 x 12 letters with a footprint of 200 mm. Since I do not have a 3D printer, I made the grid with aluminum strips, and have isolated the contact of the LED with adhesive sponge, this also served to isolate the light.
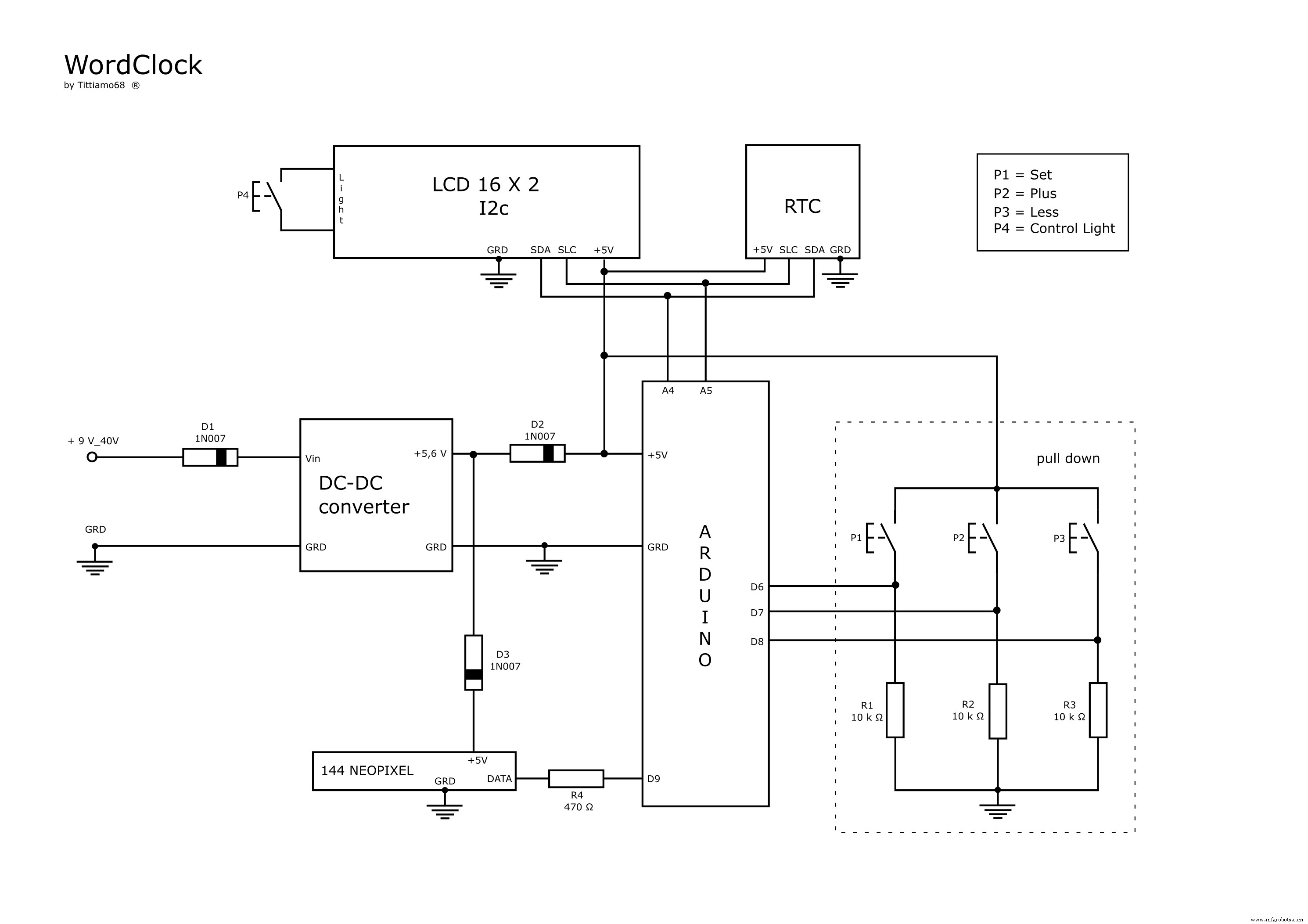
Electronic circuit




To keep time, I used a RTC.
To be able adjust the time, I added buttons (P1, P2, P3) and a 16 x 2 display.(See also the project "Clock Set Date Time "). As seen from the wiring diagram, the buttons are connected to the Arduino via a pull-down circuit.
Since the display only serves to adjust the time, I replaced the jumper with a button, by doing so, it illuminates only to its use. The diode D1 serves as reverse polarity protection.
The diode D2 serves to not feed the neopixel strip, when, for whatever reason, we have to change the sketch Arduino (too much current could damage it). The diode D3 serves to bring at 5 volts, the voltage at Neopixel.
I am attaching the circuit diagram, the Fritzing scheme, the PCB layout.
Matrix



To realize the matrix I connected the various strips as the picture. Zigzagging from top left to descend.
Arduino Libreries- RTC
- LiquidCrystal_I2C
- Adafruit_NeoPixel
The code is divided into 5 main parts:
- "DisplayDateTime": displays the date and time in the lcd display
- "HourClock": displays hours in the panel
- "MinuteClock": displays the minutes in the panel
- "Auguri": Happy birthday
- "Void paintWord (arrWord int [], uint32_t intColor)" is the heart of the code to turn on the neopixel, "arrWord int []" are the LEDs should light, "uint32_t intColor" is their color
To get a more accurate clock, I added the numbers 1, 2, 3, 4 corresponding to the progressive minutes.
Example:“SONO LE ORE DIECI E VENTI 4”means 10:24 (10:20 + 00:04), “SONO LE DIECI MENO QUINDICI 2” means 09:47 (09:45 + 00:02)
Assembly

- Open the frame and clean the glass well
- Insert printing in Acetate
- Insert the print paper
- Insert the grid
- Insert the panel with the LEDs
- Paste a piece of plywood, a little 'bigger than the control box
- Secure with self-tapping screws the control box
Pay close attention to the alignment of the two prints
Location
Put in the living room ago her look good.
Code
- Italian WordClock
Italian WordClockArduino
/*
:Project: WordClock
:Author: Tiziano Bianchettin
:Date: 25/09/2016
:Revision: 1
:License: Public Domain
thanks to:
http://www.instructables.com/id/Javelins-Word-Clock/
http://arduinoenonsolo.blogspot.it/2012/12/orologio-con-arduino-e-il-ds1307.html
http://www.mauroalfieri.it/
http://www.danielealberti.it/
http://www.maffucci.it/
My electronics laboratory professor "Perito Carli"
*/
//************libraries**************//
#include <Wire.h>
#include <RTClib.h>
#include <LiquidCrystal_I2C.h>
#include <Adafruit_NeoPixel.h>
//***********neopixel****************//
#define PIN 9 // pin neopixel
#define NUM_LEDS 144 // 12 x 12
#define GIORNO 255 // full on
#define SERA 25 // a tenth on
Adafruit_NeoPixel strip = Adafruit_NeoPixel(NUM_LEDS, PIN, NEO_GRB + NEO_KHZ800); // 144 led, pin 9
int intBrightness;
//****************COLORS***********//
uint32_t Red = strip.Color(255, 0, 0);
uint32_t Green = strip.Color( 0, 255, 0);
uint32_t Blue = strip.Color( 0, 0, 255);
uint32_t White = strip.Color( 255, 255, 255);
uint32_t Yellow = strip.Color( 255, 255, 0);
uint32_t Purple = strip.Color( 60, 0, 255);
uint32_t Off = strip.Color( 0, 0, 0);
LiquidCrystal_I2C lcd(0x27,16,2); // Display I2C 16 x 2
RTC_DS1307 RTC;
int P1=6; // Button SET MENU'
int P2=7; // Button +
int P3=8; // Button -
int oraagg;
int minagg;
int annoagg;
int meseagg;
int dayagg;
int menu =0;
int ora;
//********Presentation*********//
int txtSONO[] = {1,2,3,4,6,7,9,10,11,-1};
//********Hours*********//
int txtUNA[] = {20,21,22,-1};
int txtDUE[] = {17,18,19,-1};
int txtTRE[] = {57,58,59,-1};
int txtQUATTRO[] = {96,97,98,99,100,101,102,-1};
int txtCINQUE[] = {30,31,32,33,34,35,-1};
int txtSEI[] = {103,104,105,-1};
int txtSETTE[] = {48,49,50,51,52,-1};
int txtOTTO[] = {72,73,74,75,-1};
int txtNOVE[] = {60,61,62,63,-1};
int txtDIECI[] = {12,13,14,15,16,-1};
int txtUNDICI[] = {84,85,86,87,88,89,-1};
int txtDODOCI[] = {90,91,92,93,94,95,-1};
//********Happy birthday*********//
int txtAUGURI[] = {24,25,26,27,28,29,-1};
int txtSIMONE[] = {36,37,38,39,40,41,-1};
int txtJACOPO[] = {42,43,44,45,46,47,-1};
int txtMINU[] = {53,54,55,56,-1};
int txtTIZIANO[] = {65,66,67,68,69,70,71,-1};
int txtMARILENA[] = {76,77,78,79,80,81,82,83,-1};
//********Minutes*********//
int txtE[] = {107,-1};
int txtMENO[] = {116,117,118,119,-1};
int txtMUNO[] = {5,-1};
int txtMDUE[] = {64,-1};
int txtMTRE[] = {106,-1};
int txtMQUATTRO[] = {125,-1};
int txtMCINQUE[] = {132,133,134,135,136,137,-1};
int txtMDIECI[] = {120,121,122,123,124,-1};
int txtQUINDICI[] = {108,109,110,111,112,113,114,115,-1};
int txtVENTI[] = {139,140,141,142,143,-1};
int txtTRENTA[] = {126,127,128,129,130,131,-1};
void setup()
{
strip.begin();
strip.show();
lcd.begin();
lcd.backlight();
lcd.clear();
pinMode(P1,INPUT);
pinMode(P2,INPUT);
pinMode(P3,INPUT);
Serial.begin(9600);
Wire.begin();
RTC.begin();
if (! RTC.isrunning()) {
Serial.println("RTC is NOT running!");
// Set the date and time at compile time
RTC.adjust(DateTime(__DATE__, __TIME__));
}
// RTC.adjust(DateTime(__DATE__, __TIME__)); //removing "//" to adjust the time
// The default display shows the date and time
int menu=0;
}
void loop()
{
// check if you press the SET button and increase the menu index
if(digitalRead(P1))
{
menu=menu+1;
}
// in which subroutine should we go?
if (menu==0)
{
DisplayDateTime(); // void DisplayDateTime
DateTime now = RTC.now();
if((now.hour() >= 19) || (now.hour() < 7 )){ // adjust brightness day - night
intBrightness = SERA;
}
else{
intBrightness = GIORNO;
}
strip.setBrightness(intBrightness);
strip.show();
int timeMin = now.minute();
int modMin = timeMin % 5; // https://www.arduino.cc/en/Reference/Modulo
if ( modMin == 0){ // every minute the LEDs change color and lights up the corresponding number
paintWord(txtSONO, White);
paintWord(txtMQUATTRO, OFF);
}
else if ( modMin == 1){
paintWord(txtSONO, Yellow);
paintWord(txtMUNO, Red);
}
else if ( modMin == 2){
paintWord(txtSONO, Green);
paintWord(txtMUNO, Off);
paintWord(txtMDUE, Blue);
}
else if ( modMin == 3){
paintWord(txtSONO, Blue);
paintWord(txtMDUE, Off);
paintWord(txtMTRE, Green);
}
else if ( modMin == 4){
paintWord(txtSONO, Red);
paintWord(txtMTRE, Off);
paintWord(txtMQUATTRO, Yellow);
}
HourClock(); //void HourClock
MinuteClock(); // void MinuteClock
Auguri(); // void Auguri
strip.show();
}
if (menu==1)
{
DisplaySetHour();
}
if (menu==2)
{
DisplaySetMinute();
}
if (menu==3)
{
DisplaySetYear();
}
if (menu==4)
{
DisplaySetMonth();
}
if (menu==5)
{
DisplaySetDay();
}
if (menu==6)
{
StoreAgg();
delay(500);
menu=0;
}
delay(100);
}
void showStrip() {
#ifdef ADAFRUIT_NEOPIXEL_H
// NeoPixel
strip.show();
#endif
#ifndef ADAFRUIT_NEOPIXEL_H
// FastLED
FastLED.show();
#endif
}
void setPixel(int Pixel, byte red, byte green, byte blue) {
#ifdef ADAFRUIT_NEOPIXEL_H
// NeoPixel
strip.setPixelColor(Pixel, strip.Color(red, green, blue));
#endif
#ifndef ADAFRUIT_NEOPIXEL_H
// FastLED
leds[Pixel].r = red;
leds[Pixel].g = green;
leds[Pixel].b = blue;
#endif
}
void setAll(byte red, byte green, byte blue) {
for(int i = 0; i < NUM_LEDS; i++ ) {
setPixel(i, red, green, blue);
}
showStrip();
}
void Auguri(){
DateTime now = RTC.now();
if (now.month() == 11 && now.day() == 6){ //Jacopo
paintWord(txtAUGURI, Purple);
paintWord(txtJACOPO, Purple);
paintWord(txtSIMONE, Off);
paintWord(txtMINU, Off);
paintWord(txtTIZIANO, Off);
paintWord(txtMARILENA, Off);
}
else if (now.month() == 4 && now.day() == 25){ //Simone
paintWord(txtAUGURI, Purple);
paintWord(txtJACOPO, Off);
paintWord(txtSIMONE, Purple);
paintWord(txtMINU, Off);
paintWord(txtTIZIANO, Off);
paintWord(txtMARILENA, Off);
}
else if (now.month() == 6 && now.day() == 1){ //Minù
paintWord(txtAUGURI, Purple);
paintWord(txtJACOPO, Off);
paintWord(txtSIMONE, Off);
paintWord(txtMINU, Purple);
paintWord(txtTIZIANO, Off);
paintWord(txtMARILENA, Off);
}
else if (now.month() == 4 && now.day() == 24){ //Tiziano
paintWord(txtAUGURI, Purple);
paintWord(txtJACOPO, Off);
paintWord(txtSIMONE, Off);
paintWord(txtMINU, Off);
paintWord(txtTIZIANO, Purple);
paintWord(txtMARILENA, Off);
}
else if (now.month() == 6 && now.day() == 22){ //Marilena
paintWord(txtAUGURI, Purple);
paintWord(txtJACOPO, Off);
paintWord(txtSIMONE, Off);
paintWord(txtMINU, Off);
paintWord(txtTIZIANO, Off);
paintWord(txtMARILENA, Purple);
}
else{
paintWord(txtAUGURI, Off);
paintWord(txtJACOPO, Off);
paintWord(txtSIMONE, Off);
paintWord(txtMINU, Off);
paintWord(txtTIZIANO, Off);
paintWord(txtMARILENA, Off);
}
}
void DisplayDateTime ()
{
// We show the current date and time
DateTime now = RTC.now();
lcd.setCursor(0, 1);
lcd.print("Ora:");
if (now.hour()<=9)
{
lcd.print("0");
}
lcd.print(now.hour(), DEC);
oraagg=now.hour();
lcd.print(":");
if (now.minute()<=9)
{
lcd.print("0");
}
lcd.print(now.minute(), DEC);
minagg=now.minute();
lcd.print(":");
if (now.second()<=9)
{
lcd.print("0");
}
lcd.print(now.second(), DEC);
lcd.setCursor(0, 0);
lcd.print("Data: ");
if (now.day()<=9)
{
lcd.print("0");
}
lcd.print(now.day(), DEC);
dayagg=now.day();
lcd.print("/");
if (now.month()<=9)
{
lcd.print("0");
}
lcd.print(now.month(), DEC);
meseagg=now.month();
lcd.print("/");
lcd.print(now.year(), DEC);
annoagg=now.year();
}
void DisplaySetHour()
{
// time setting
lcd.clear();
DateTime now = RTC.now();
if(digitalRead(P2)==HIGH)
{
if(oraagg==23)
{
oraagg=0;
}
else
{
oraagg=oraagg+1;
}
}
if(digitalRead(P3)==HIGH)
{
if(oraagg==0)
{
oraagg=23;
}
else
{
oraagg=oraagg-1;
}
}
lcd.setCursor(0,0);
lcd.print("Imposta Ora:");
lcd.setCursor(0,1);
lcd.print(oraagg,DEC);
delay(200);
}
void DisplaySetMinute()
{
// Setting the minutes
lcd.clear();
if(digitalRead(P2)==HIGH)
{
if (minagg==59)
{
minagg=0;
}
else
{
minagg=minagg+1;
}
}
if(digitalRead(P3)==HIGH)
{
if (minagg==0)
{
minagg=59;
}
else
{
minagg=minagg-1;
}
}
lcd.setCursor(0,0);
lcd.print("Imposta Minuti:");
lcd.setCursor(0,1);
lcd.print(minagg,DEC);
delay(200);
}
void DisplaySetYear()
{
// setting the year
lcd.clear();
if(digitalRead(P2)==HIGH)
{
annoagg=annoagg+1;
}
if(digitalRead(P3)==HIGH)
{
annoagg=annoagg-1;
}
lcd.setCursor(0,0);
lcd.print("Imposta Anno:");
lcd.setCursor(0,1);
lcd.print(annoagg,DEC);
delay(200);
}
void DisplaySetMonth()
{
// Setting the month
lcd.clear();
if(digitalRead(P2)==HIGH)
{
if (meseagg==12)
{
meseagg=1;
}
else
{
meseagg=meseagg+1;
}
}
if(digitalRead(P3)==HIGH)
{
if (meseagg==1)
{
meseagg=12;
}
else
{
meseagg=meseagg-1;
}
}
lcd.setCursor(0,0);
lcd.print("Imposta Mese:");
lcd.setCursor(0,1);
lcd.print(meseagg,DEC);
delay(200);
}
void DisplaySetDay()
{
// Setting the day
lcd.clear();
if(digitalRead(P2)==HIGH)
{
if (dayagg==31)
{
dayagg=1;
}
else
{
dayagg=dayagg+1;
}
}
if(digitalRead(P3)==HIGH)
{
if (dayagg==1)
{
dayagg=31;
}
else
{
dayagg=dayagg-1;
}
}
lcd.setCursor(0,0);
lcd.print("Imposta Giorno:");
lcd.setCursor(0,1);
lcd.print(dayagg,DEC);
delay(200);
}
void StoreAgg()
{
// Variable saving
lcd.clear();
lcd.setCursor(0,0);
lcd.print("SALVATAGGIO IN");
lcd.setCursor(0,1);
lcd.print("CORSO");
RTC.adjust(DateTime(annoagg,meseagg,dayagg,oraagg,minagg,0));
delay(200);
}
void HourClock()
{
DateTime now = RTC.now();
int timeMin = now.minute();
int modMin = timeMin % 5; // https://www.arduino.cc/en/Reference/Modulo
int ora = now.hour() ;
if ( timeMin >= 40){ // from the 40 minutes, add 1 to "hour"
ora = ora+1 ;
}
switch (ora ) {
case 0:
case 12:
case 24:
paintWord(txtUNDICI, Off);
strip.show();
if ( modMin == 0){
paintWord(txtDODOCI, White);
strip.show();
}
else if ( modMin == 1){
paintWord(txtDODOCI, Yellow);
strip.show();
}
else if ( modMin == 2){
paintWord(txtDODOCI, Green);
strip.show();
}
else if ( modMin == 3){
paintWord(txtDODOCI, Blue);
strip.show();
}
else if ( modMin == 4){
paintWord(txtDODOCI, Red);
strip.show();
}
break;
case 1:
case 13:
paintWord(txtDODOCI, Off);
strip.show();
if ( modMin == 0){
paintWord(txtUNA, White);
strip.show();
}
else if ( modMin == 1){
paintWord(txtUNA, Yellow);
strip.show();
}
else if ( modMin == 2){
paintWord(txtUNA, Green);
strip.show();
}
else if ( modMin == 3){
paintWord(txtUNA, Blue);
strip.show();
}
else if ( modMin == 4){
paintWord(txtUNA, Red);
strip.show();
}
break;
case 2:
case 14:
paintWord(txtUNA, Off);
strip.show();
if ( modMin == 0){
paintWord(txtDUE, White);
strip.show();
}
else if ( modMin == 1){
paintWord(txtDUE, Yellow);
strip.show();
}
else if ( modMin == 2){
paintWord(txtDUE, Green);
strip.show();
}
else if ( modMin == 3){
paintWord(txtDUE, Blue);
strip.show();
}
else if ( modMin == 4){
paintWord(txtDUE, Red);
strip.show();
}
break;
case 3:
case 15:
paintWord(txtDUE, Off);
strip.show();
if ( modMin == 0){
paintWord(txtTRE, White);
strip.show();
}
else if ( modMin == 1){
paintWord(txtTRE, Yellow);
strip.show();
}
else if ( modMin == 2){
paintWord(txtTRE, Green);
strip.show();
}
else if ( modMin == 3){
paintWord(txtTRE, Blue);
strip.show();
}
else if ( modMin == 4){
paintWord(txtTRE, Red);
strip.show();
}
break;
case 4:
case 16:
paintWord(txtTRE, Off);
strip.show();
if ( modMin == 0){
paintWord(txtQUATTRO, White);
strip.show();
}
else if ( modMin == 1){
paintWord(txtQUATTRO, Yellow);
strip.show();
}
else if ( modMin == 2){
paintWord(txtQUATTRO, Green);
strip.show();
}
else if ( modMin == 3){
paintWord(txtQUATTRO, Blue);
strip.show();
}
else if ( modMin == 4){
paintWord(txtQUATTRO, Red);
strip.show();
}
break;
case 5:
case 17:
paintWord(txtQUATTRO, Off);
strip.show();
if ( modMin == 0){
paintWord(txtCINQUE, White);
strip.show();
}
else if ( modMin == 1){
paintWord(txtCINQUE, Yellow);
strip.show();
}
else if ( modMin == 2){
paintWord(txtCINQUE, Green);
strip.show();
}
else if ( modMin == 3){
paintWord(txtCINQUE, Blue);
strip.show();
}
else if ( modMin == 4){
paintWord(txtCINQUE, Red);
strip.show();
}
break;
case 6:
case 18:
paintWord(txtCINQUE, Off);
strip.show();
if ( modMin == 0){
paintWord(txtSEI, White);
strip.show();
}
else if ( modMin == 1){
paintWord(txtSEI, Yellow);
strip.show();
}
else if ( modMin == 2){
paintWord(txtSEI, Green);
strip.show();
}
else if ( modMin == 3){
paintWord(txtSEI, Blue);
strip.show();
}
else if ( modMin == 4){
paintWord(txtSEI, Red);
strip.show();
}
break;
case 7:
case 19:
paintWord(txtSEI, Off);
strip.show();
if ( modMin == 0){
paintWord(txtSETTE, White);
strip.show();
}
else if ( modMin == 1){
paintWord(txtSETTE, Yellow);
strip.show();
}
else if ( modMin == 2){
paintWord(txtSETTE, Green);
strip.show();
}
else if ( modMin == 3){
paintWord(txtSETTE, Blue);
strip.show();
}
else if ( modMin == 4){
paintWord(txtSETTE, Red);
strip.show();
}
break;
case 8:
case 20:
paintWord(txtSETTE, Off);
strip.show();
if ( modMin == 0){
paintWord(txtOTTO, White);
strip.show();
}
else if ( modMin == 1){
paintWord(txtOTTO, Yellow);
strip.show();
}
else if ( modMin == 2){
paintWord(txtOTTO, Green);
strip.show();
}
else if ( modMin == 3){
paintWord(txtOTTO, Blue);
strip.show();
}
else if ( modMin == 4){
paintWord(txtOTTO, Red);
strip.show();
}
break;
case 9:
case 21:
paintWord(txtOTTO, Off);
strip.show();
if ( modMin == 0){
paintWord(txtNOVE, White);
strip.show();
}
else if ( modMin == 1){
paintWord(txtNOVE, Yellow);
strip.show();
}
else if ( modMin == 2){
paintWord(txtNOVE, Green);
strip.show();
}
else if ( modMin == 3){
paintWord(txtNOVE, Blue);
strip.show();
}
else if ( modMin == 4){
paintWord(txtNOVE, Red);
strip.show();
}
break;
case 10:
case 22:
paintWord(txtNOVE, Off);
strip.show();
if ( modMin == 0){
paintWord(txtDIECI, White);
strip.show();
}
else if ( modMin == 1){
paintWord(txtDIECI, Yellow);
strip.show();
}
else if ( modMin == 2){
paintWord(txtDIECI, Green);
strip.show();
}
else if ( modMin == 3){
paintWord(txtDIECI, Blue);
strip.show();
}
else if ( modMin == 4){
paintWord(txtDIECI, Red);
strip.show();
}
break;
case 11:
case 23:
paintWord(txtDIECI, Off);
strip.show();
if ( modMin == 0){
paintWord(txtUNDICI, White);
strip.show();
}
else if ( modMin == 1){
paintWord(txtUNDICI, Yellow);
strip.show();
}
else if ( modMin == 2){
paintWord(txtUNDICI, Green);
strip.show();
}
else if ( modMin == 3){
paintWord(txtUNDICI, Blue);
strip.show();
}
else if ( modMin == 4){
paintWord(txtUNDICI, Red);
strip.show();
}
break;
}
}
void MinuteClock()
{
DateTime now = RTC.now();
int timeMin = now.minute();
int modMin = timeMin % 5; // https://www.arduino.cc/en/Reference/Modulo
switch (now.minute()) {
case 5:
case 6:
case 7:
case 8:
case 9:
if ( modMin == 0){
paintWord(txtE, White);
paintWord(txtMCINQUE, White);
strip.show();
}
else if ( modMin == 1){
paintWord(txtE, Yellow);
paintWord(txtMCINQUE, Yellow);
strip.show();
}
else if ( modMin == 2){
paintWord(txtE, Green);
paintWord(txtMCINQUE, Green);
strip.show();
}
else if ( modMin == 3){
paintWord(txtE, Blue);
paintWord(txtMCINQUE, Blue);
strip.show();
}
else if ( modMin == 4){
paintWord(txtE, Red);
paintWord(txtMCINQUE, Red);
strip.show();
}
break;
case 10:
case 11:
case 12:
case 13:
case 14:
paintWord(txtMCINQUE, Off);
strip.show();
if ( modMin == 0){
paintWord(txtE, White);
paintWord(txtMDIECI, White);
strip.show();
}
else if ( modMin == 1){
paintWord(txtE, Yellow);
paintWord(txtMDIECI, Yellow);
strip.show();
}
else if ( modMin == 2){
paintWord(txtE, Green);
paintWord(txtMDIECI, Green);
strip.show();
}
else if ( modMin == 3){
paintWord(txtE, Blue);
paintWord(txtMDIECI, Blue);
strip.show();
}
else if ( modMin == 4){
paintWord(txtE, Red);
paintWord(txtMDIECI, Red);
strip.show();
}
break;
case 15:
case 16:
case 17:
case 18:
case 19:
paintWord(txtMDIECI, Off);
strip.show();
if ( modMin == 0){
paintWord(txtE, White);
paintWord(txtQUINDICI, White);
strip.show();
}
else if ( modMin == 1){
paintWord(txtE, Yellow);
paintWord(txtQUINDICI, Yellow);
strip.show();
}
else if ( modMin == 2){
paintWord(txtE, Green);
paintWord(txtQUINDICI, Green);
strip.show();
}
else if ( modMin == 3){
paintWord(txtE, Blue);
paintWord(txtQUINDICI, Blue);
strip.show();
}
else if ( modMin == 4){
paintWord(txtE, Red);
paintWord(txtQUINDICI, Red);
strip.show();
}
break;
case 20:
case 21:
case 22:
case 23:
case 24:
paintWord(txtQUINDICI, Off);
strip.show();
if ( modMin == 0){
paintWord(txtE, White);
paintWord(txtVENTI, White);
strip.show();
}
else if ( modMin == 1){
paintWord(txtE, Yellow);
paintWord(txtVENTI, Yellow);
strip.show();
}
else if ( modMin == 2){
paintWord(txtE, Green);
paintWord(txtVENTI, Green);
strip.show();
}
else if ( modMin == 3){
paintWord(txtE, Blue);
paintWord(txtVENTI, Blue);
strip.show();
}
else if ( modMin == 4){
paintWord(txtE, Red);
paintWord(txtVENTI, Red);
strip.show();
}
break;
case 25:
case 26:
case 27:
case 28:
case 29:
if ( modMin == 0){
paintWord(txtE, White);
paintWord(txtVENTI, White);
paintWord(txtMCINQUE, White);
strip.show();
}
else if ( modMin == 1){
paintWord(txtE, Yellow);
paintWord(txtVENTI, Yellow);
paintWord(txtMCINQUE, Yellow);
strip.show();
}
else if ( modMin == 2){
paintWord(txtE, Green);
paintWord(txtVENTI, Green);
paintWord(txtMCINQUE, Green);
...
This file has been truncated, please download it to see its full contents.
Italian WordClock
Custom parts and enclosures
wordklock_aWvuaZRw4N.svgSchematics
wordklock_JBoZPYrsYr.fzzManufacturing process
- DIY Arduino Word Clock – Build a Sleek Real-Time Display
- Build a Reliable Sigfox kWh Meter with Arduino MKR Fox 1200
- Bluetooth-Enabled Temperature Monitor with Arduino Nano
- Touch‑Free Gesture Lock: Secure Access with APDS‑9960 and Arduino
- Arduino Nano Companion Kit – Essential Components & Tools for DIY Electronics
- USB MIDI Adapter Kit for Arduino Micro / Leonardo – Complete Parts List
- Build a TV Output Cable for Arduino UNO with Just Two Resistors
- Smart Arduino-Driven Automatic Watering System
- Build a Polyphonic Avengers Theme Player with Arduino UNO
- Arduino Real-Time Clock LED Clock: Build a Reliable Time Display







